近期,中国电信发布《政法行业5G定制网十大应用场景(2021)》,十大应用场景包含:
智慧监狱应用场景;
重大活动安保应用场景;
智慧法院应用场景;
智慧交管应用场景;
智慧治理应用场景;
智慧检务应用场景;
智慧铁骑应用场景;
智慧边检应用场景;
治安立体巡防应用场景;
智慧铁路公安应用场景。
其中,每个场景重点从说明、应用场景分析、业务需求、架构设计、业务能力五大点进行解析。
重点内容如下:
一、智慧监狱应用场景
按地理区域划分,监狱受垂直系统管理,横向之间各自为平级单位,无直接相关的业务。

5G定制网整体架构图
二、重大活动安保应用场景
重大活动安保主要使用范围在某一地市内,因此重大活动安保的5G定制网模式是广域无线网络承载的专用网络切片,通过省内专用UPF统一汇入MEC,通过MEC与重大活动安保管理平台边云协同联动。

5G定制网架构图
三、智慧法院应用场景
智慧法院涉及法院内与法院外使用业务两种情形,因此智慧法院5G定制网架构需考虑公网切片(基于中国电信5G公网、法院外使用、致远模式)与法院专网(独设基站和UPF、法院内使用、比邻模式)两种网络组织,并实现两组织之间的互联互通。

5G定制网架构图
四、智慧交管应用场景
智慧交管涉及交管内与交管外使用业务两种情形,因此智慧交管5G定制网架构需考虑公网切片(基于中国电信5G公网、交管外使用、致远模式)与交管专网(独设基站和UPF、交管内使用、比邻模式)两种网络组织,并实现两组织之间的互联互通。

5G定制网架构图
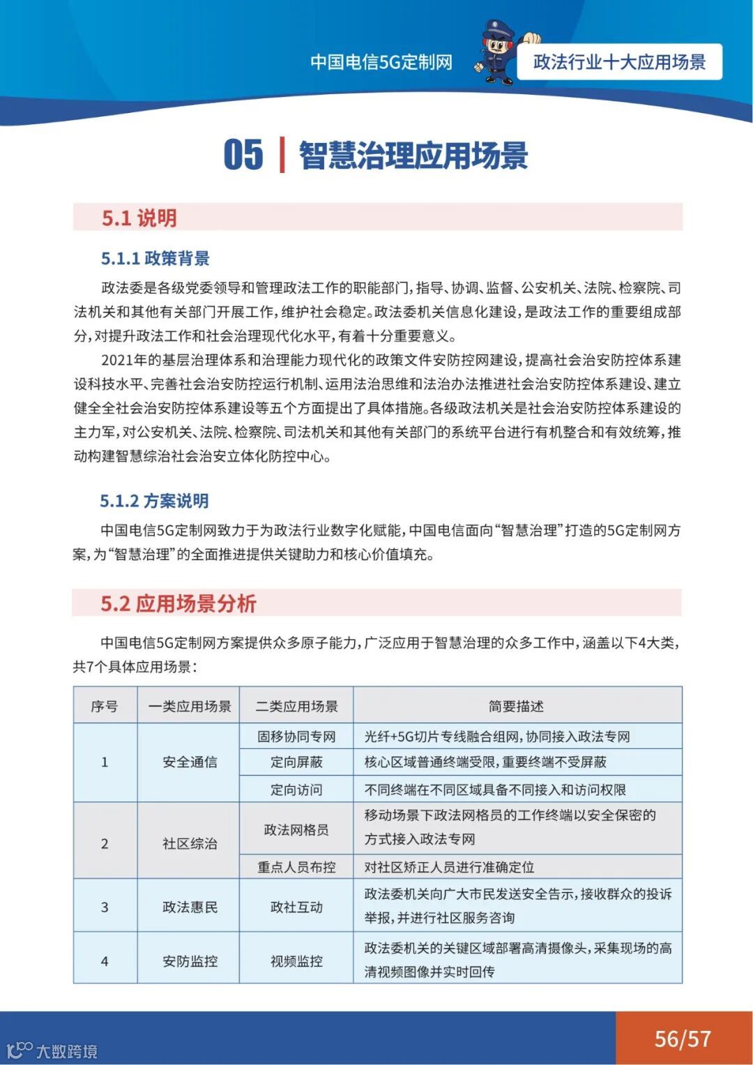
五、智慧治理应用场景
智慧治理涉及政法内与政法外使用业务两种情形,因此智慧治理5G定制网架构需考虑公网切片(基于中国电信5G公网、政法外使用、致远模式)与政法专网(独设基站和UPF、政法内使用、比邻模式)两种网络组织,并实现两组织之间的互联互通。

5G定制网架构图
六、智慧检务应用场景
各级检察机关按地理区域划分,既受垂直系统管理,又与横向平级单位有一定的业务相关的往来。

5G定制网架构图
七、智慧铁骑应用场景
智慧铁骑主要使用范围在某一地市内,但也会跨地市或跨省使用,因此智慧铁骑的5G定制网模式是广域无线网络承载的专用网络切片,通过地市设置专用UPF就近汇入地市MEC,通过MEC与公安内外及智慧铁骑管理平台边云协同联动。

5G定制网架构图
八、智慧边检应用场景
各级边检机关按地理区域划分,既受垂直系统管理,又与横向平级单位有一定的业务相关的往来。

5G定制网架构图
九、治安立体巡防应用场景

5G定制网架构图
十、智慧铁路公安应用场景
各级铁路公安按地理区域划分,既受垂直系统管理,又与横向平级单位有一定的业务相关的往来。

5G定制网架构图
部分内容如下:









点击名片 关注我们

