伟大征程 全力以赴
伟大事业的成功离不开先行者的勇敢探索与后继者的同频共振、迭代创新。新一轮国企深化改革伟大征程已经开启,本报告中的60余个典型实践致力于为迎难而上、躬身入局的改革者们提供更具前瞻性、科学性、落地性的标杆实践参考,持续优化改革路径、创新解决手段,以全力以赴的决心和科学的改革设计走出我们特有的高质量发展之路,加快迈向世界一流之列。
*注:完整报告可在文末免费下载
一、研究背景
伴随着2020-2022年《国企改革三年行动方案》圆满收官,2023年国资委明确提出要“构建中国特色现代企业制度下的新型经营责任制”;2024年二十届三中全会对深化国资国企改革提出“做强做优做大,增强核心功能,提升核心竞争力”最新要求;2024年第三次专题推进会上进一步提出“2025年国有企业必须普遍推行末等调整和不胜任退出制度”要求。
二、案例报告研究价值
新一轮国企深化改革正在进行中,先进改革案例不断涌现 ,截止目前为止国资委网站“国有企业改革深化提升行动“ 专栏中刊登共计100余个典型深化改革案例。
华纳和光团队深入研究精选85个典型案例,从经营发展导向、现代公司治理、市场化机制、科技创新管理4大领域及28个细分维度开展数据分析,总结形成战新产业发展、董监事管理、新型经营责任制、市场化选聘与退出、科技创新管理等近60余个具体典型实践。
三、入选案例共性特点
1.多元改革举措带来明显成效。尤其在经营业绩、科研成果转化、奖项获取、人效提升与成本压降等方面成效显著,如营收同比增长20.71%、利润总额同比增长43.48%、科研成果打破国外垄断等。
2.市场化与科技创新高频出现。超80%的案例皆涉及市场化经营机制建设与科技创新管理机制建设相关内容,此领域的变革既然是重点难点,也是关键成效点。
3.借非常规之举强化改革势能。如研发投入视同利润加回、使用“内部模拟收入”衡量工作成果、引入阿米巴经营模式、加大研发激励力度最高可获500万元专项激励,收入差距25%、退出比例16%。
四、入选案例典型
变革举措
1.经营发展布局多元。着重推进传统产业转型升级、培育发展战新产业、产业链延伸与协同、海外布局与国际市场拓展、数字化与智能化转型。
2.公司治理深化授权。坚持“两个一以贯之”原则,将党的领导和完善公司治理有机结合,将子董事会建设与授权放权有机结合,将总部组织优化与上下贯通、授权放权有机结合。
3.市场机制更深更高。以构建新型经营责任制为核心,大力推动任期制与契约化管理更广覆盖,构建强制分布的绩效考评体系,深化三项制度改革导向场景化成效化。
4.科技创新多维发力。强调全领域、全过程与一体化。在研发模式创新、研发组织构建与研发队伍培育全领域发力,贯穿研发需求管理、项目管理到成果转化管理全过程,打造研发内外部主体一体化、研发投入与需求一体化、研发贡献与激励一体化。
五、成功变革思考
1.大变局中的格局。在国资委持续强化央国企建设要求,以及内部总需求不足、外部市场不确定、队伍活力不强、资源有限等复杂局面下,国企改革需要聚焦“两核”,强化“五大价值”,全力以赴实现以功能价值为中心的国企战略使命。
2.聚焦四力设计路径。以高质量发展为主设计改革路径、讲好述改革故事:加快战新产业布局与突破速度以加强方向定力,多措并举优化公司治理以提升组织效力,深化市场化机制优化利益分配以激发队伍活力,全力保障并抓住技术创新这一牛鼻子以夯实核心竞争力。
3.入局破局的勇气。伟大的央国企变革新征程,需要各级管理者和员工在坚守底线时主动破局挑战极限,继续以纯粹赤子之心和舍我其谁的勇气为构筑世界一流企持续奋斗、深耕坚守、求变求新。
研究报告部分内容分享
国企改革四大领域与词频分析
2.经营发展布局
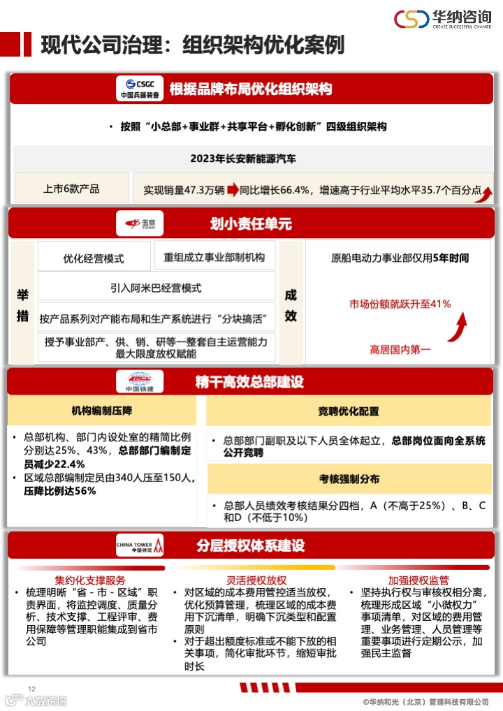
3.现代公司治理
4.市场化机制建设
4.科技创新管理
下载报告全文:《2024年国资委国企改革案例解读报告》
报告扫描二维码下载:

