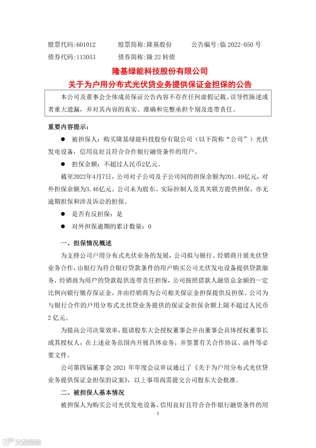
4月28日, 隆基绿能科技股份有限公司发布关于为户用分布式光伏贷业务提供保证金担保的公告。
公告显示:为支持公司户用分布式光伏业务的发展,公司拟与银行、经销商开展光伏贷业务合作。
由银行为符合银行贷款条件的用户购买公司光伏发电设备提供贷款服务,经销商为用户的贷款提供连带责任担保,
公司按照借款人融资总金额的一定比例向银行缴存保证金,并由经销商为公司相关保证金担保提供反担保。
公司为与银行合作的户用分布式光伏贷业务提供的保证金担保余额上限不超过人民币2亿元。
根据国家能源局公布的数据,2021年全国新增户用光伏装机21.6GW,占2021年我国新增光伏装机(53GW)的约41%,
新增分布式光伏装机(29GW)的约75%,户用光伏已经成为我国如期实现碳达峰、碳中和目标和落实乡村振兴战略的重要力量。
户用光伏已经成为很多光伏企业重点关注的市场,随着户用光伏市场的发展,投资模式也在不断发展创新,
现在国内户用光伏投资主要有四种模式:业主自投、光伏贷、租赁模式和共同投资模式,其中租赁模式和光伏贷模式占比较大,代表性的光伏企业有天合、正泰、阳光电源、创维等。
随着近几年户用光伏市场的快速发展,这些企业的户用光伏业务都有快速的增长。
公告如下:




