· 光伏发电行业
日前,国家能源局综合司关于公开征求火力发电、输变电、陆上风力发电、光伏发电等四类建设工程质量监督检查大纲(征求意见稿)意见的通知。
其中,国家能源局组织对2016年发布的《光伏发电工程质量监督检查大纲》(以下简称原《大纲》)进行了修订,形成了《光伏发电建设工程质量监督检查大纲》(以下简称《大纲》)。
与原《大纲》相比,主要的调整和变化如下(节选):
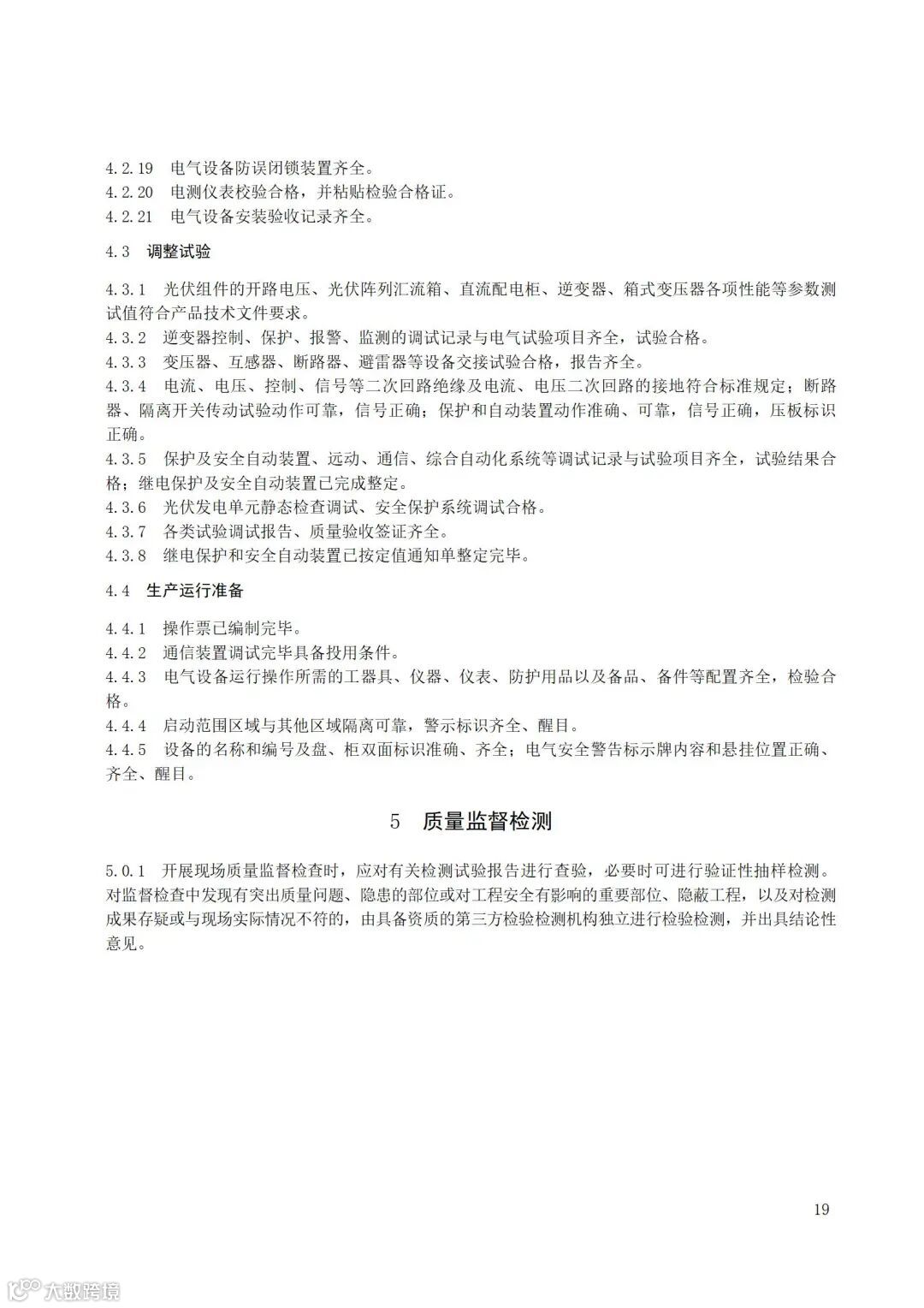
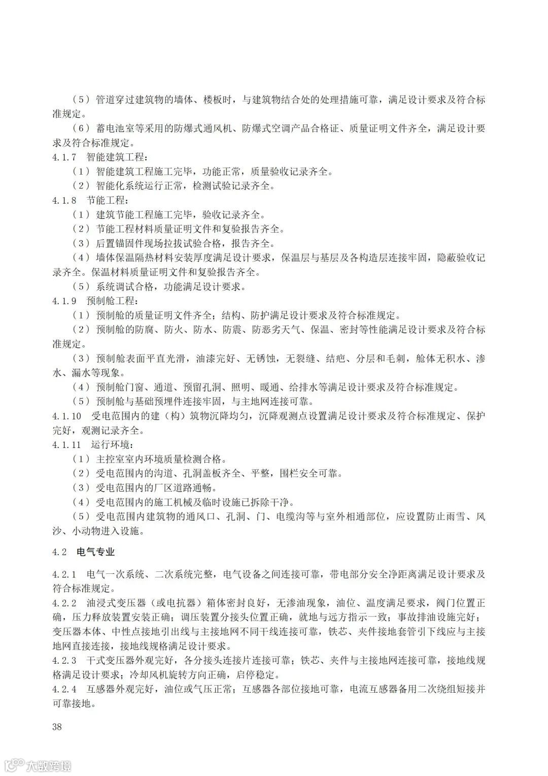
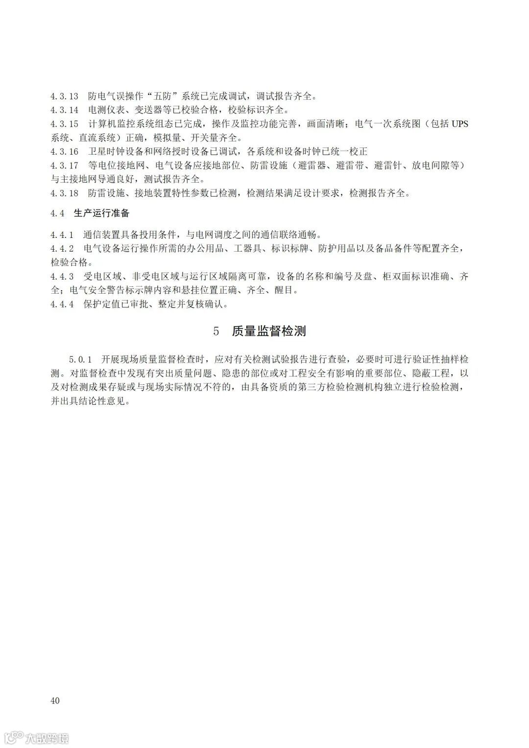
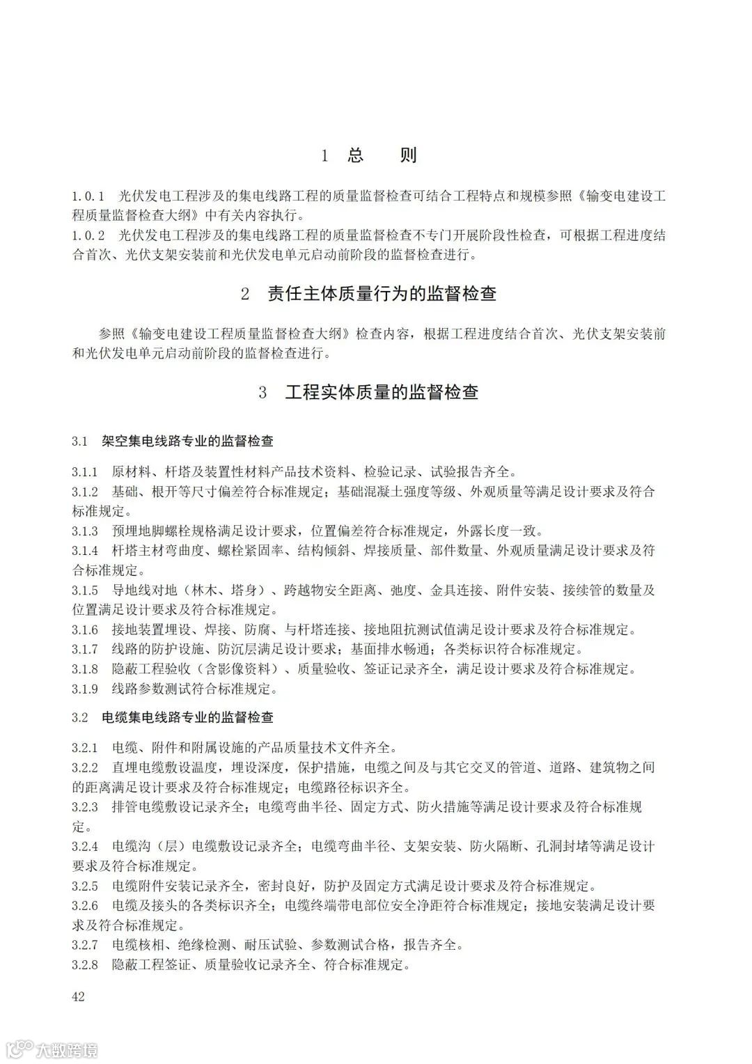
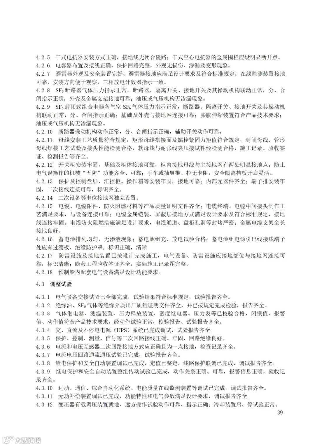
▲考虑到光伏发电建设工程配套储能工程主要以电化学储能为主,大多采用预制舱模式进行建设,现场施工工艺相对比较简单,质量监督以系统调试内容为主;
其他类型储能工程如空气压缩储能、飞轮储能、超级电容储能等种类繁多且技术复杂,将其编入《大纲》的一个章节难以全面涵盖有关内容,不再就配套储能工程设独立章节,删除原《大纲》“独立蓄能设施工程”检查内容。
质监机构可根据储能工程相关法律法规和标准规范要求,结合“升压站工程”的检查内容开展监督检查。
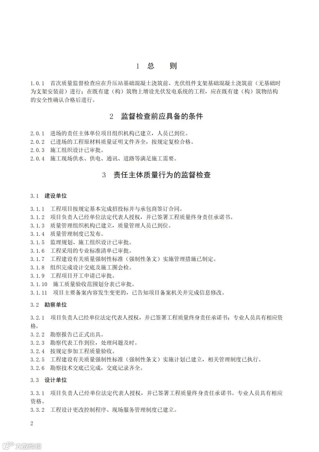
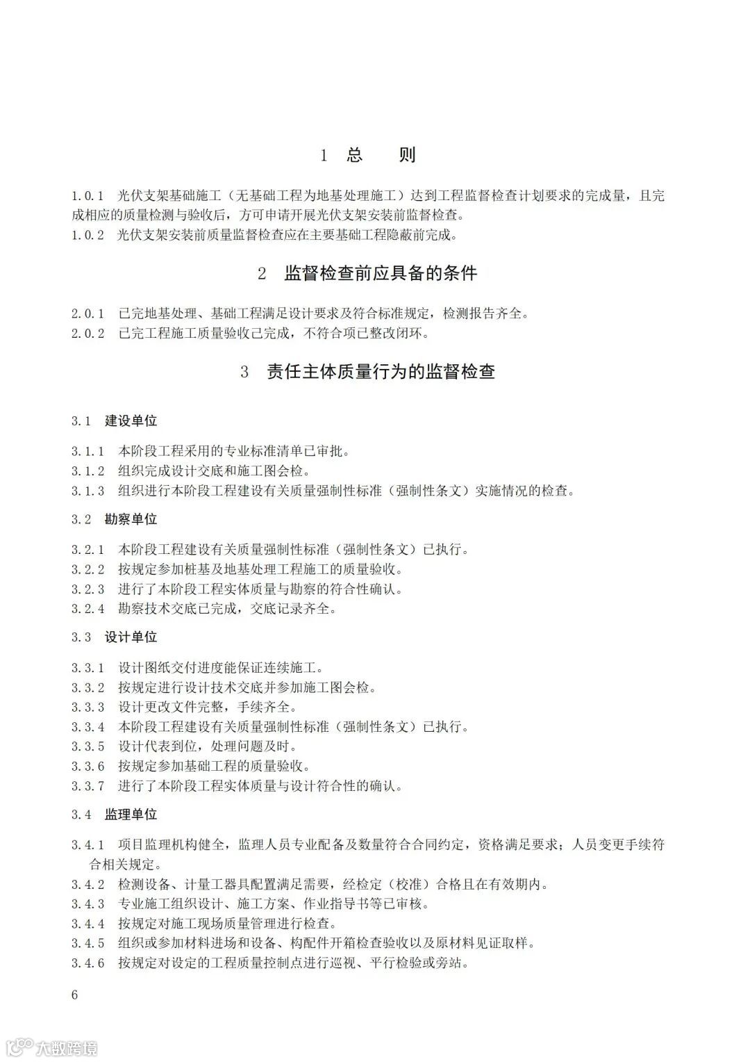
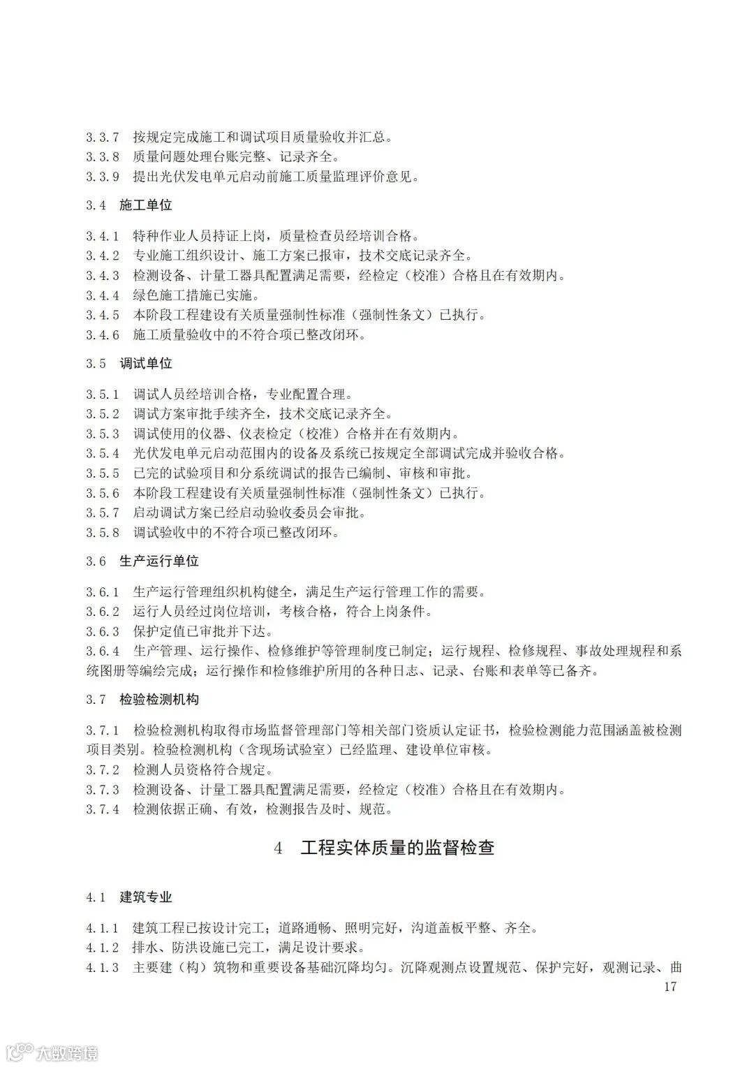
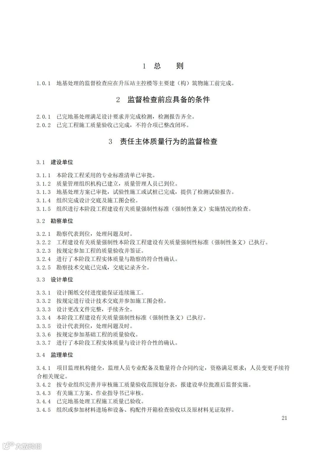
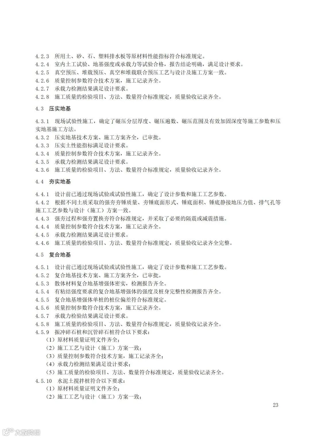
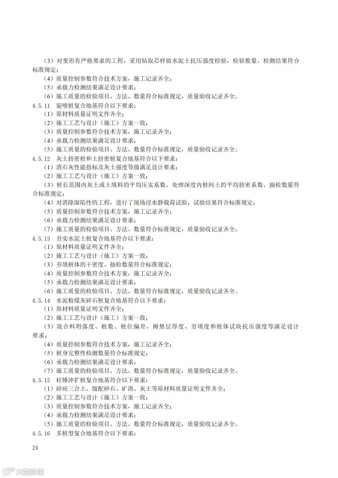
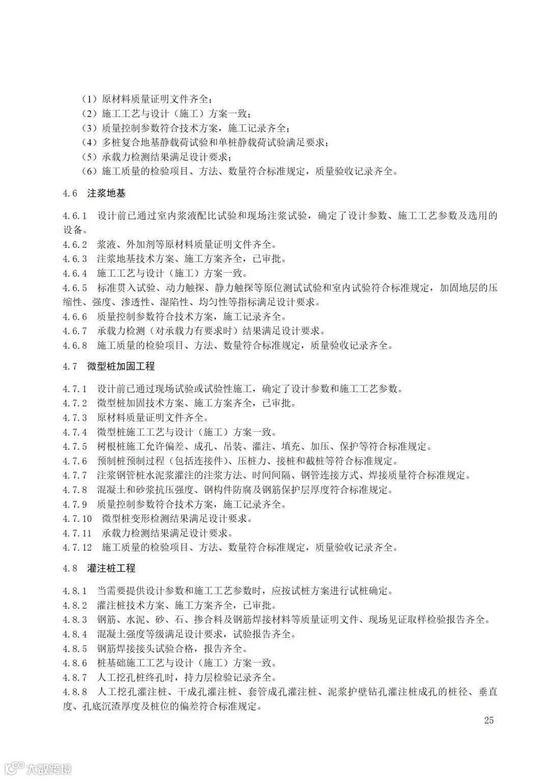
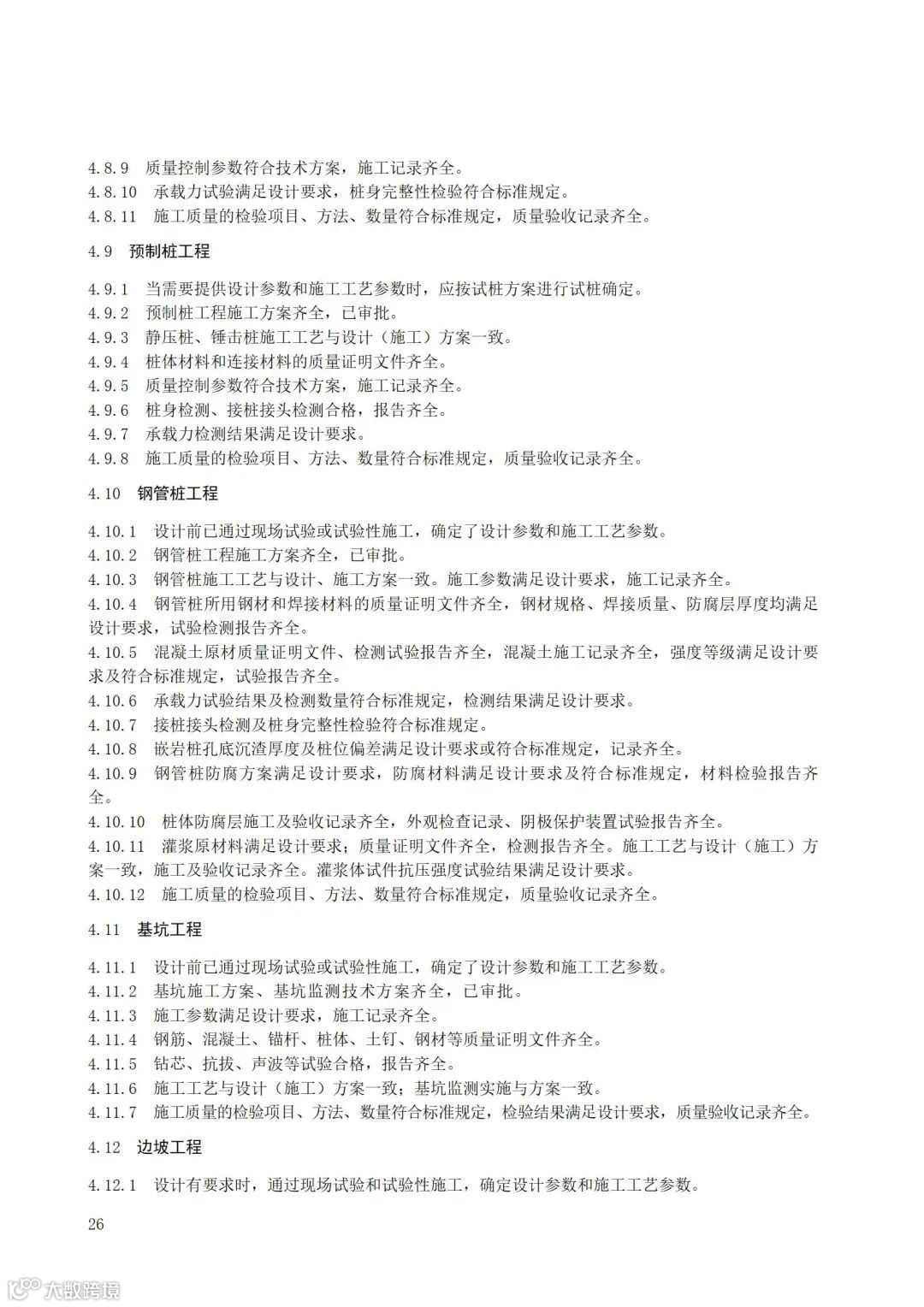
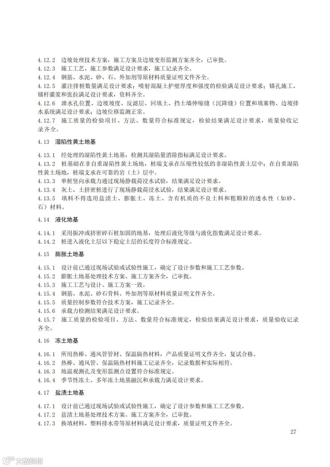
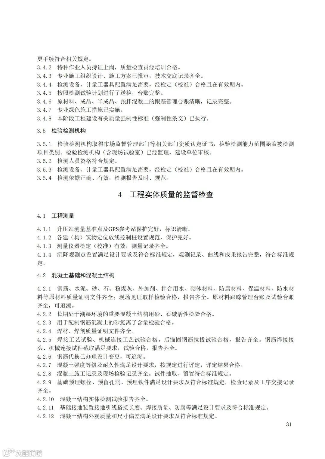
▲考虑到光伏发电建设工程建设周期相对较短,结合近年来质量监督检查工作经验,将光伏发电单元“地基处理监督检查”和“光伏电池板安装前监督检查”阶段合并为“光伏支架安装前监督检查”阶段;
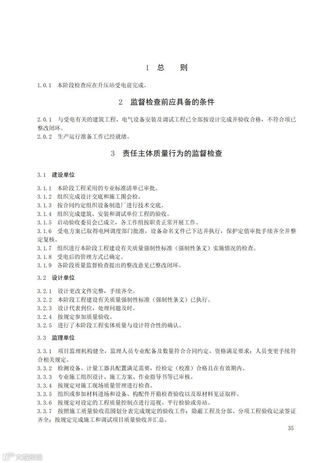
将升压站工程“建筑工程交付使用前监督检查”和“升压站受电前监督检查”阶段合并为“升压站受电前监督检查”阶段;
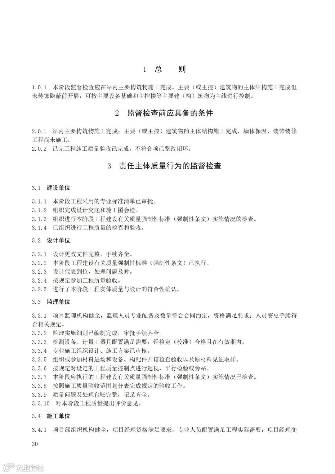
将升压站工程“主体结构施工前监督检查”阶段改为“主体结构装饰前监督检查”阶段,要求在站内主要构筑物施工完成、主要(或主控)建筑物的主体结构施工完成但未装饰隐蔽前开展。
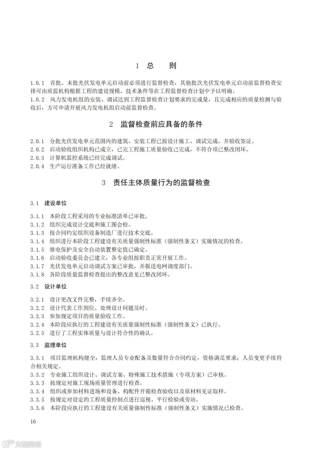
▲为掌握项目并网的总体情况,根据光伏发电工程分批次投运的特点,明确了首批、末批光伏发电单元启动前必须进行监督检查,
其他批次光伏发电单元启动前监督检查安排可由电力建设工程质量监督机构根据工程的建设规模、技术条件等在工程监督检查计划中予以明确。
详情如下:
国家能源局综合司关于公开征求火力发电、输变电、陆上风力发电、光伏发电等
四类建设工程质量监督检查大纲(征求意见稿)意见的通知
为加强电力建设工程质量监督管理工作,保证电力建设工程质量,国家能源局组织修订了《火力发电建设工程质量监督检查大纲》《输变电建设工程质量监督检查大纲》《陆上风力发电建设工程质量监督检查大纲》《光伏发电建设工程质量监督检查大纲》。
现向社会公开征求意见。公众可通过以下途径和方式提出反馈意见:
一、通过电子邮件方式发送至:gchch@nea.gov.cn。
二、通过信函方式邮寄至:北京市西城区三里河路46号国家能源局电力安全监管司,邮政编码:100045。
意见反馈截止日期为2022年11月12日。

















































