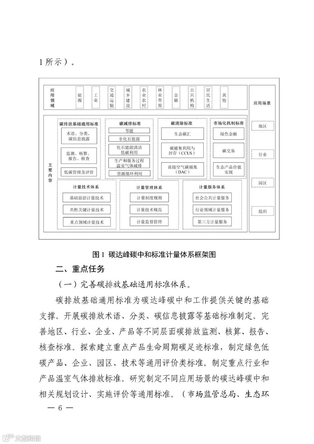
10月31日,国家市场监管总局、国家发改委、工信部、自然资源部、生态环境部、住建部、交通运输部、中国气象局、国家林草局等九部门联合发布《建立健全碳达峰碳中和标准计量体系实施方案》,方案提出,加强重点领域碳减排标准体系建设。
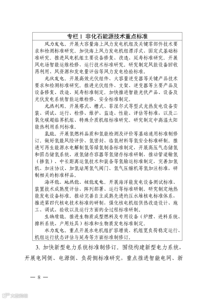
健全非化石能源技术标准。围绕风电和光伏发电全产业链条,开展关键装备和系统的设计、制造、维护、废弃后回收利用等标准制修订。
建立覆盖制储输用等各环节的氢能标准体系,加快完善海洋能、地热能、核能、生物质能、水力发电等标准体系, 推进多能互补、综合能源服务等标准的研制。
在光伏发电方面。
开展高效光伏组件、大容量逆变器等关键产品技术要求和检测标准研究。推进光伏组件、支架、逆变器等主要产品及设备修复、改造、延寿标准制定。
加快推进智能光伏产品、设备及光伏发电系统智能运维检修、安全标准制定。
在光热利用方面。
开展塔式、槽式、菲涅尔式等型式光热发电设备安装、调试、运行、检修、维护、监造、性能、评估等标准,以及二氧化碳超临界机组、特殊介质机组标准研究。
研究制定中高温太阳能热利用系列标准。
原文如下:关于印发建立健全碳达峰碳中和标准计量体系实施方案的通知教育部、科技部、财政部、农业农村部、商务部、国家卫生健康委、人民银行、国务院国资委、国管局、中科院、工程院、银保监会、证监会、国家能源局、国家铁路局、中国民航局,
各省、自治区、直辖市和新疆生产建设兵团市场监管局(厅、委)、发展改革委、工业和信息化主管部门、自然资源主管部门、生态环境厅(局)、住房城乡建设厅(局)、交通运输厅(局、委)、气象局、林业和草原主管部门:
《建立健全碳达峰碳中和标准计量体系实施方案》已经碳达峰碳中和工作领导小组审议通过,现印发给你们,请结合实际认真贯彻落实。
市场监管总局 国家发展改革委
工业和信息化部 自然资源部
生态环境部 住房城乡建设部交通运输部
中国气象局 国家林草局
2022年10月18日


























