光伏发电站工程项目用地控制指标
12月5日,自然资源部发布《光伏发电站工程项目用地控制指标》等3项行业标准报批稿公示。
规定了光伏发电站工程项目用地的总体指标、光伏方阵用地指标、变电站及运行管理中心用地指标、集电线路用地指标及场内道路用地指标。
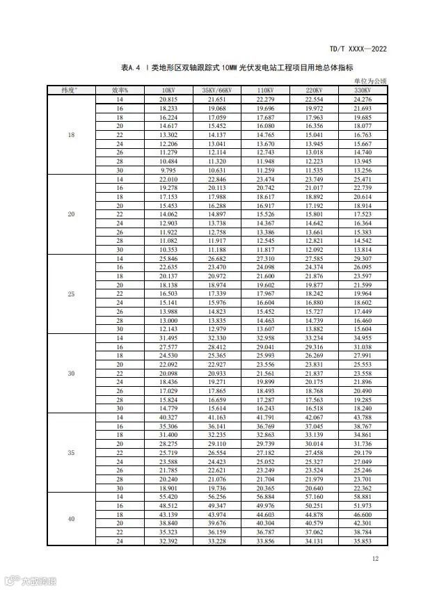
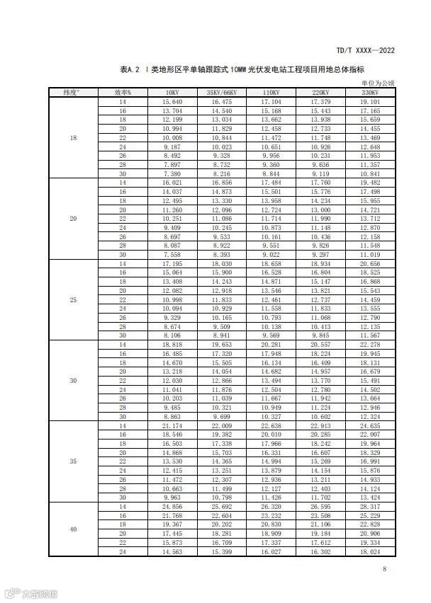
文件指出:光伏发电站工程项目用地总体指标按Ⅰ类地形区、Ⅱ类地形区、Ⅲ类地形区分别计算。
光伏发电站工程项目处于两个或两个以上地形区时,应根据不同地形区分别计算用地规模,再累计得出总用地面积。项目用地总面积应符合各地形区用地总体指标之和的规定。
用地原则方面:
1、保护耕地原则光伏发电站工程项目建设,应体现科学、合理的用地原则,在严格保护生态环境的前提下,尽可能利用荒地、未利用地,少占或不占用耕地、林地,并尽量避开特殊保护区域。
2、节约用地原则光伏发电站工程项目建设用地,在满足安全运行、方便管理等条件下,综合考虑光能利用、土地集约、工程投资、环境保护等,
采用先进工艺和先进技术,优化站区总平面设计,紧凑布局,减少用地面积。
3、统筹用地原则分期建设的光伏发电站工程项目建设用地,应统筹规划,合理布局,分期征用。
近期建设用地宜尽量集中,远期建设用地宜预留在站区扩建端侧。
施工期施工道路尽可能利用既有道路,或与运行期检修道路相结合。改建、扩建工程项目应尽可能利用原有的场地,减少新占用土地。
总体要求,光伏发电站工程项目用地指标分为总体指标和各功能区用地分项指标。
光伏发电站工程项目建设应符合本文件确定的用地总体指标和各功能区用地分项指标。
采用总体指标时,光伏发电站工程项目总用地规模按照第6章的规定执行;采用分项指标时,光伏发电站工程项目用地规模按照第7章、第8章、第9章及第10章的规定执行。
光伏发电站工程项目建设在经济技术合理的条件下,优先采用技术先进、发电效率高的光伏组件,鼓励采用本行业中先进的工艺流程和技术,提高光伏组件的效率。
文件如下:

《光伏发电站工程项目用地控制指标》等3项行业标准报批稿公示
按照自然资源行业标准制定程序要求和计划安排,自然资源部组织有关单位制定了《光伏发电站工程项目用地控制指标》等3项行业标准。现已通过全国自然资源与国土空间规划标准化技术委员会审查,拟公示后报部审定发布实施,现予公示,公示时间为5个工作日。
联系电话:010-66558423
传 真:010-66557578
自然资源部科技发展司
2022年12月5日
附件:
1. 1-1《光伏发电站工程项目用地控制指标》(报批稿).pdf
2. 1-2《光伏发电站工程项目用地控制指标》(报批稿)编制说明.pdf
3. 2-1《国土调查数据缩编技术规范》报批稿.pdf
4. 2-2《国土调查数据缩编技术规范》编制说明.pdf
5. 3-1《地籍调查基本术语》(报批稿).pdf
6. 3-2《地籍调查基本术语》(报批稿)编制说明.pdf
点击下方“阅读原文”查看全部附件


