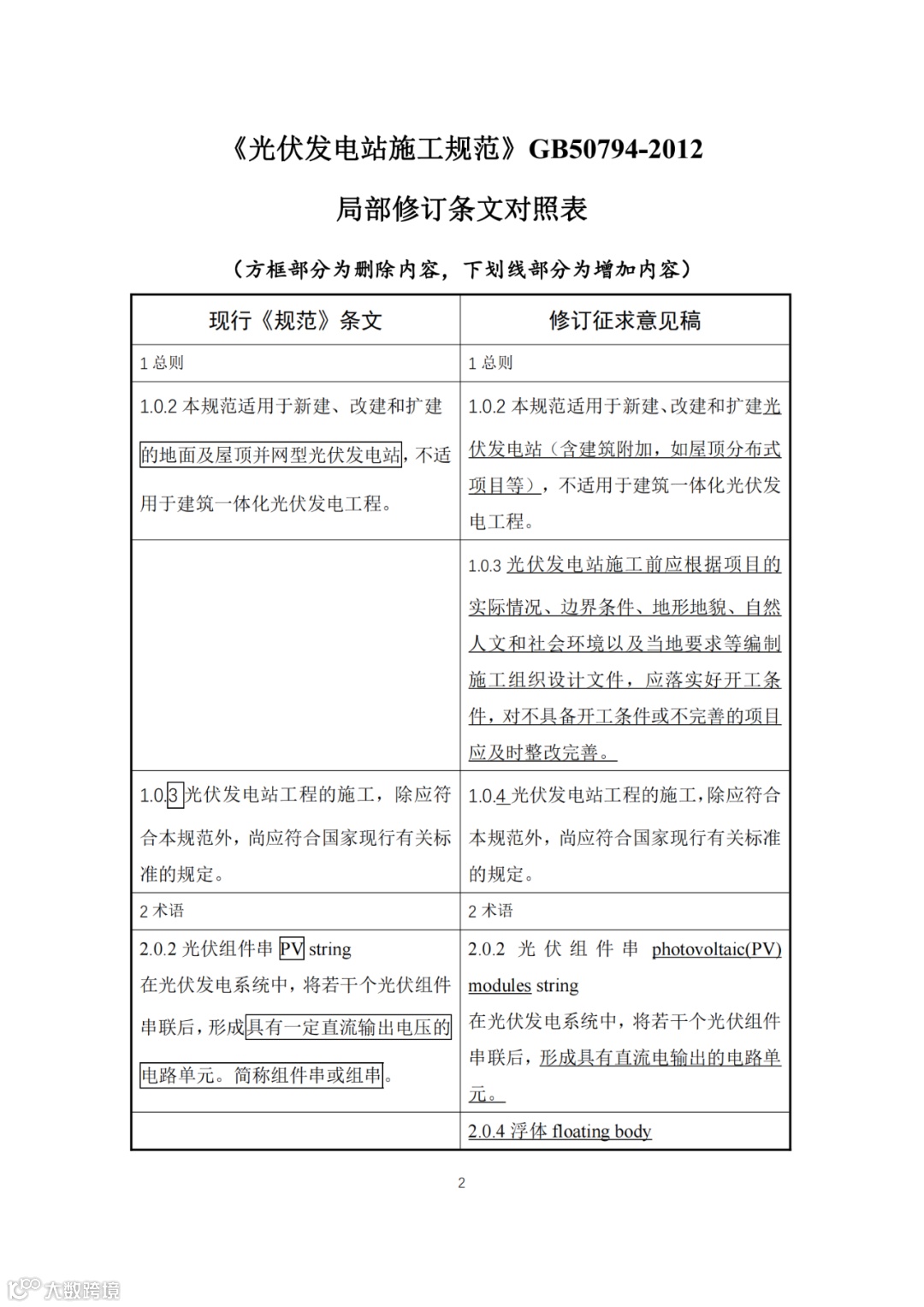
1月31日,住房和城乡建设部办公厅、中华人民共和国国家质量监督检验检疫总局联合发布关于国家标准《光伏发电站施工规范(局部修订征求意见稿)》公开征求意见的通知。
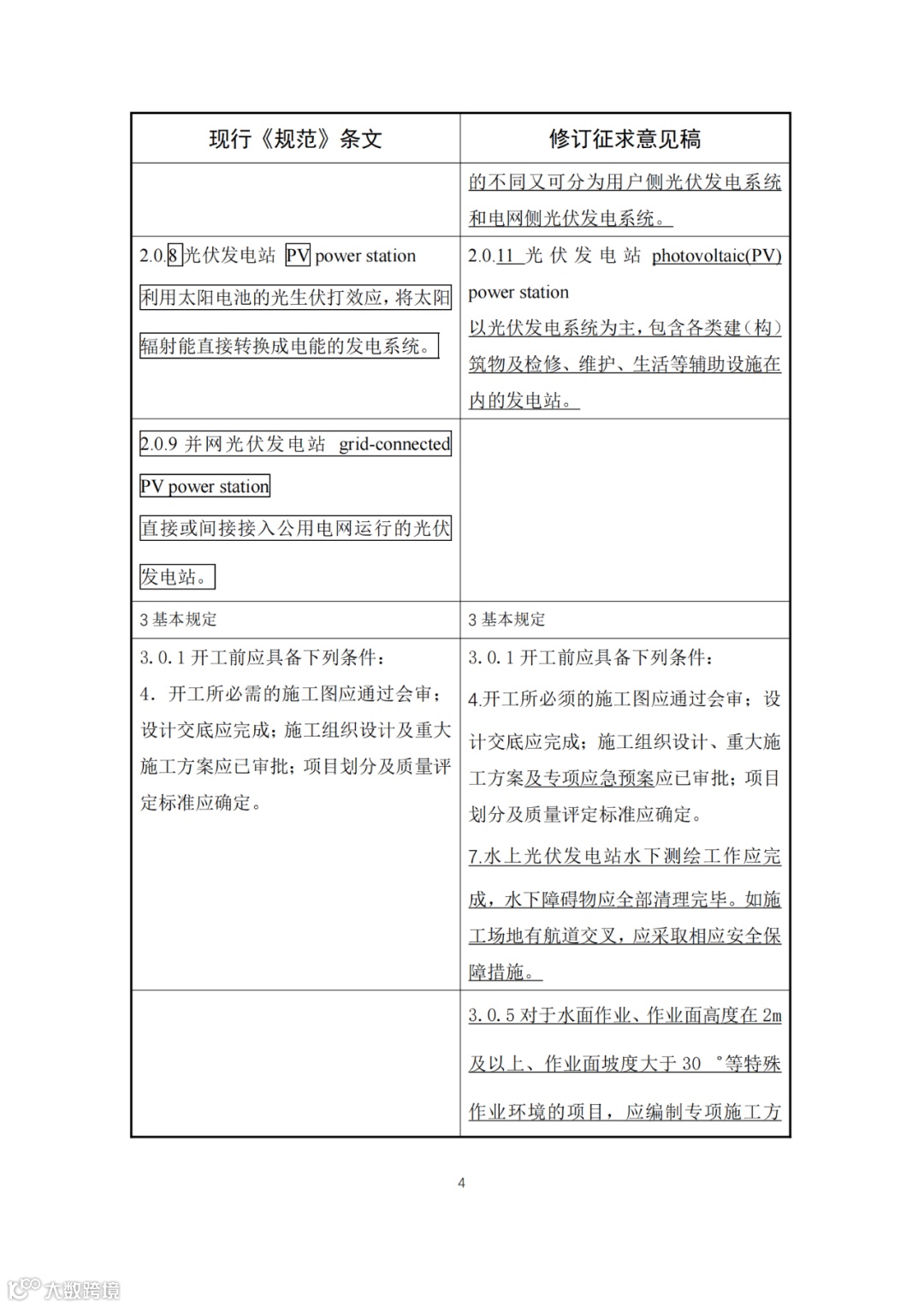
根据局部修订条文对照表,新增水上光伏测绘、施工以及安全等一系列要求。
例如,水上光伏发电站水下测绘工作应完成,水下障碍物应全部清理完毕。如施工场地有航道交叉,应采取相应安全保障措施。
对于水面作业、作业面高度在2m及以上、作业面坡度大于30゜等特殊作业环境的项目,应编制专项施工方案,采取相应的安全防护措施。
水上作业平台应符合下列要求:1.水上作业平台的设置应经充分论证,并应制定专项设置方案。2.水上作业平台的防坠入安全防护措施应按要求设置到位。
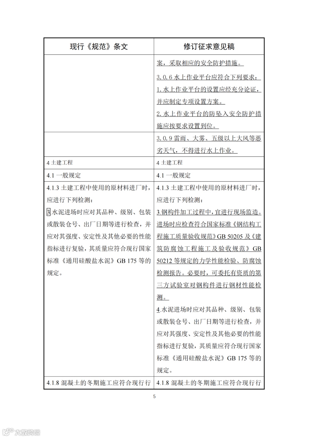
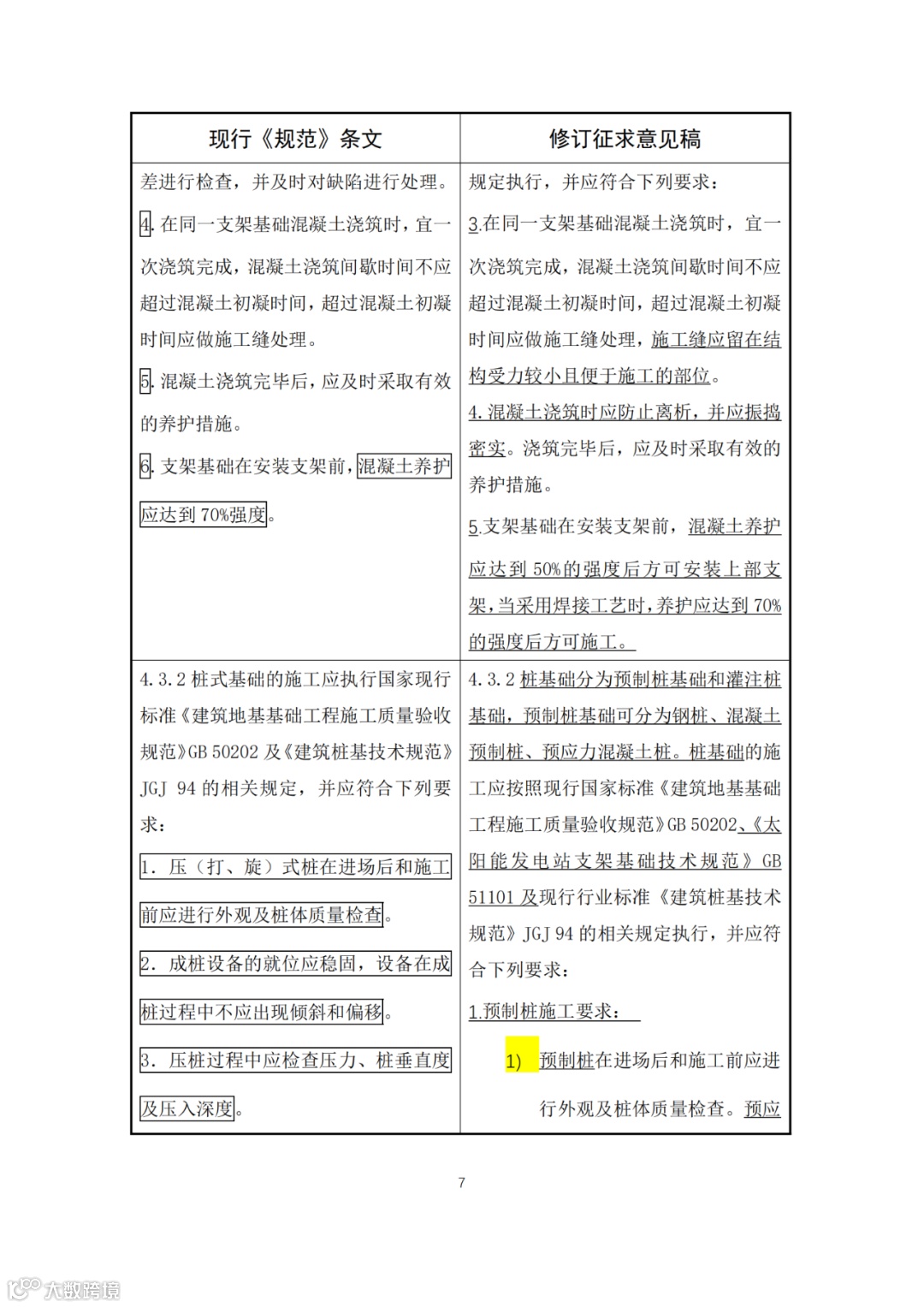
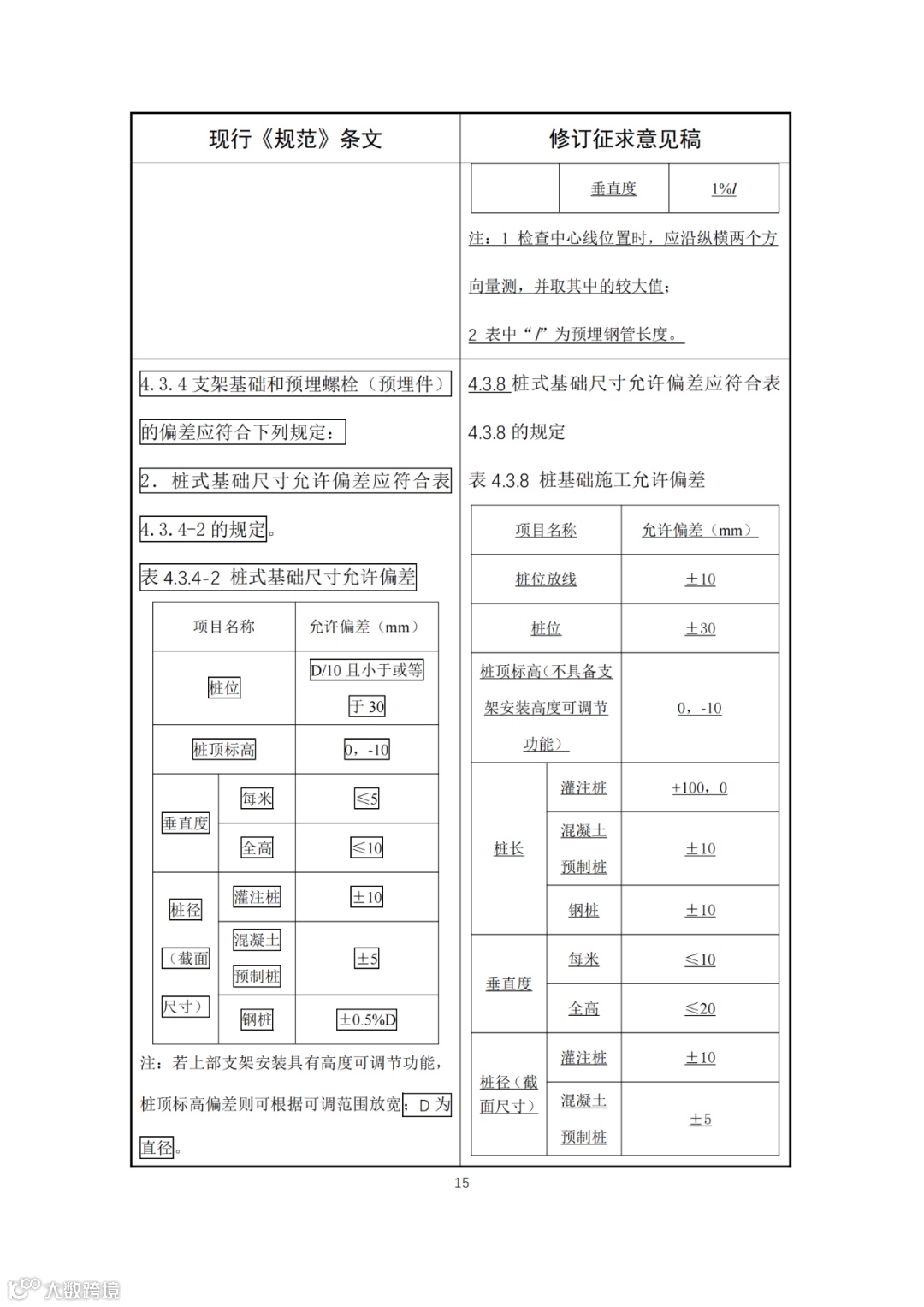
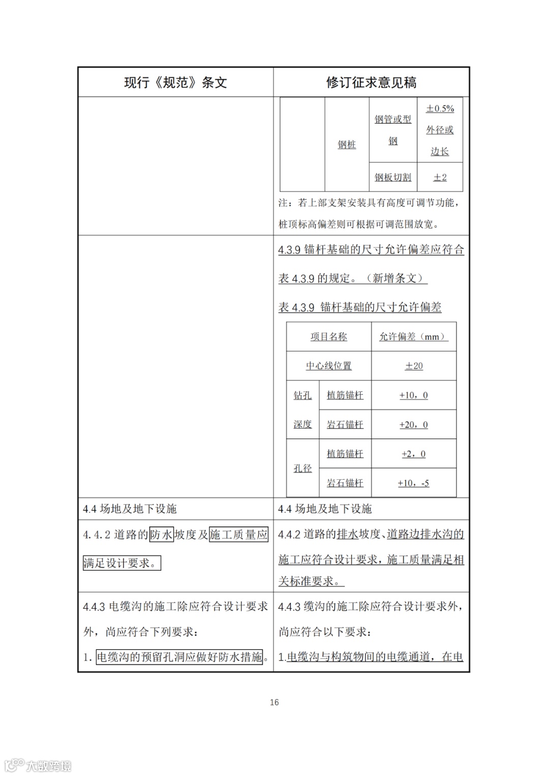
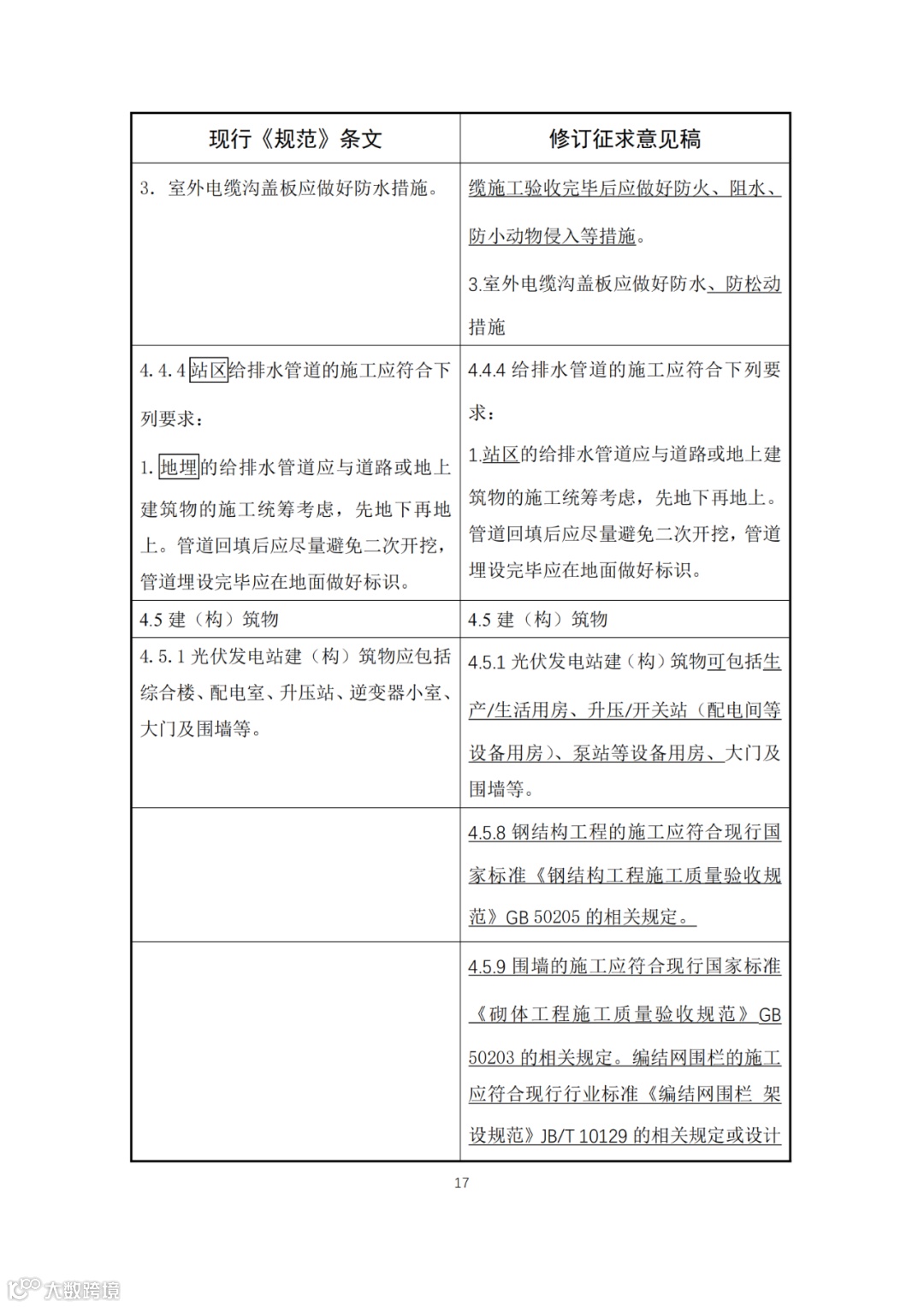
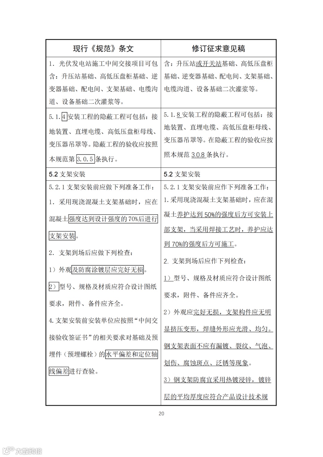
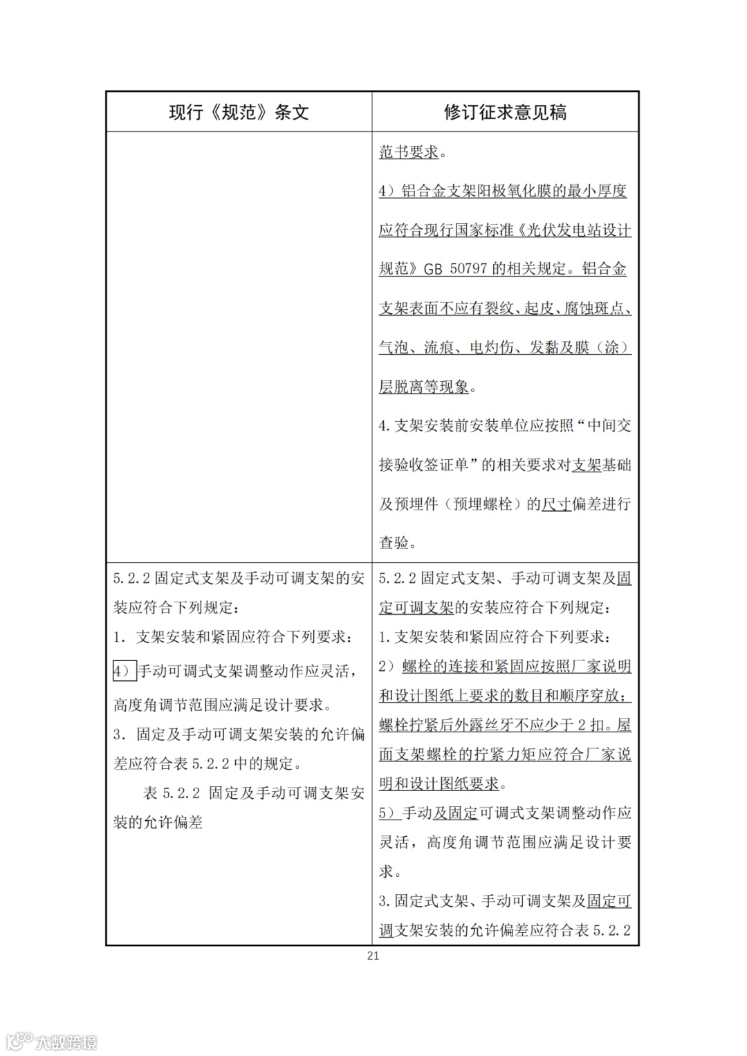
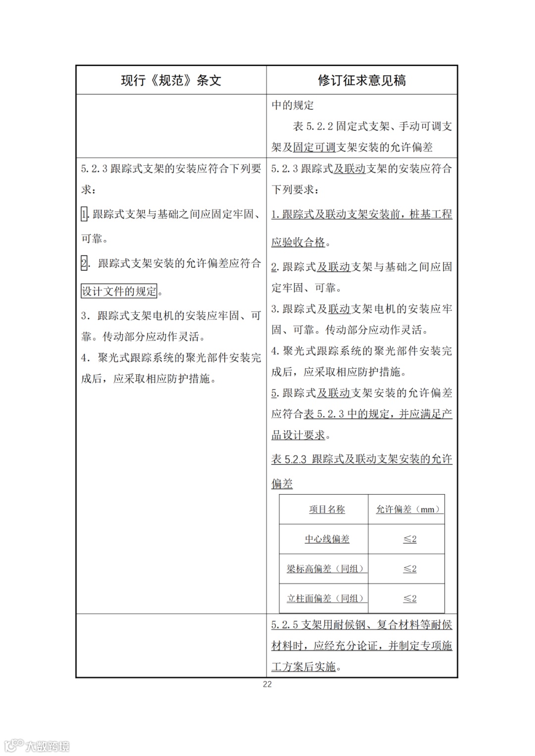
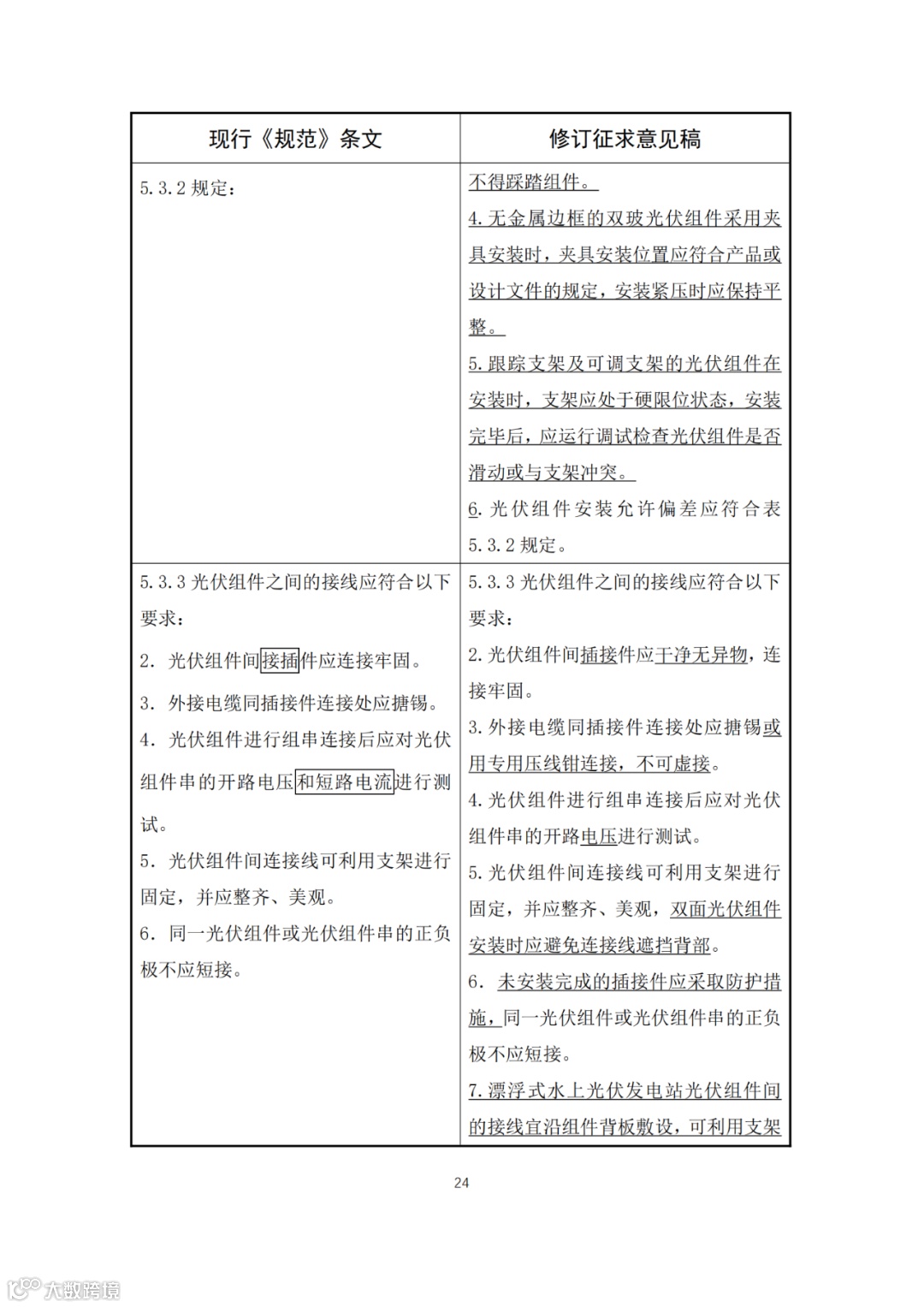
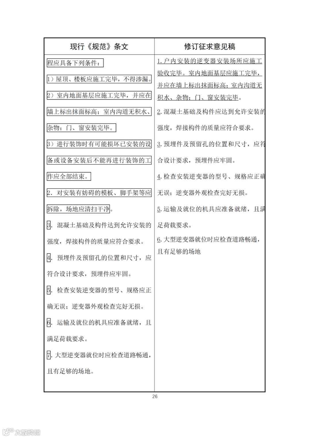
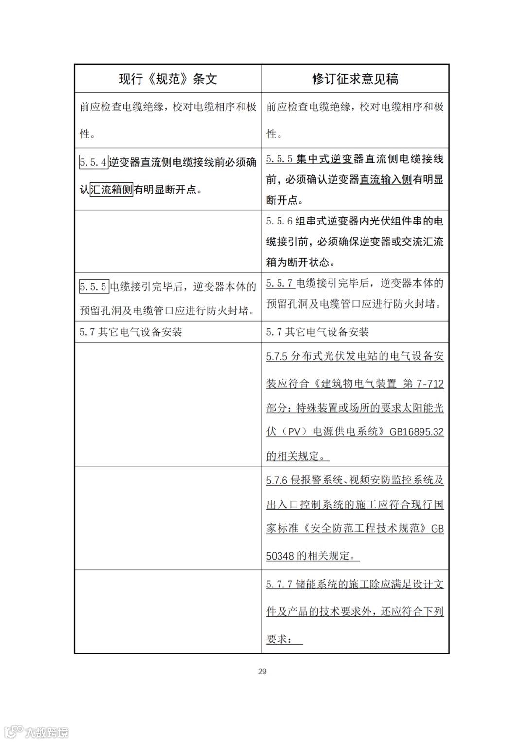
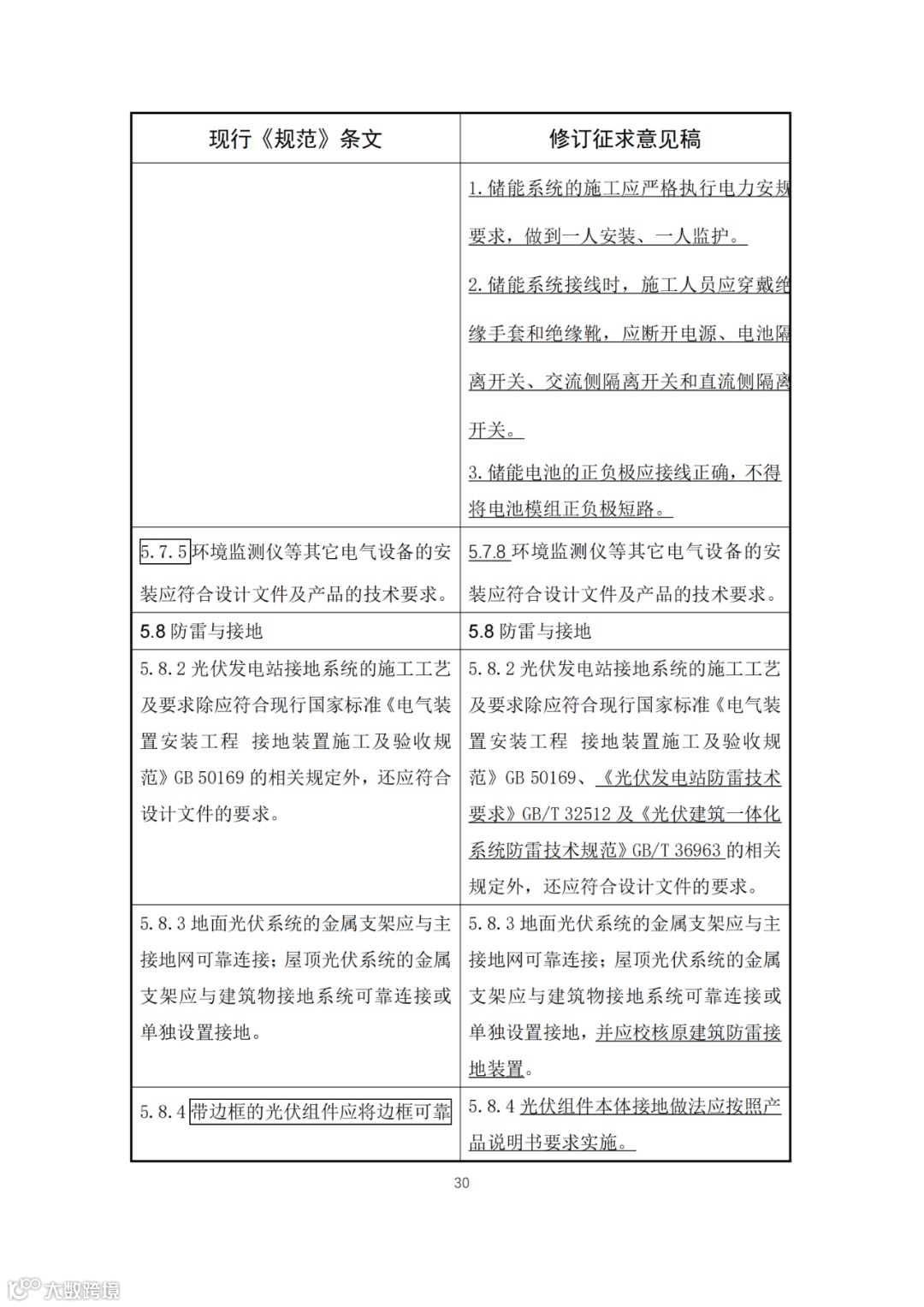
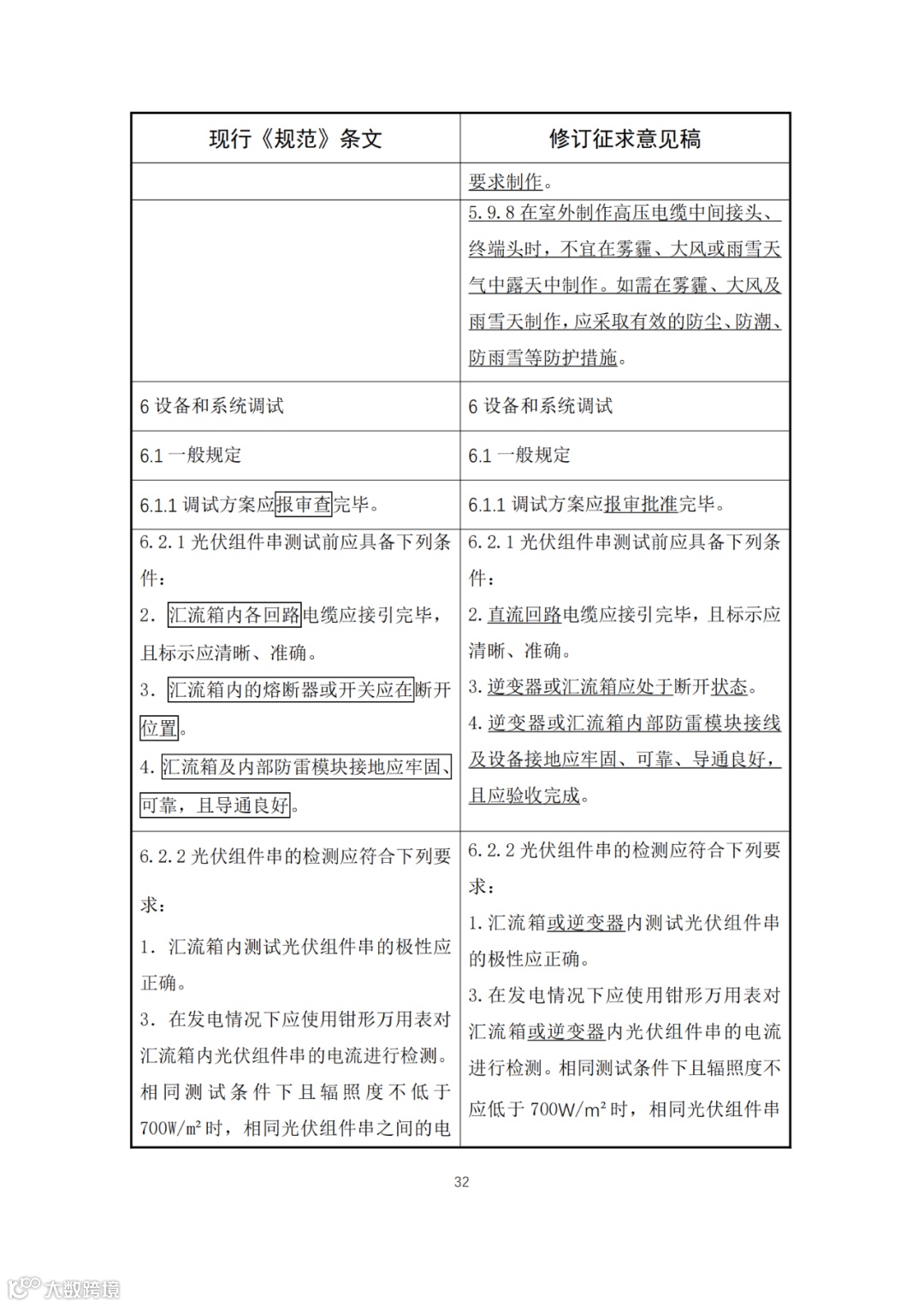
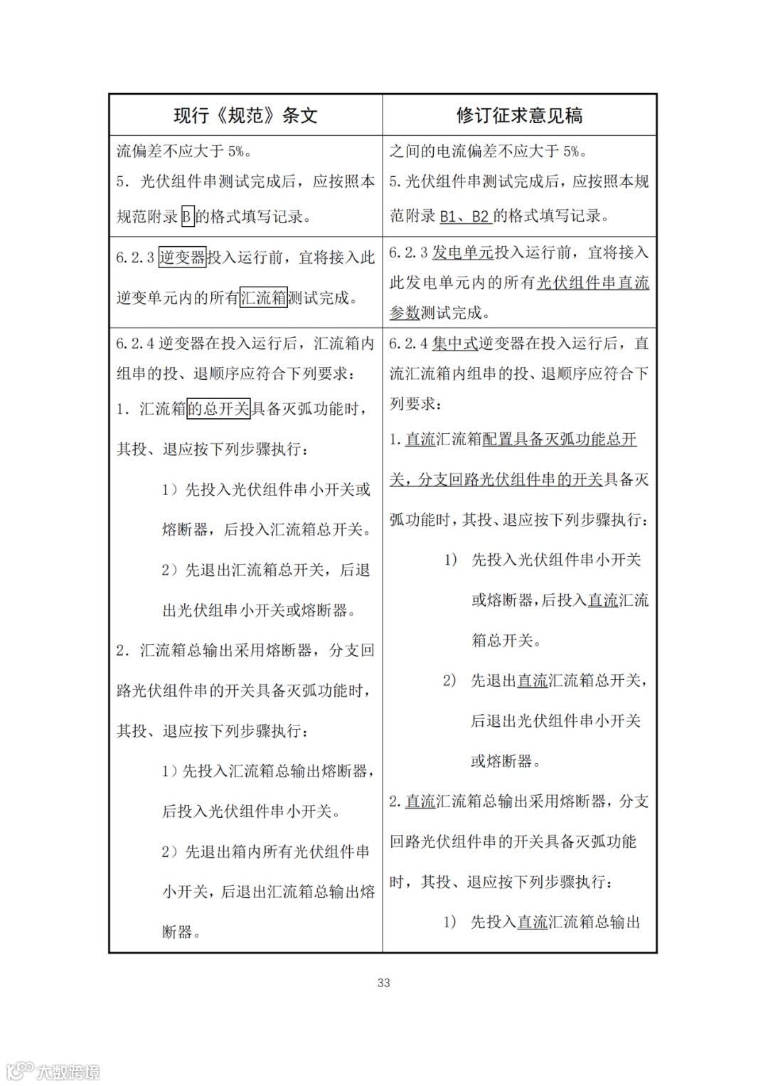
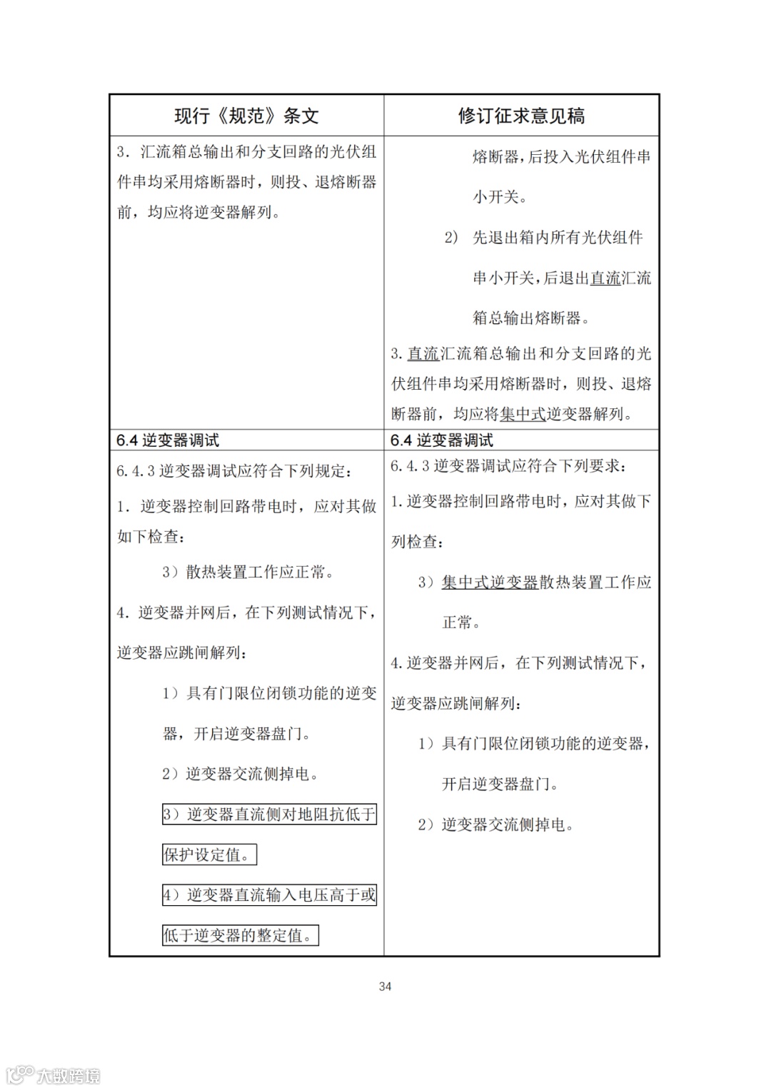
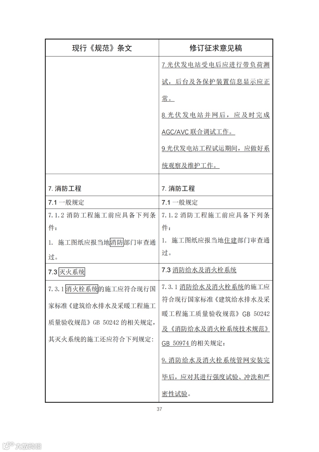
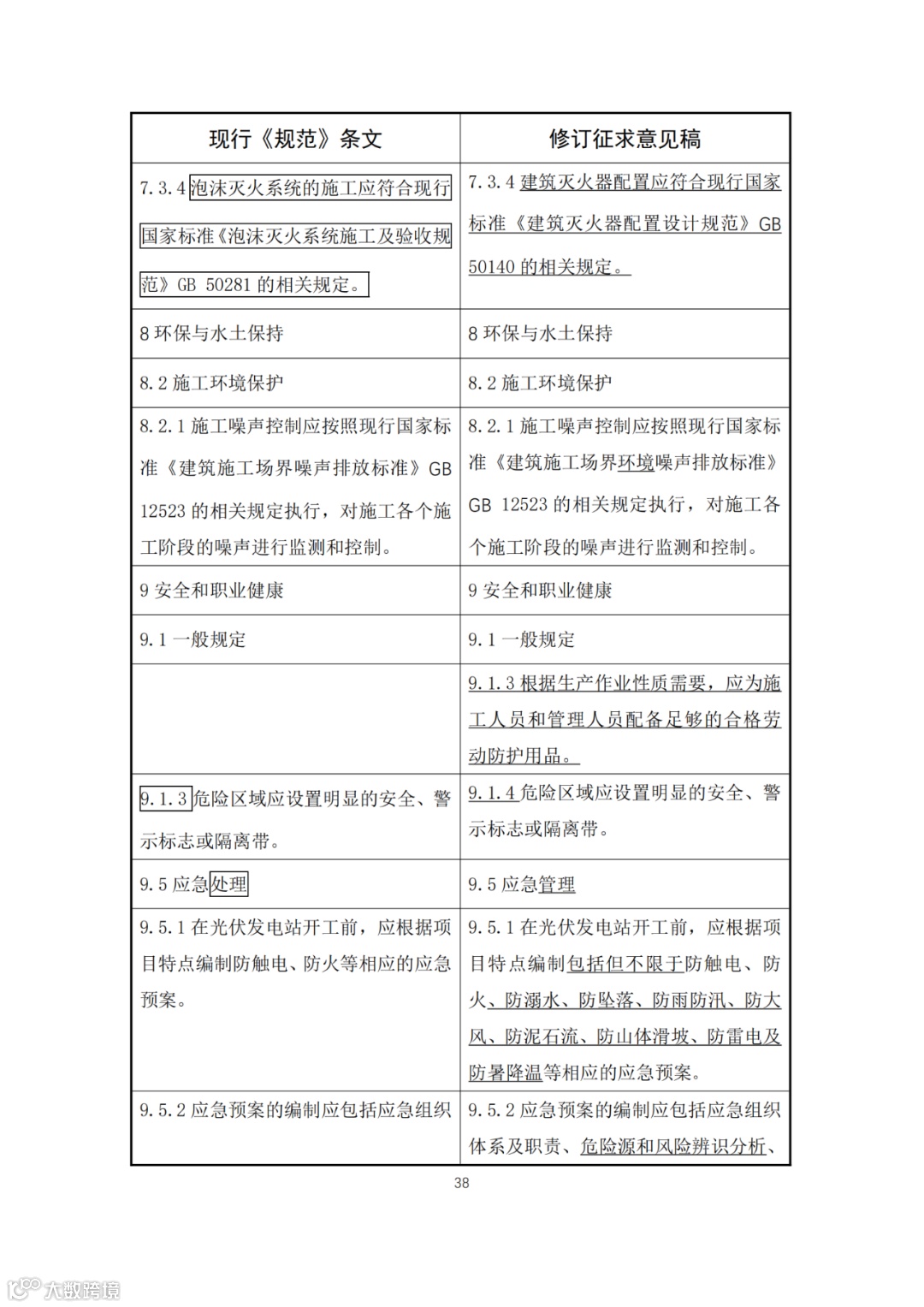
此外, 光伏组件搬运、安装、混凝土、桩基础施工、支架安装等环节也进行了要求更为精准的修订。
例如,光伏组件搬运过程中不得机械冲撞、剧烈的颠簸,应轻搬轻放,不得有强烈冲击和振动。光伏组件逐片搬运时,应采取合理搬运措施,不得对光伏组件造成损坏。
具体内容见下:
住房和城乡建设部办公厅关于国家标准《光伏发电站施工规范(局部修订征求意见稿)》公开征求意见的通知
根据《住房和城乡建设部关于印发2020年工程建设规范标准编制及相关工作计划的通知》(建标函〔2020〕9号),我部组织协鑫能源工程有限公司、新疆电力设计院等单位修订了国家标准《光伏发电站施工规范(局部修订征求意见稿)》(见附件)。
现向社会公开征求意见。有关单位和公众可通过以下途径和方式反馈意见:
1.电子邮箱:wangbaolin_nj@gclsi.com。
2.通信地址:江苏省苏州工业园区新庆路28号;邮政编码:215000。
意见反馈截止时间为2023年3月1日。
附件:《光伏发电站施工规范(局部修订征求意见稿)》
住房和城乡建设部办公厅
2023年1月29日











































