大数跨境
0
0

解决光伏“堵点”,物业不许装?地方备案难?能源局最新回应!以及分布式光伏项目并网管理手册、并网接入典型设计技术原则2022

解决光伏“堵点”,物业不许装?地方备案难?能源局最新回应!以及分布式光伏项目并网管理手册、并网接入典型设计技术原则2022 找光网
2023-03-02
0
导读:日前,云南省能源局印发分布式光伏常见问题解答,按照国家,云南省及地方政府发布的有关政策法规进行解答,供大家参阅。


日前,云南省能源局印发分布式光伏常见问题解答,按照国家,云南省及地方政府发布的有关政策法规进行解答,供大家参阅。


全文如下:

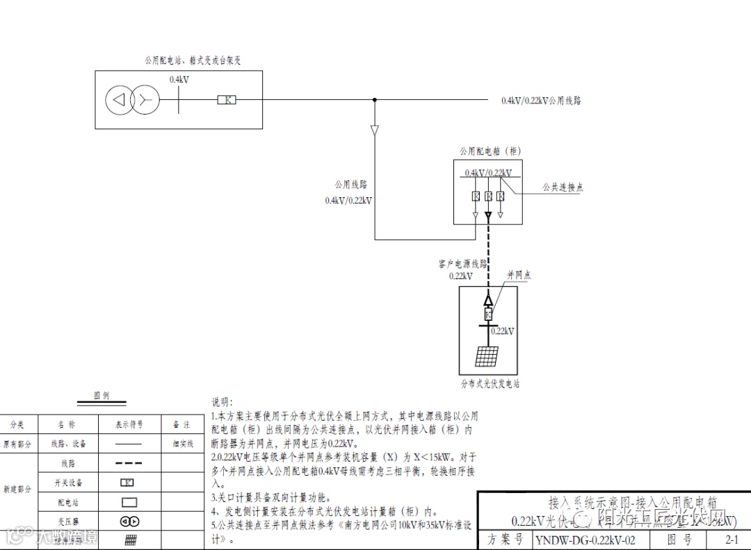
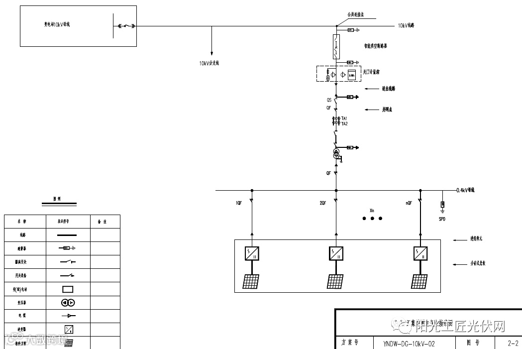
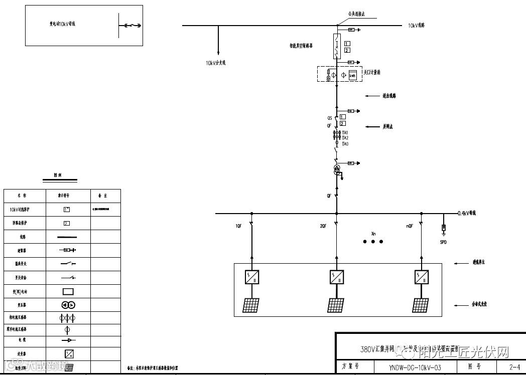
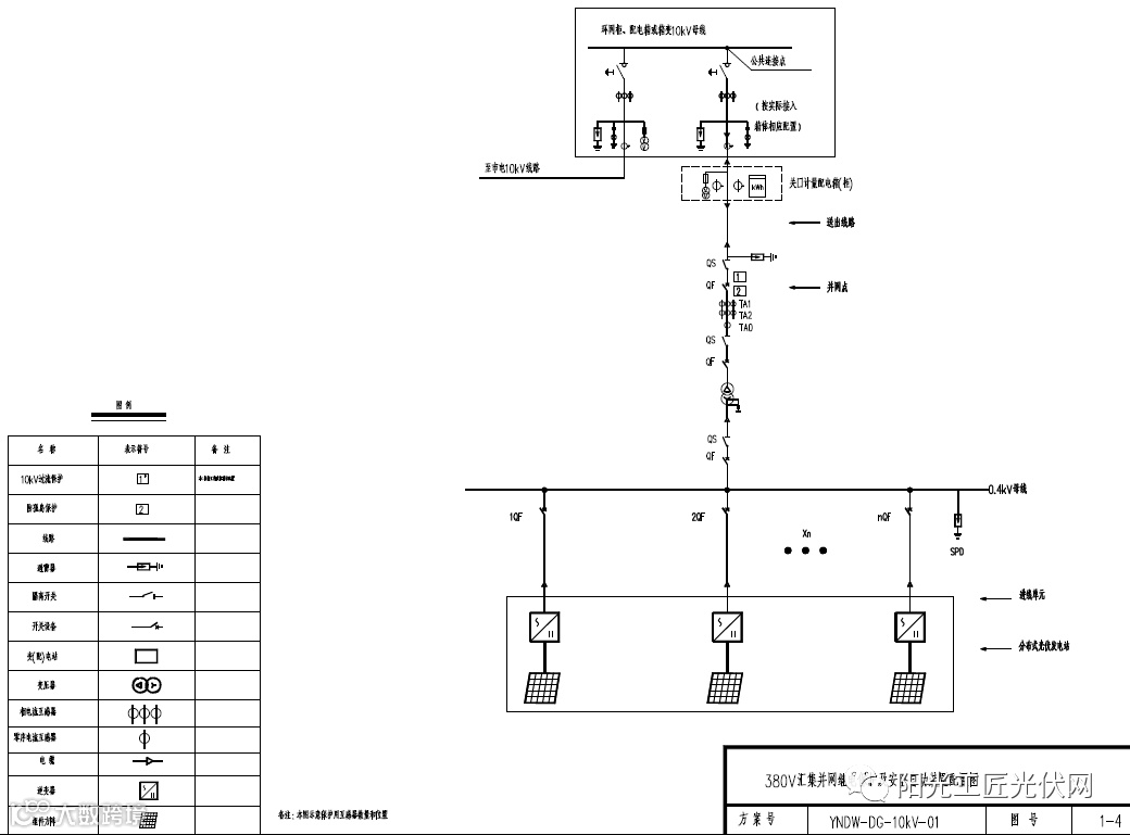
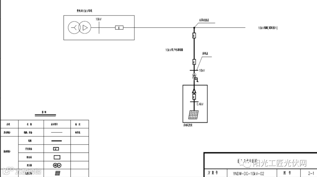
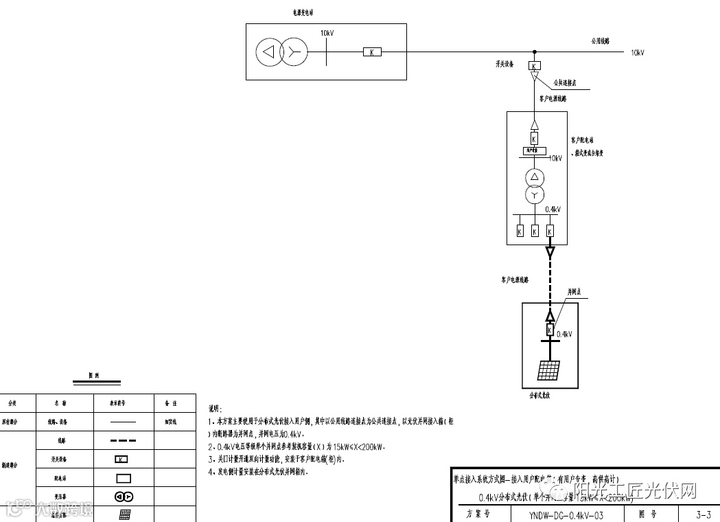
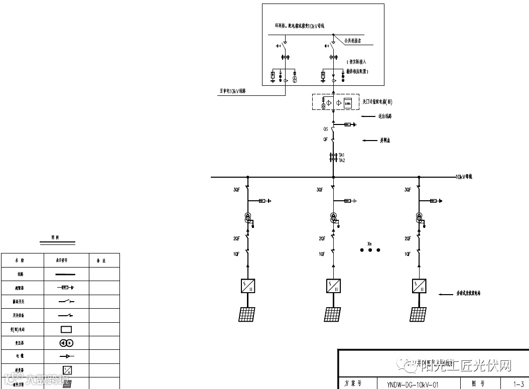
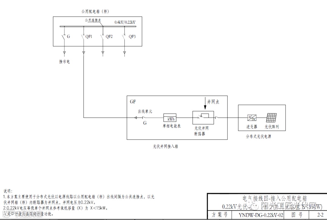
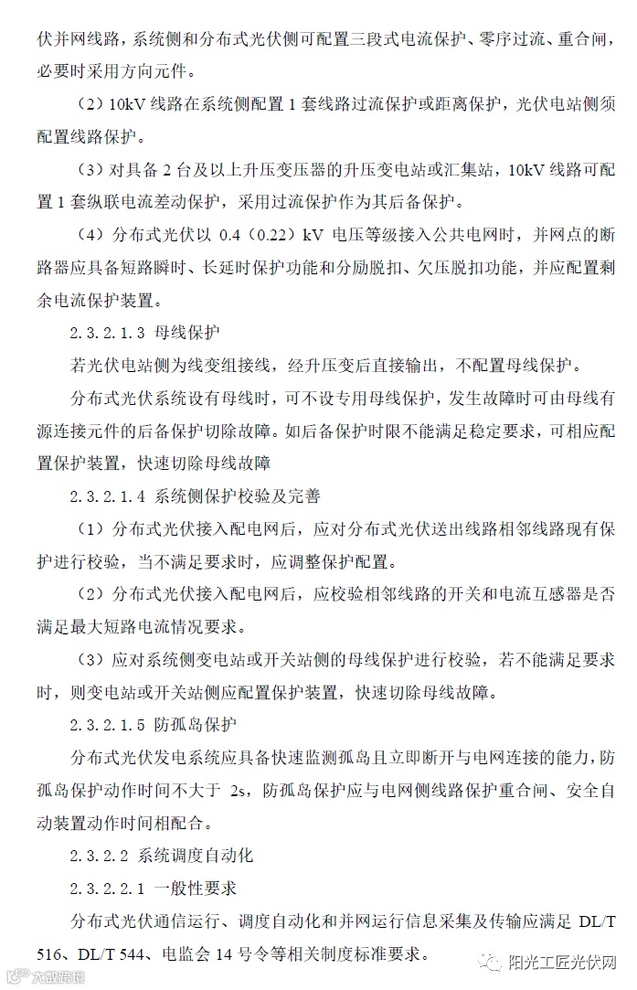
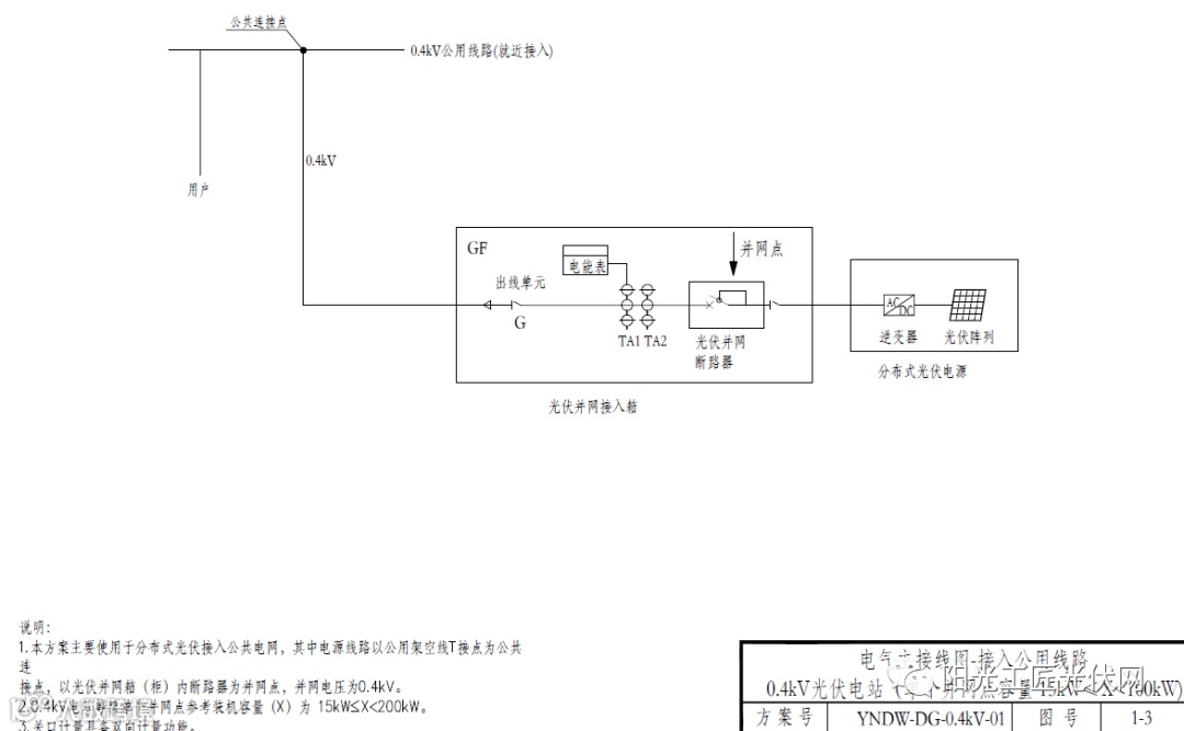
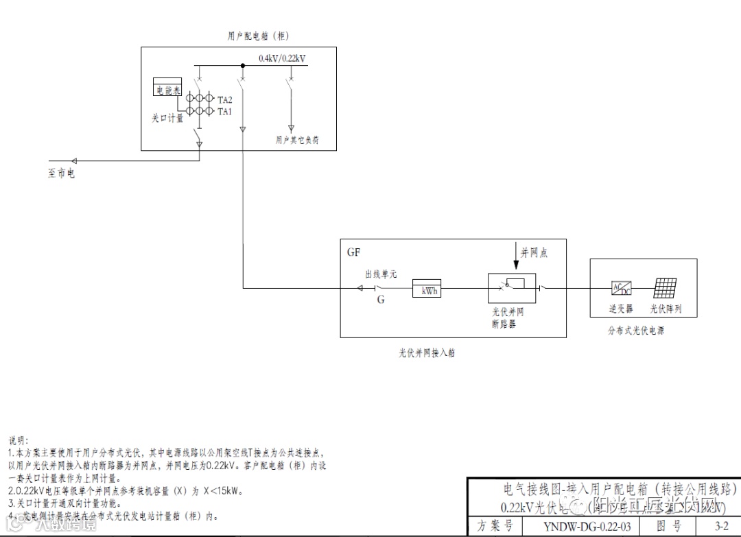
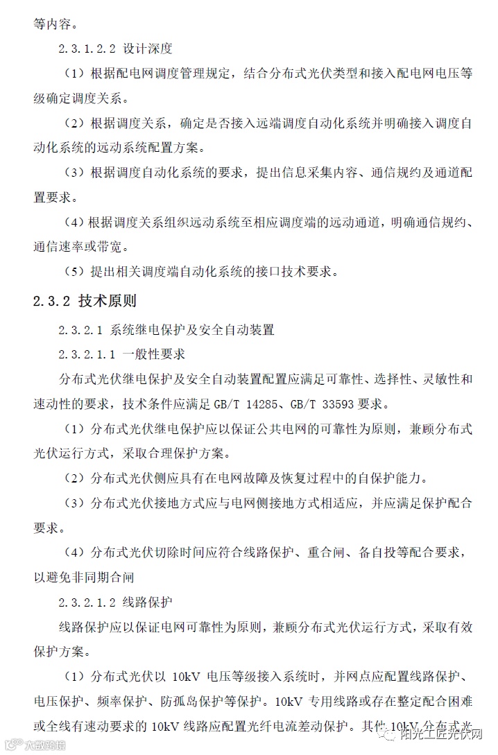
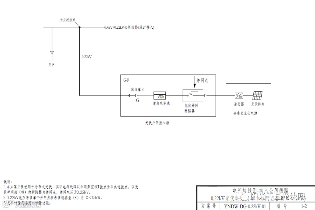
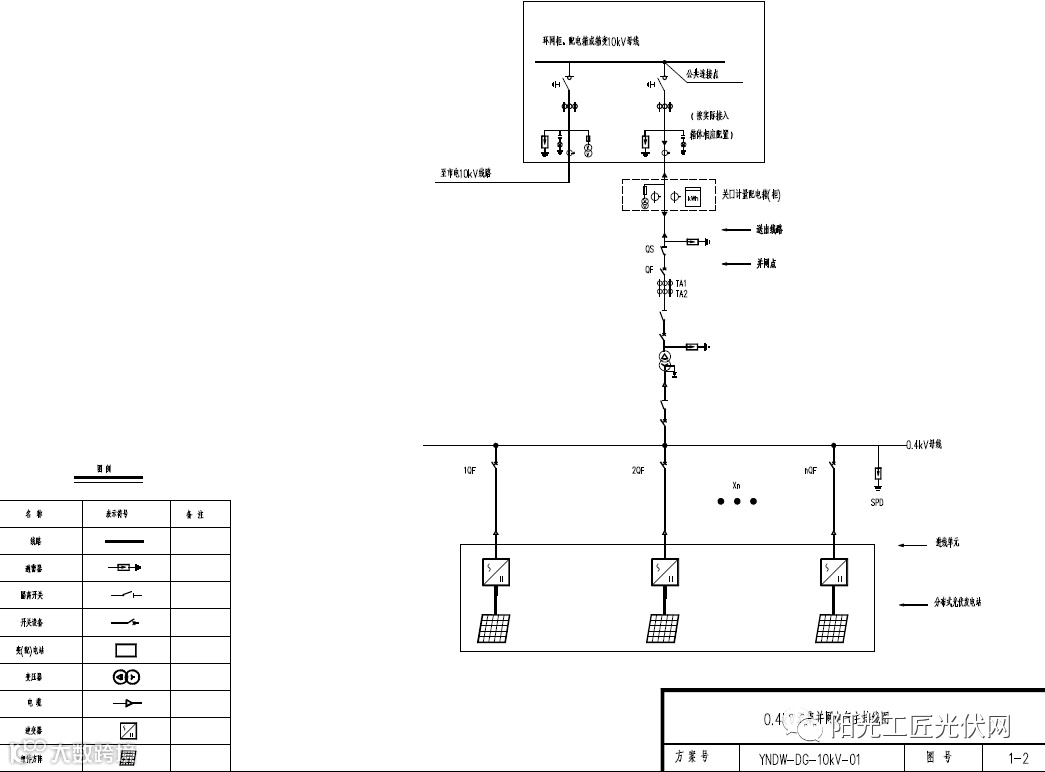
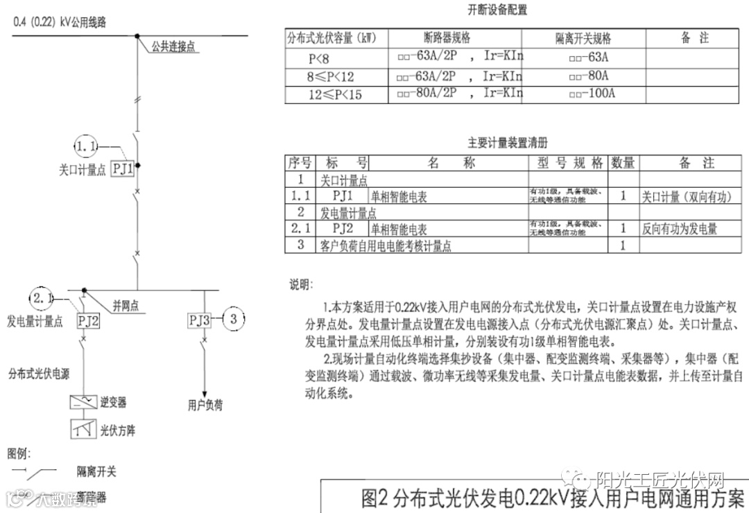
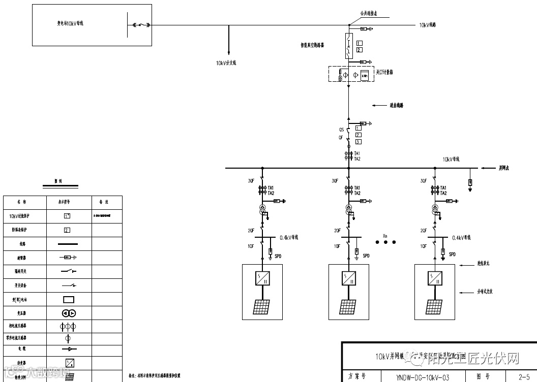
光伏并网管理手册,设计技术原则:

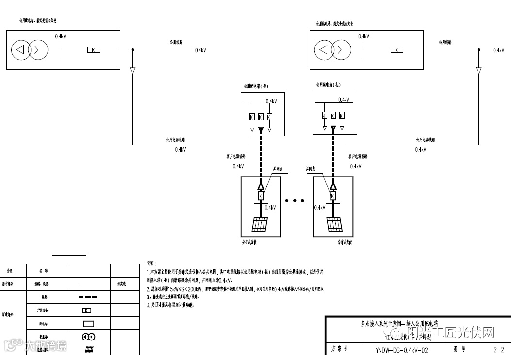
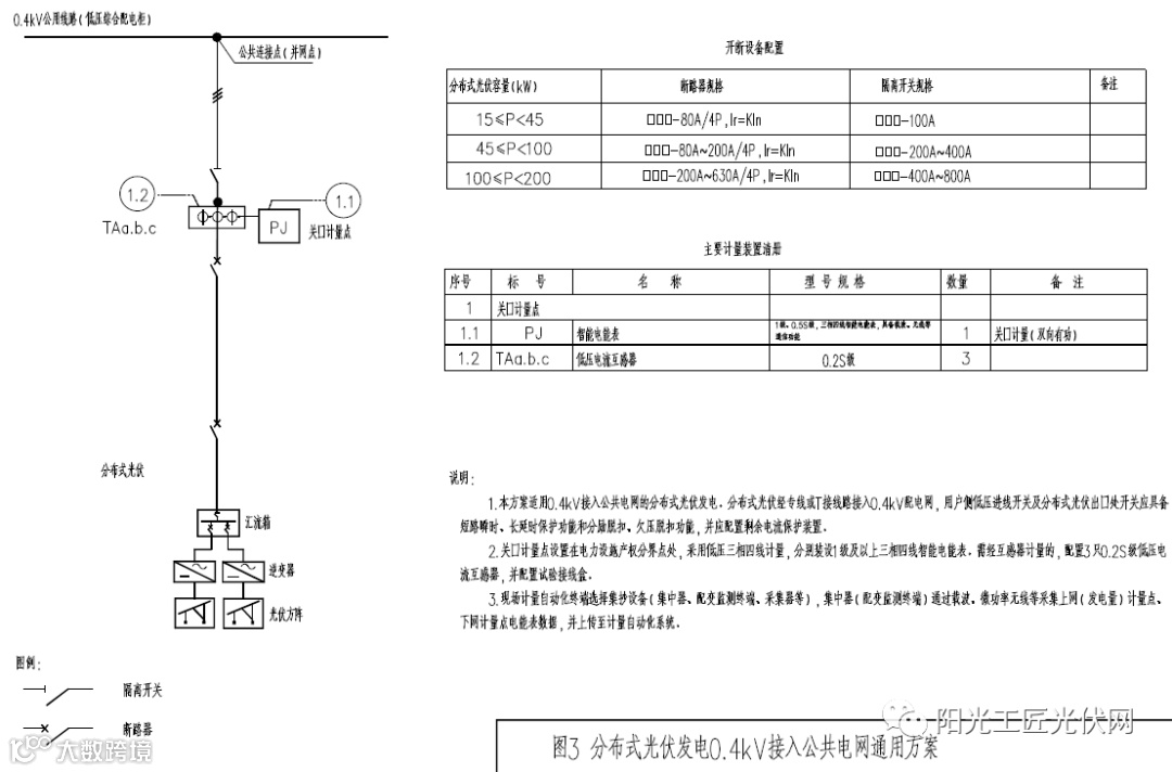
分布式光伏并网通用方案图集



附录1—附录19(分布式光伏并网流程和表单模板)

END
源 /光伏能源圈,SUCE丞华太阳能
编辑 /找光网编辑部
[商务合作]欢迎电话联系:400-100-1988;010-5644 0399

【声明】内容源于网络
0
0
找光网
北京找光网能源科技有限公司是一家集分布式光伏电站开发、设计、建设、运维等为一体的新能源科技企业。公司愿景是将光伏与物联科技融合,围绕实现“碳达峰、碳中和”战略目标,“合纵连横”赋能第三方安装商,引领分布式光伏市场新生态,普惠千家万户。
内容 866
粉丝 0
找光网 北京找光网能源科技有限公司是一家集分布式光伏电站开发、设计、建设、运维等为一体的新能源科技企业。公司愿景是将光伏与物联科技融合,围绕实现“碳达峰、碳中和”战略目标,“合纵连横”赋能第三方安装商,引领分布式光伏市场新生态,普惠千家万户。
总阅读396
粉丝0
内容866