
自2024年7月1日起,一批电力市场新政正式开始实施。
其中国家层面政策有:国家发改委发布的《电力市场运行基本规则》、《供电营业区划分及管理办法》。
地方/区域层面政策有:《江苏省关于进一步完善分时电价政策有关事项的通知》、《北京电力交易中心跨区跨省电力中长期交易实施细则》(2024年修订稿)、《上海市发改委关于优化天然气发电机组容量电价机制的通知》等。
《电力市场运行基本规则》
国家发改委于2024年5月14日正式发布了《电力市场运行基本规则》(以下简称《基本规则》),该规则于2024年7月1日起正式生效。2005年10月13日发布的《电力市场运营基本规则》(原国家电力监管委员会令第10号)同时废止。
《基本规则》是加快建设全国统一电力市场体系的顶层设计文件,《规则》作为国家发展改革委的部门规章,是正在组织编制的全国统一电力市场“1+N”基础规则体系中的“1”,将为国家发展改革委、国家能源局制修订的一系列电力市场基本规则等规范性文件提供依据。
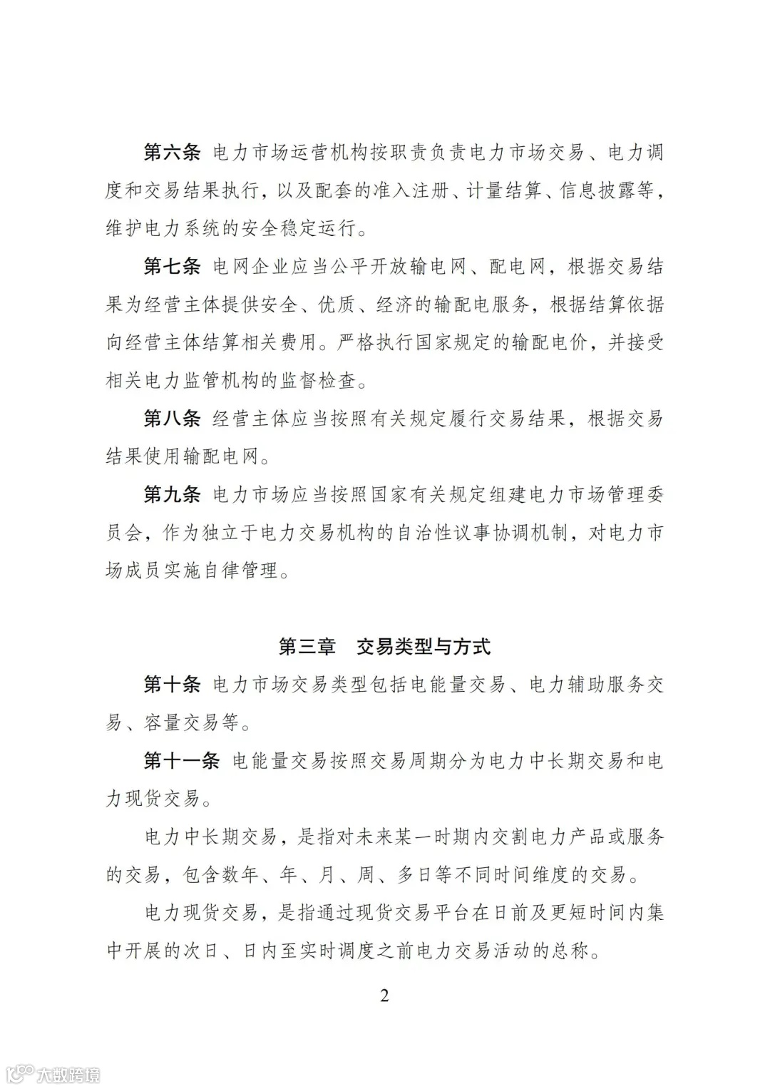
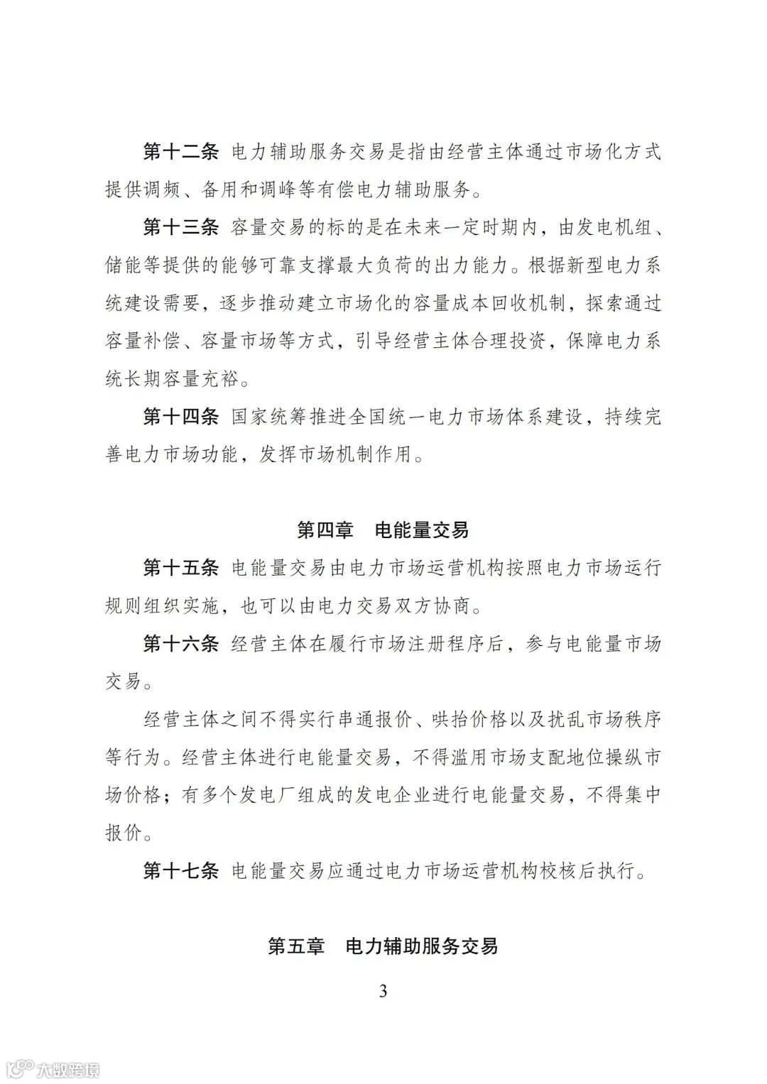
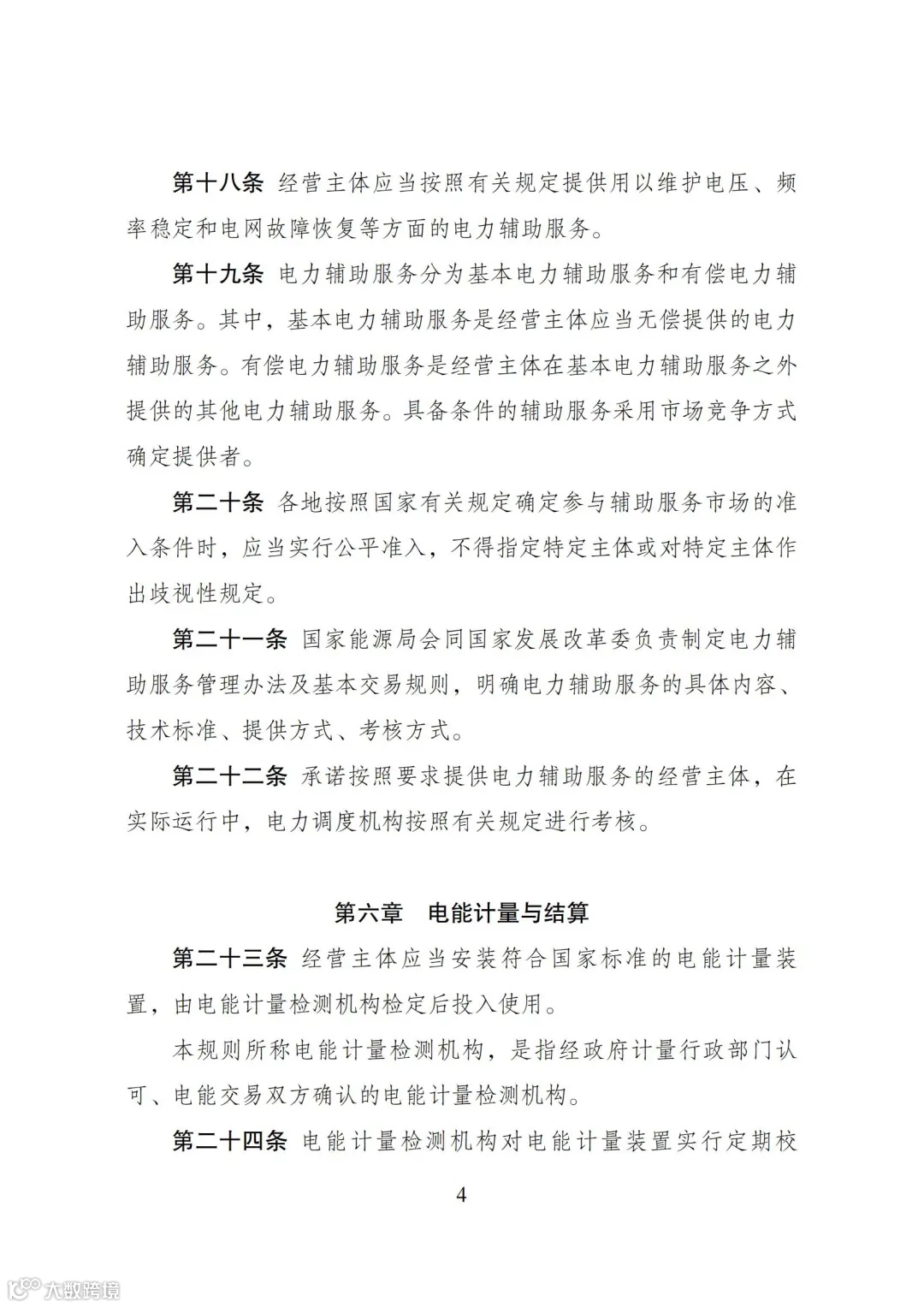
《基本规则》将规章名称由《电力市场运营基本规则》改为《电力市场运行基本规则》。同时,明确提出由国家统筹推进全国统一电力市场体系建设,持续完善电力市场功能,发挥市场机制作用。《基本规则》调整了有关市场范围、运营机构、交易主体表述,完善了市场成员、市场交易类型相关表述,完善了电能量、辅助服务交易等定义和交易方式。
《基本规则》还细化了风险防控和监管相关要求,进一步明确了政府部门、电力监管机构、市场运营机构在市场风险防控和监管方面的职责,其中电力监管机构根据市场运作和系统安全需要,制定电力市场暂停、中止、恢复等干预规则,规定电力市场干预措施实施条件和相关处理方法。电力市场运营机构按照“谁运营、谁防范,谁运营、谁监控”的原则,履行市场监控和风险防控责任,对市场依规开展监测。
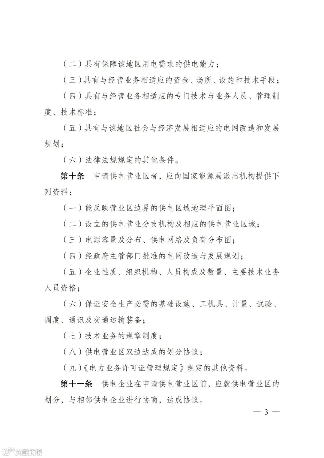
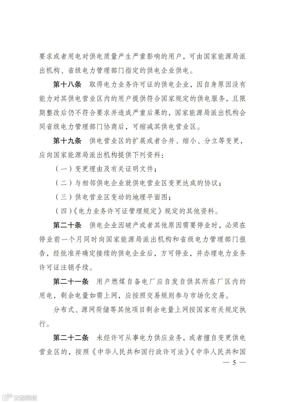
《供电营业区划分及管理办法》
4月30日,国家发改委发布第19号令,《供电营业区划分及管理办法》已经2024年4月8日第10次委务会议审议通过,自2024年7月1日起施行。
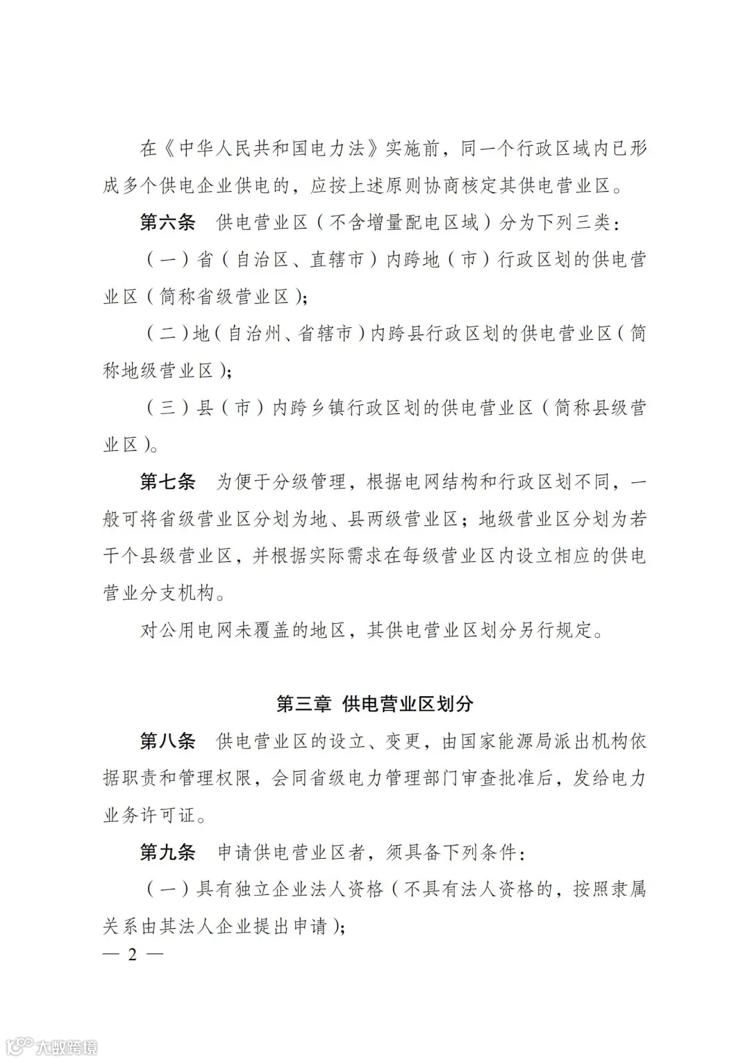
此次修订将1996年5月19日发布的《供电营业区划分及管理办法》(电力工业部令第5号)中“供电营业许可证”修改为“电力业务许可证”。《办法》明确供电营业区划分及电力业务许可证核发主体、相关工作机制:供电营业区的设立、变更,由国家能源局派出机构依据职责和管理权限,会同省级电力管理部门审查批准后,发给电力业务许可证。明确供电营业区划分原则、分类及管理细则,具体包括供电营业区原则上以省、地(市)、县行政区划为基础,根据电网结构、供电能力、供电质量等因素划分确定;在一个供电营业区内,只准设一个供电营业机构等。
《江苏省关于进一步完善分时电价政策有关事项的通知》
5月27日,江苏省发改委发布《省发展改革委关于进一步完善分时电价政策有关事项的通知》。本通知自2024年7月1日起执行。
文件提到,优化尖峰时段设置缩短尖峰时长。优化315千伏安及以上工业用电夏、冬两季尖峰电价政策,取消冬季早尖峰时段(将每天4个小时下调为2个小时),调整夏季晚尖峰时长(将每天2个小时调整为3个小时),即:每年7至8月,14:00—15:00和19:30—21:30,执行夏季尖峰电价,同时将17:00—18:00从峰期调整为平期;12月至次年1月,18:00—20:00,执行冬季尖峰电价,加大力度精准引导工业电力用户主动避峰,确保迎峰度夏、迎峰度冬期间电力供需平稳。夏、冬两季尖峰电价保持不变,统一以峰段电价为基础,上浮20%。
降低重大节日深谷电价。降低315千伏安及以上的工业用电重大节日深谷电价,即:每年春节、“五一”国际劳动节、国庆节期间(具体时间以国家公布为准),11:00—15:00,由平段电价下调为谷段电价,并以谷段电价为基础,下浮20%,鼓励引导有调节能力的连续生产工业电力用户,进一步增加重大节日期间的用电负荷,疏解构建新型电力系统背景下,新能源发电装机迅猛增长后,部分时段新能源发电消纳压力,提升电力系统整体效能。
《北京电力交易中心跨区跨省电力中长期交易实施细则》
(2024年修订稿)
6月17日,北京电力交易中心印发《北京电力交易中心跨区跨省电力中长期交易实施细则(2024年修订稿)》(以下简称《实施细则》)。新版实施细则将于7月1日起正式施行。
《实施细则》规范了交易品种,包括电能量交易、合同转让、合同变更、绿电交易,满足省间中长期市场的品种功能需求。其中提出以平台聚合方式开展跨区跨省绿电交易,做好与绿电实施细则的衔接。明确交易优先级,统筹考虑电量成分属性、电源类型、成交时间,提升交易组织与通道利用的规范性和透明度。
《实施细则》强化分时段、带曲线交易,细化交易申报要求,明确申报、出清等场景下电量与曲线处理方法。进一步理顺各类交易方式的操作流程,统筹交易需求及电力保供等要求,新增交易要约机制。明确月内按工作日连续交易机制,新增多通道集中竞价交易,构建跨区跨省多买方-多通道-多卖方的竞争格局,提升交易灵活性,促进资源灵活配置。理清年度、月度、月内市场运营具体时间,明确交易日历、市场运营信息发布方式、市场交易公告内容,保障市场有序运营。
《实施细则》完善结算体系,在第三监管周期输配电价政策框架下,明确输电损耗的分类及清分、结算原则,统一输电损耗处理方式。明确了波动偏差的价格和结算机制,偏差电量管理及交易结算更加精细化。
上海市发改委关于优化天然气发电机组容量电价机制的通知
5月31日,上海市发改委发布关于优化天然气发电机组容量电价机制的通知。本通知自2024年7月1日起执行。
文件提到,实施范围包括上海市天然气调峰、热电联产等实施两部制电价的天然气发电机组。天然气调峰发电机组容量电价为每千瓦每月37.01元(含税,下同),天然气热电联产发电机组容量电价为每千瓦每月36.50元。
全文如下:
电力市场运行基本规则














江苏省关于进一步完善分时电价政策有关事项的通知
























































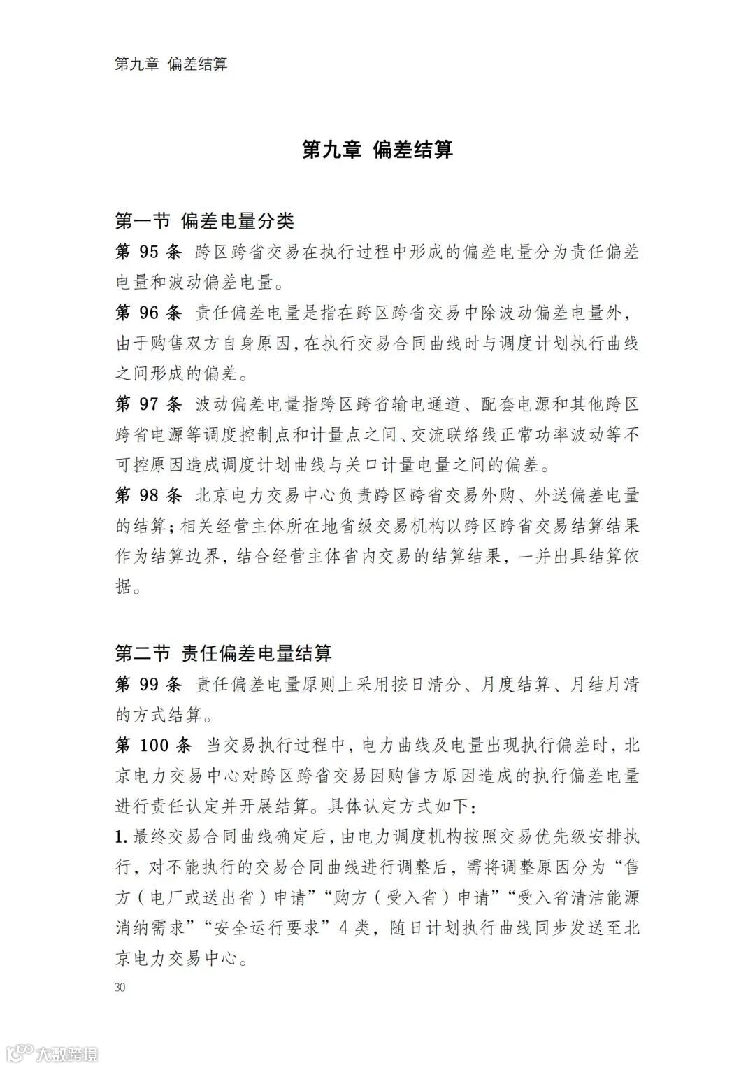
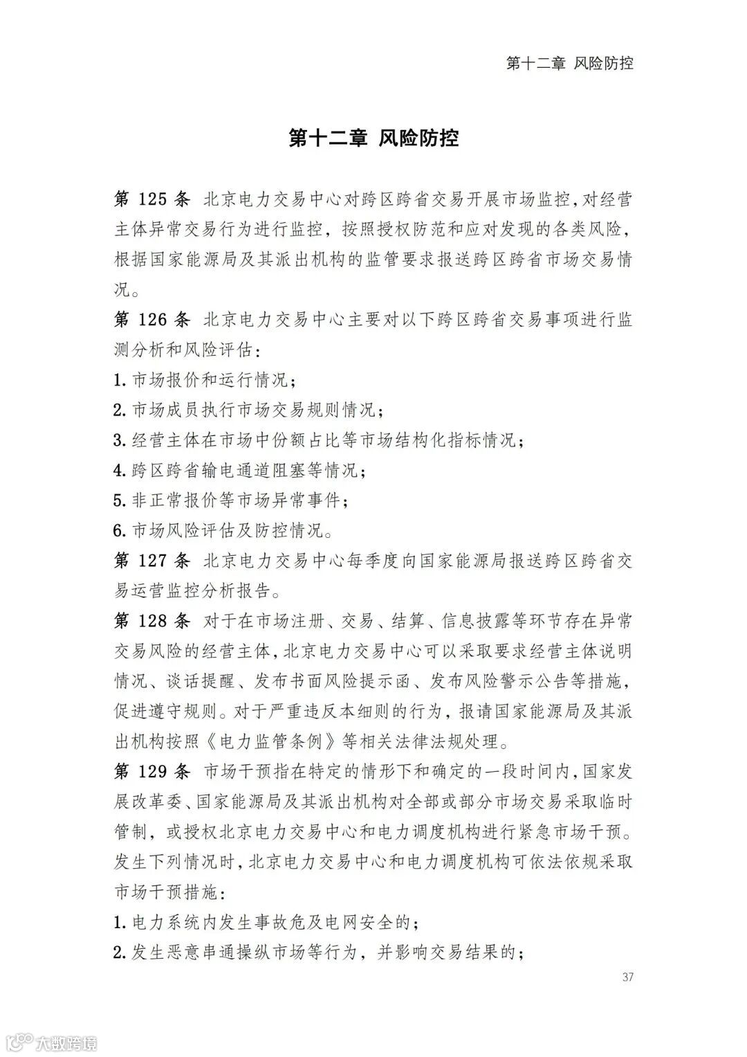
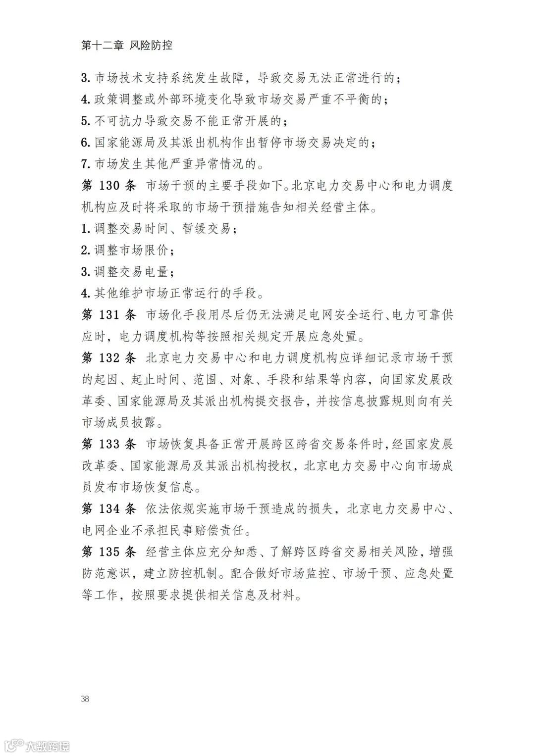
上海市关于优化天然气发电机组容量电价机制的通知






