
工信部公开征求对光伏制造行业规范条件及公告管理办法(征求意见稿)的意见,其中提到,引导光伏企业减少单纯扩大产能的光伏制造项目,加强技术创新、提高产品质量、降低生产成本。新建和改扩建光伏制造项目,最低资本金比例为30%。
其中提到,鼓励企业将自动化、信息化、智能化及绿色化等贯穿于设计、生产、管理、检测和服务的各个环节,积极开展智能制造,提升本质安全水平,降低运营成本,缩短产品生产周期,提高生产效率,降低产品不良品率,提高能源利用率。
鼓励企业参与光伏行业绿色低碳相关标准制修订工作。参照光伏行业绿色制造相关标准要求,开展绿色产品认证、绿色工厂、绿色供应链评价等工作。鼓励企业在生产制造过程中优先使用绿色清洁电力,采用购买绿色电力证书、建设应用工业绿色微电网等方式满足绿色制造要求。
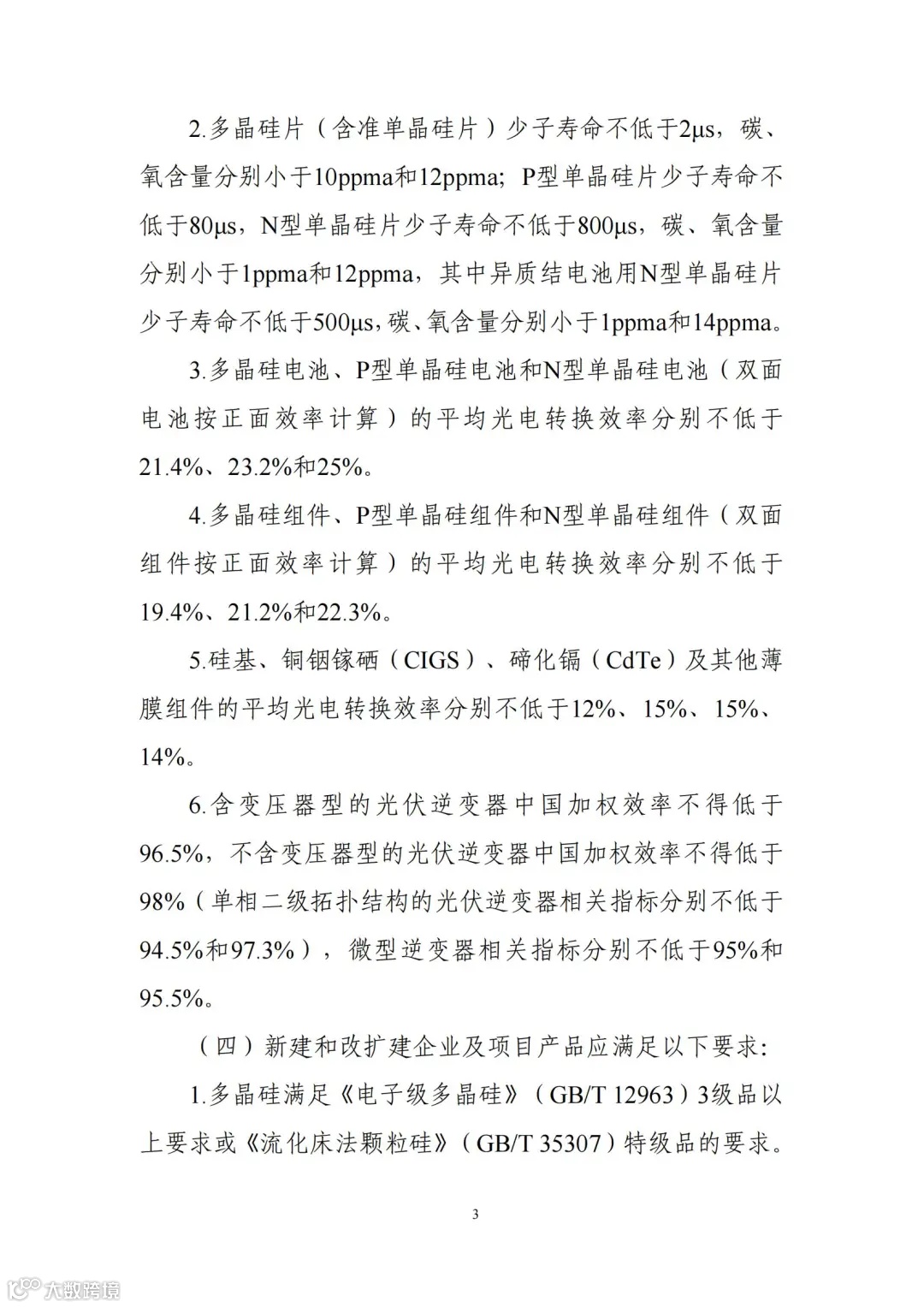
《光伏制造行业规范条件(2024年本)》中提到,光伏制造项目电耗应满足以下要求:现有多晶硅项目还原电耗小于46千瓦时/千克,综合电耗小于60千瓦时/千克;新建和改扩建项目还原电耗小于44千瓦时/千克,综合电耗小于57千瓦时/千克。现有硅锭项目平均综合电耗小于7.5千瓦时/千克,新建和改扩建项目小于6.5千瓦时/千克;如采用多晶铸锭炉生产准单晶或高效多晶产品,项目平均综合电耗的增加幅度不得超过0.5千瓦时/千克。现有硅棒项目平均综合电耗小于26千瓦时/千克,新建和改扩建项目小于23千瓦时/千克。现有多晶硅片项目平均综合电耗小于25万千瓦时/百万片,新建和改扩建项目小于20万千瓦时/百万片;现有单晶硅片项目平均综合电耗小于10万千瓦时/百万片,新建和改扩建项目小于8万千瓦时/百万片。P型晶硅电池项目平均综合电耗小于5万千瓦时/MWp,N型晶硅电池项目平均综合电耗小于7万千瓦时/MWp。晶硅组件项目平均综合电耗小于2.5万千瓦时/MWp,薄膜组件项目平均电耗小于40万千瓦时/MWp。
通知原文
公开征求对光伏制造行业规范条件及公告管理办法(征求意见稿)的意见
为进一步加强光伏制造行业管理,促进行业高质量发展,工业和信息化部电子信息司对《光伏制造行业规范条件(2021年本)》《光伏制造行业规范公告管理暂行办法(2021年本)》进行修订,形成《光伏制造行业规范条件(2024年本)》《光伏制造行业规范公告管理办法(2024年本)》(征求意见稿),现公开征求意见。如有意见或建议,请于2024年7月15日前反馈至工业和信息化部电子信息司。
电话:010-68208264
传真:010-68271654
电子邮箱:wangxun@miit.gov.cn
附件:1.《光伏制造行业规范条件(2024年本)》(征求意见稿)
2.《光伏制造行业规范公告管理办法(2024年本)》(征求意见稿)
来源:光伏联播



