

刚刚,住建部发布《关于实施<建设工程质量检测管理办法><建设工程质量检测机构资质标准>有关问题的通知》(建办质〔2024〕36号)。本通知自印发之日起施行。
为保障建设工程质量检测新旧资质平稳过渡,新旧资质过渡期延长至2024年10月31日。
各省级住房城乡建设主管部门要结合地方实际,制定本地区实施细则。
目前五省已发文:
陕西:有效期至2024年7月31日到期的,统一延续至2024年10月31日。
河北:有效期统一延期至2025年4月30日,无需办理证书延续审批手续。
云南:资质证书有效期统一延期至2025年6月30日。平台自动延期。
四川:资质证书有效期统一延期至2025年6月30日。平台自动延期。(相关链接)
重庆:建设工程质量检测机构资质重新核定的开始时间为2024年7月1日,截止时间为2025年6月30日。原资质证书有效期于2025年6月29日前到期的,资质证书有效期统一延期至2025年6月30日。
相关阅读:又2省资质有效期统一延期!
技术负责人和质量负责人不得为同一人。
技术负责人是指全面负责检测机构技术工作的人员,承担检测方案等技术文件管理和审核等职责。质量负责人是指负责检测机构质量管理体系的人员,承担全面监督质量管理体系运行情况等职责。
检测机构法定代表人、执行事务合伙人或其授权的签字人为检测报告批准人。
授权的签字人应取得工程类专业中级及以上技术职称,且应向检测资质许可地省级住房城乡建设主管部门备案。
未经检测报告批准人签署的检测报告无效。
1、关于鼓励合伙企业申请检测资质。
在专项资质认定中,具有独立法人资格的企业、事业单位,同一注册人员和技术人员可认定的专项资质数量不得超过2项;
依法设立的合伙企业,同一注册人员和技术人员可认定的专项资质数量不得超过3项。
2、关于检测资质增项。
省级住房城乡建设主管部门可适当优化检测资质增项申请材料,并及时组织专家评审。
批准后的增项资质有效期与已取得的资质证书有效期一致。
3、关于检测项目和检测参数。
省级住房城乡建设主管部门可结合地方实际,在《资质标准》基础上,增加可选检测项目及可选检测参数,并明确办理程序。
检测参数对应多种检测方法的,检测机构在申请检测资质时,可申请审查一种或多种检测方法,并按照审查通过的检测方法开展检测业务。
4、关于检测机构合并和分立。
检测机构合并、改制的,可承继原检测资质,但应申请重新核定资质。
检测机构分立、重组的,承继原检测资质的检测机构,应申请重新核定资质;其他检测机构按首次申请资质办理。
5、关于检测经历认定。
检测经历自首次取得检测资质之日起计算。
已按原资质标准取得专项资质的检测机构,申请重新核定该专项资质时,不考虑检测经历。
6、关于检测机构人员变更。
检测机构人员变更影响其符合资质标准的,应当在变更后30个工作日内向检测资质许可地省级住房城乡建设主管部门提出资质重新核定申请。
县级以上住房城乡建设主管部门要通过电子证照等方式,动态核查检测机构人员劳动合同、社会保险、注册关系等情况。
对检测人员存在出具虚假检测数据或虚假判定结论的,应责令改正,依法实施行政处罚。对存在虚假检测行为的检测机构及人员依法实施信用惩戒。
对屡犯不改、造成重大损失的检测机构及人员,坚决依法依规在一定期限内实施市场禁入措施,直至永久逐出市场。
原文如下:

各省、自治区住房城乡建设厅,直辖市住房城乡建设(管)委及有关部门,新疆生产建设兵团住房城乡建设局:
《建设工程质量检测管理办法》(住房城乡建设部令第57号)(以下简称《办法》)和《建设工程质量检测机构资质标准》(建质规〔2023〕1号)(以下简称《资质标准》)印发以来,部分地方反映需就执行中存在的具体问题作进一步明确。经研究,现通知如下:
一、加强检测资质管理
(一)关于鼓励合伙企业申请检测资质。依法设立的合伙企业申请检测资质的,省级住房城乡建设主管部门可通过告知承诺等方式,适当优化申请材料和审批流程。在专项资质认定中,具有独立法人资格的企业、事业单位,同一注册人员和技术人员可认定的专项资质数量不得超过2项;依法设立的合伙企业,同一注册人员和技术人员可认定的专项资质数量不得超过3项。
(二)关于检测资质增项。检测资质增项是指已取得专项资质的检测机构申请其他专项资质。省级住房城乡建设主管部门可适当优化检测资质增项申请材料,并及时组织专家评审。批准后的增项资质有效期与已取得的资质证书有效期一致。
(三)关于检测项目和检测参数。省级住房城乡建设主管部门可结合地方实际,在《资质标准》基础上,增加可选检测项目及可选检测参数,并明确办理程序。检测参数对应多种检测方法的,检测机构在申请检测资质时,可申请审查一种或多种检测方法,并按照审查通过的检测方法开展检测业务。
(四)关于检测机构合并和分立。检测机构合并、改制的,可承继原检测资质,但应申请重新核定资质。检测机构分立、重组的,承继原检测资质的检测机构,应申请重新核定资质;其他检测机构按首次申请资质办理。
(五)关于检测经历认定。检测经历自首次取得检测资质之日起计算。已按原资质标准取得专项资质的检测机构,申请重新核定该专项资质时,不考虑检测经历。
(六)关于检测资质证书电子证照。检测资质证书实行电子证照。省级住房城乡建设主管部门应通过全国工程质量安全监管信息平台申请电子证照赋码,形成全国统一的电子证照版式。县级以上住房城乡建设主管部门要发挥电子证照在惠企便民、检测行业监管等方面作用,加快推进电子证照互通互认。
(七)关于检测机构人员变更。检测机构人员变更影响其符合资质标准的,应当在变更后30个工作日内向检测资质许可地省级住房城乡建设主管部门提出资质重新核定申请。县级以上住房城乡建设主管部门要通过电子证照等方式,动态核查检测机构人员劳动合同、社会保险、注册关系等情况。
二、加强检测活动管理
(一)关于隶属关系或其他利害关系。隶属关系或其他利害关系是指检测机构与所检测建设工程相关的建设、施工、监理单位,以及建筑材料、建筑构配件和设备供应单位存在直接上下级关系,或存在可能直接影响检测机构公正性的经济或其他利益关系等。如,参股、联营、直接或间接同为第三方控制等关系。
(二)关于检测转包和违法分包。检测转包是指检测机构将资质证书范围内承接的全部检测业务转让给个人或其他检测机构的行为。检测违法分包是指检测机构违反法律法规规定,将资质证书范围内承接的部分检测项目或检测参数相关检测业务分包给个人或其他检测机构的行为。但属于检测设备昂贵或使用率低的个别可选参数相关检测业务,经委托方同意,可分包给其他具备资质条件的检测机构。
(三)关于跨省、自治区、直辖市承担检测业务。检测机构跨省、自治区、直辖市承担检测业务的,应向检测业务所在地省级住房城乡建设主管部门备案,并确保检测能力满足检测活动要求。检测机构可通过合法租赁的方式,满足跨省、自治区、直辖市开展检测活动所需检测场所要求。省级住房城乡建设主管部门应制定具体管理办法,及时向社会公开,并将备案信息上传至全国工程质量安全监管信息平台。
地方各级住房城乡建设主管部门应加强联动,强化对检测机构跨省、自治区、直辖市承担检测业务的监管,并对违法违规行为依法实施行政处罚。自行政处罚决定书送达之日起20个工作日内,通过全国工程质量安全监管信息平台,告知检测资质许可地和违法行为发生地省级住房城乡建设主管部门。
三、加强检测人员管理
(一)关于技术负责人和质量负责人。技术负责人是指全面负责检测机构技术工作的人员,承担检测方案等技术文件管理和审核等职责。质量负责人是指负责检测机构质量管理体系的人员,承担全面监督质量管理体系运行情况等职责。技术负责人和质量负责人不得为同一人。
(二)关于检测报告批准人。检测机构法定代表人、执行事务合伙人或其授权的签字人为检测报告批准人。授权的签字人应取得工程类专业中级及以上技术职称,且应向检测资质许可地省级住房城乡建设主管部门备案。未经检测报告批准人签署的检测报告无效。
四、加强检测监督管理
(一)关于动态核查。县级以上住房城乡建设主管部门应加强检测资质监管,通过核查电子证照、“双随机、一公开”等方式定期对人员、仪器设备、检测场所、质量保证体系等资质条件进行动态核查。发现不符合资质条件的,检测资质许可地省级住房城乡建设主管部门应督促其限期整改。对存在违法违规行为的,依法实施行政处罚。
(二)关于虚假检测处罚。县级以上住房城乡建设主管部门在实施监督检查时,应对检测机构检测数据、检测报告等进行抽查,发现存在出具虚假检测数据或检测报告等违反《办法》第三十条规定的,应责令改正,依法实施行政处罚,资质证书有效期届满后不得延续,构成犯罪的,依法追究刑事责任。对检测人员存在出具虚假检测数据或虚假判定结论的,应责令改正,依法实施行政处罚。县级以上住房城乡建设主管部门要加强信用建设,严格信用管理,对存在虚假检测行为的检测机构及人员依法实施信用惩戒。对屡犯不改、造成重大损失的检测机构及人员,坚决依法依规在一定期限内实施市场禁入措施,直至永久逐出市场。
(三)关于评审专家管理。省级住房城乡建设主管部门要建立检测资质评审专家库,制定管理细则,组织实施专家评审,并加强专家评审过程监督。评审专家应客观、公正,遵循回避原则,并对评审意见承担责任。
为保障建设工程质量检测新旧资质平稳过渡,新旧资质过渡期延长至2024年10月31日。各省级住房城乡建设主管部门要结合地方实际,制定本地区实施细则。
本通知自印发之日起施行,《关于实施<建设工程质量检测管理办法>有关问题的通知》(建质〔2006〕25号)同时废止。
住房城乡建设部办公厅
2024年7月26日
(此件主动公开)
延伸阅读此前两份文件:
住建部《建设工程质量检测机构资质标准》
4月19日,住建部正式印发《建设工程质量检测机构资质标准》。《资质标准》主要修订了以下内容:
1、明确申请综合资质的单位应具有15年以上质量检测经历,申请主体结构及装饰装修、钢结构、地基基础、建筑幕墙、道路工程、桥梁及地下工程6项专项资质的单位应当具有3年以上质量检测经历。
2、提高技术负责人、质量负责人、注册人员、技术人员的工作经历、人员数量、技术职称、注册证书、年龄等相关要求。
综合资质的技术负责人应具有正高级职称:


专项资质技术负责人应具有高级及以上职称:


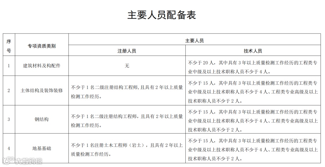
主要人员配备:


3、要求申请资质的单位社会信誉良好,近3年未发生过一般及以上工程质量安全责任事故,严控信誉不佳或屡出问题的劣质单位进入工程质量检测市场。
1、将检测资质分为综合资质和专项资质,其中专项资质分为建筑材料及构配件、主体结构及装饰装修、钢结构、地基基础、建筑节能、建筑幕墙、市政工程材料、道路工程、桥梁及地下工程9个专项资质,更好地满足建设工程质量检测实际需要。

2、将专项资质检测内容细化至检测参数,规定申请专项资质的单位要取得所申请专项资质的全部必备检测参数,申请综合资质的单位要取得9个专项资质全部必备检测参数。
|
|
综合资质 |
专项资质 |
|
机构资历 |
有独立法人资格的企业、事业单位,或依法设立的合伙企业,且均具有15年以上质量检测经历 |
有独立法人资格的企业、事业单位,或依法设立的合伙企业 |
|
社会信誉良好,近3年未发生过一般及以上工程质量安全责任事故 |
社会信誉良好,近3年未发生过一般及以上工程质量安全责任事故 |
|
|
资质要求 |
具有建筑材料及构配件(或市政工程材料)、主体结构及装饰装修、建筑节能、钢结构、地基基础5个专项资质和其它2个专项资质 |
主体结构及装饰装修、钢结构、地基基础、建筑幕墙、道路工程、桥梁及地下工程等6项专项资质,应当具有3年以上质量检测经历 |
|
具备9个专项资质全部必备检测参数 |
具备所申请专项资质的全部必备检测参数 |
|
|
技术人员 |
技术人员不少于150人,其中具有3年以上质量检测工作经历的工程类专业中级及以上技术职称人员不少于60人、工程类专业高级及以上技术职称人员不少于30人 |
主要人员数量不少于《主要人员配备表》规定要求 |
|
注册人员 |
注册结构工程师不少于4名(其中,一级注册结构工程师不少于2名),注册土木工程师(岩土)不少于2名,且均具有2年以上质量检测工作经历 |
|
|
技术负责人 |
应具有工程类专业正高级技术职称,具有8年以上质量检测工作经历。 |
具有工程类专业高级及以上技术职称,具有5年以上质量检测工作经历 |
|
质量负责人 |
具有工程类专业高级及以上技术职称,具有8年以上质量检测工作经历。 |
具有工程类专业中级及以上技术职称,具有5年以上质量检测工作经历 |
|
管理水平 |
有完善的组织机构和质量管理体系,并满足《检测和校准实验室能力的通用要求》GB/T27025-2019要求 |
有完善的组织机构和质量管理体系,有健全的技术、档案等管理制度 |
|
有完善的信息化管理系统,检测业务受理、检测数据采集、检测信息上传、检测报告出具、检测档案管理等质量检测活动全过程可追溯 |
有信息化管理系统,质量检测活动全过程可追溯 |
|
|
检测设备 |
质量检测设备设施齐全,检测仪器设备功能、量程、精度,配套设备设施满足9个专项资质全部必备检测参数要求 |
质量检测设备设施基本齐全,检测设备仪器功能、量程、精度,配套设备设施满足所申请专项资质的全部必备检测参数要求 |
|
检测场所 |
有满足工作需要的固定工作场所及质量检测场所 |
|
查看全文:刚刚,住建部正式印发这项《资质标准》,综合资质的技术负责人应具有正高级职称!
住建部《建设工程质量检测管理办法》
住建部出台《建设工程质量检测管理办法》中华人民共和国住房和城乡建设部令第57号,自2023年3月1日起施行。
第二十一条明确:非建设单位委托的检测机构出具的检测报告不得作为工程质量验收资料。
第五条 检测机构资质分为综合类资质、专项类资质。
检测机构资质标准和业务范围,由国务院住房和城乡建设主管部门制定。
第十条 检测机构资质证书实行电子证照,由国务院住房和城乡建设主管部门制定格式。资质证书有效期为5年。
第十五条 检测机构与所检测建设工程相关的建设、施工、监理单位,以及建筑材料、建筑构配件和设备供应单位不得有隶属关系或者其他利害关系。
第十七条 建设单位应当在编制工程概预算时合理核算建设工程质量检测费用,单独列支并按照合同约定及时支付。
第二十五条 检测结果利害关系人对检测结果存在争议的,可以委托共同认可的检测机构复检。
第二十六条 检测机构应当建立档案管理制度。检测合同、委托单、检测数据原始记录、检测报告按照年度统一编号,编号应当连续,不得随意抽撤、涂改。
第四十一条 以欺骗、贿赂等不正当手段取得资质证书的,由资质许可机关予以撤销;由县级以上地方人民政府住房和城乡建设主管部门给予警告或者通报批评,并处5万元以上10万元以下罚款;检测机构3年内不得再次申请资质;构成犯罪的,依法追究刑事责任。






