
在当前形势下,光伏项目投资边界条件发生重大变化,电价、利用小时同时下降,如何判定新的总投资控制基准?
以100MW的典型光伏项目为例,在当前的组件价格下,100MW典型光伏项目的EPC成本约为2300元/kW左右,如果按15%*2h配储,考虑到储能、非技术成本等,总投资在3000元/kW左右。
在特定的上网电价、年利用小时数下,要实现资本金内部收益率7%的收益率,单位投资的控制上限如下图所示。
(说明:央企融资成本低,资本金IRR7%时,总投资收益率将更低,融资成本较高的企业应适当调整)

从上表可以看出,当电价达到0.3元/kWh时,即使年利用小时仅有1150小时,可接受的投资上限也有3427元/kW。大多数光伏项目,基本可以控制在该投资以下!
因此,当项目的实际度电收益达到0.3元/kWh以上时,全国大多数地区均可以投资。
2024年4月1日开始实施的《全额保障性收购可再生能源电量监管办法》,将上网电量将被分为两部分:保障性收购电量、市场交易电量。
同时,因可再生能源发电企业原因、电网安全约束、电网检修、市场报价或者不可抗力等因素影响可再生能源电量收购的,对应电量不计入全额保障性收购范围,电网企业、电力调度机构、电力交易机构应记录具体原因及对应的电量。
因此,光伏项目的上网电价、年利用小时数将会发生明显变化。
实际上,由于各省的市场化交易规则不同,各省的结算电价与煤电基准价,会有明显的差异。
2023年,新能源市场化交易电量达到6845亿千瓦时,占新能源总发电量的47.3%,相比2022年的3465亿千瓦时,占比38.4%增长显著。
由于不同地区的电力装机结构与现货市场建设节奏存在差异,各地的新能源市场化交易开展情况也不尽相同。
新能源占比低的地区以“保量保价”收购为主,执行批复电价;新能源占比较高的地区以“保障性消纳+市场化交易”结合方式消纳新能源,其中“保量竞价”电量参与电力市场,由市场形成价格。
按市场化交易比例由高到低,全国大多数省份,大概可以分为四类,具体如下表所示

根据目前已公布的 2024 年中长期电力交易方案或通知,部分省份明确将新能源中长期交易价格上限定为当地燃煤基准价,该规则或对新能源市场化交易电价形成进一步压制。
2023年部分地区新能源结算情况见下表。
新能源项目出力受制于不稳定性,因此在新能源占比高的地区,普遍面临交易电价下行的压力。加之辅助服务分摊、系统偏差考核、新增配套储能等因素,新能源电站盈利水平受到挑战。
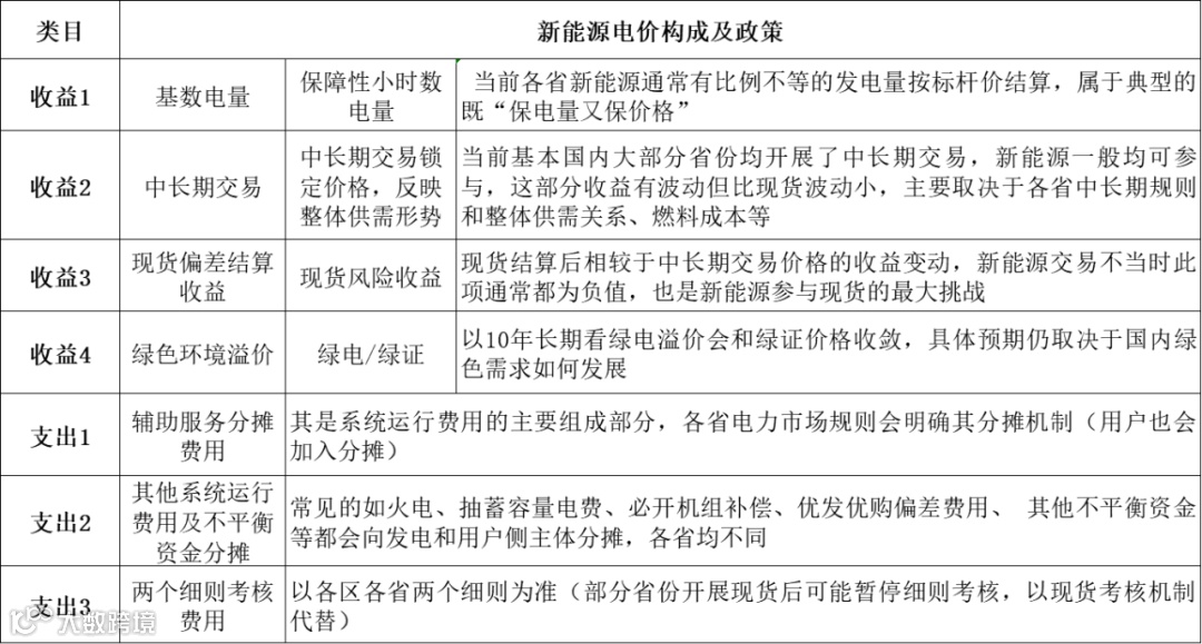
因此,新能源项目的度电综合收益如下表所示。
只有充分考虑上述几项因素,才能准确计算出项目的度电收益。
在发电量全额收购的情况下,年利用小时数可以根据项目所在地的太阳能资源准确计算。然而,当前情况下,必须要考虑项目所在地的消纳情况。
如前文所述,因可再生能源发电企业原因、电网安全约束、电网检修、市场报价或者不可抗力等因素影响可再生能源电量收购的,对应电量不计入全额保障性收购范围,不会计入弃光量中。
因此,项目的实际弃光率,要高于“全国新能源消纳监测预警中心”公布的数据。
“全国新能源消纳监测预警中心”公布的数据,2024年1~8月的弃光率,会明显高于2023年。2024年8月,光伏项目全国平均利用率为97.7%,同比下降1.1个百分点;环比提高0.1个百分点。
近两年各月全国平均光伏利用率如下图所示。
因此,在计算项目年利用小时数时,要充分考虑上述两个因素。
电力市场为电力商品赋予了时间价值和空间价值,不同时间、空间的电力在价值上有了显著差异,这也是市场背景下新能源资产价值差异化的原因。
新能源经营从过去纯粹以发电量最大化为目标变成了兼顾发电量和电价的交易收益最大化。判断新能源资产优质与否的关键也从发电小时数高低变成了在现货高价时段发电能力的大小(时间价值),或者新能源是否在电网中处于一个供需相对紧张的区位(空间价值)。
此外,包括新能源的中长期签约和现货申报等在内的综合交易运营能力将持续影响新能源的后续收益,各省的现货政策也决定了博弈竞价的底色。具体来看,新能源投资应考虑的因素包括区域的可开发量、限电率、电力市场化交易水平等因素。
从区域分布来看,光伏方面剩余可开发量,主要的集中式光伏待开发量在中西部省份。分布式项目近年发展速度远超预期,中东部大部分地区已开发殆尽,无规划内可开发量,即便通过市场化手段可以取得规模,也存在并网消纳隐患。
西部地区限电率高企,中东部地区消纳整体良好。2023年,全国风电、光伏限电率分别为2.7%、2.0%,2024年1-4月风光限电率分别提高至3.9%、3.7%。全国各省风光限电率均呈上升趋势。
其中,2024年1-4月,西藏光伏限电率已超过28%。甘肃、青海、内蒙、河北新能源消纳已经对项目收益产生重大影响,且地方政府没有限制开发迹象,如无明确外送规划,将存在较大消纳风险,需在后期开发建设中重点关注,加强对相关影响的因素测算。
东南沿海区域消纳形势整体良好,由于发电时段和存量装机差异,风光限电率在各省呈现差异性。川渝、两广、海南、福建、浙江、江苏相对具有良好的消纳空间。
中东部地区电价贴近火电成本,三北地区电价下行趋势显著。供求关系决定电力市场价格,电改进程则决定了报价区间(中长期还是现货),而由于电力交易市场化的方式下电价采取边际出清,为此边际定价主体决定了同一时刻全部发电量的价格。
结合报价顺序、变动成本特性和存量装机情况来看,中东部地区新能源项目电价将主要参考火电成本,实际结算价格与火电电价偏差不大,三北风光资源丰富地区新能源电价则更多取决于自身的平准化度电成本和地方政府政策,逐步呈现与火电电价分离的趋势,电价下行趋势显著。
从宏观角度看,电力市场改革需要权衡下游用户电价承受能力、电网安全、新能源投资激励以及消纳等各方面因素,市场发展初期不一定能兼顾周全,但以电力市场促进新能源大规模发展和电力系统变革的大趋势不会改变。
因此期待未来可能有政府政策或电力市场规则的调整来平衡上游投资激励和市场化价格信号。
来源:智汇光伏

