搜索
首页
大数快讯
大数活动
服务超市
文章专题
出海平台
流量密码
出海蓝图
产业赛道
物流仓储
跨境支付
选品策略
实操手册
报告
跨企查
百科
导航
知识体系
工具箱
更多
找货源
跨境招聘
DeepSeek
首页
>
从计划到市场,我国电价体系的演变脉络及构成方式
>
0
0
从计划到市场,我国电价体系的演变脉络及构成方式
环力科技集团
2024-10-14
1
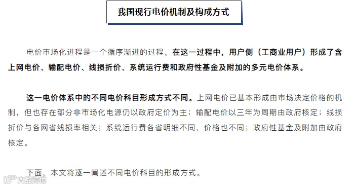
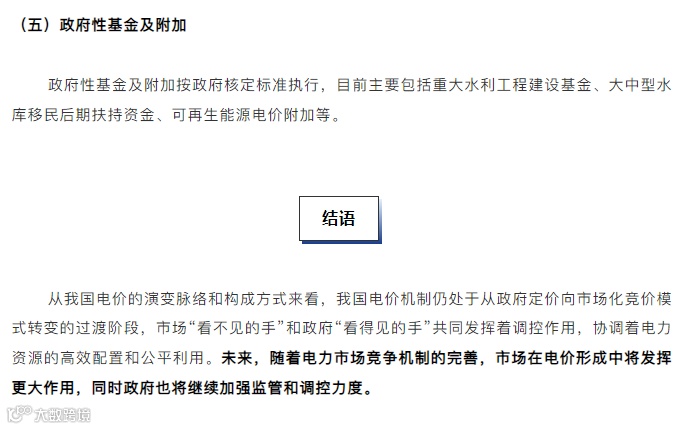
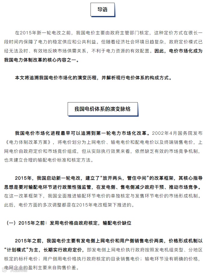
导读:电价市场化是我国电力体制改革的核心内容之一
转自:北极星智能电网在线
【声明】内容源于网络
0
0
环力科技集团
太阳能发电技术服务;光伏发电设备租赁:光伏设备及元器件销售;风力发电技术服务;资源再生利用技术研发;5G通信技术服务;工程技术服务(规划管理、勘察、设计、监理除外);太阳能热发电产品销售等。
内容
5287
粉丝
0
关注
在线咨询
环力科技集团
太阳能发电技术服务;光伏发电设备租赁:光伏设备及元器件销售;风力发电技术服务;资源再生利用技术研发;5G通信技术服务;工程技术服务(规划管理、勘察、设计、监理除外);太阳能热发电产品销售等。
总阅读
1.4k
粉丝
0
内容
5.3k
在线咨询
关注