近日,《山东省分布式光伏发电开发建设管理实施细则(征求意见稿)》发布。
意见稿指出,农光互补、渔光互补以及小型地面电站光伏发电项目按集中式光伏电站管理。光伏发电与路灯等交通基础设施结合、作为交通设施附属物的不按分布式光伏发电管理。
针对上网模式,自然人户用、非自然人户用分布式光伏可选择全额上网、全部自发自用或者自发自用余电上网模式。一般工商业、大型工商业分布式光伏原则上选择全部自发自用模式,也可采用自发自用余电上网模式。采用自发自用余电上网的,年自发自用电量占发电量的比例不低于 50%,上网电量全部参与电力现货市场。
县(市、区)能源主管部门会同同级电网企业对一般工商业、大型工商业分布式光伏自发自用电量比例(自并网投产次月起)进行监测评估,对于年自发自用电量低于50%的项目,年超比例上网电量结算部分,由电网企业按本项目同年上网电量平均结算价格在次年扣除。
在参与调度方面,分布式光伏发电可独立或者通过微电网、源网荷储一体化、虚拟电厂聚合等形式参与调度;在上网模式变更方面,分布式光伏发电项目投资主体可根据电力用户负荷、自身经营状况等,按照第四条规定变更上网模式一次,同时进行备案变更,按照第二十五条、第二十六条规定,办理项目接网调整。项目并网投产前,项目投资主体与电网企业及其调度机构应当重新签订并网调度协议和购售电合同。
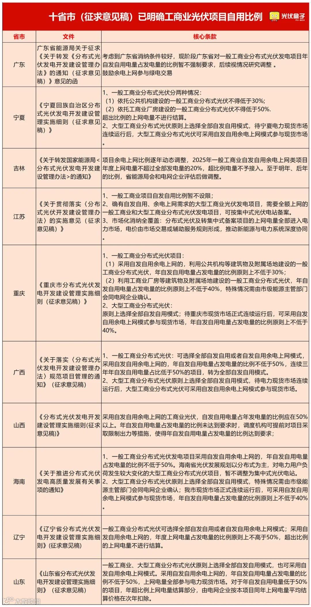
截至目前,已经有10个省市明确了工商业光伏项目自用比例。
从目前各地公布的征求意见稿可知,江苏、广东两地目前对于工商业光伏自用比例暂不做要求,其余省市工商业光伏自用比例在30%-80%不等。
-
采取自发自用余电上网模式的一般工商业分布式光伏发电项目,其自发自用电量比例暂不作要求,适时明确具体比例。
-
分布式光伏发电项目以及第(二)条、第(三)条中选择按集中式光伏电站备案的项目,上网电量原则上全部进入电力市场, 应具备调节能力、承担调节义务,具备 ‘可观、可测、 可调、可控’,后续将根据电力市场进程、 按市场规则进行交易和结算。
利用非建筑物建设的光伏发电项目实行分类管理:对于利用既有农村道路、公共停车场、农业种植养殖设施及其他符合条件的构筑物及其附属场所建设的光伏发电项目:
如项目采用全部自发自用或自发自用余电上网模式,归于一般工商业或大型工商业分布式光伏发电项目,按照《办法》要求进行管理;
如项目采用全额上网模式,需新建、改造供电线路的,归于集中式光伏电站,按照《光伏电站开发建设管理办法》管理。
3月17日,宁夏回族自治区发展改革委发布《宁夏回族自治区分布式光伏发电开发建设管理实施细则(征求意见稿)》。
文件明确,农光互补、渔光互补以及小型地面电站光伏发电项目归于集中式光伏电站管理。
其中,一般工商业分布式光伏采用自发自用余电上网的,年自发自用电量占发电量的比例,依托公共机构建设的一般工商业分布式光伏不得低于30%,依托工商业厂房建设的一般工商业分布式光伏不得低于50%,超出比例的上网电量不进行结算。
大型工商业分布式光伏原则上选择全部自发自用模式,待宁夏电力现货市场连续运行后,大型工商业分布式光伏可采用自发自用余电上网模式参与现货市场。

大型工商业分布式光伏发电项目:如需调整为集中式模式,要及时向省能源局提出申请,由省能源局会同电网企业办理。
近日,重庆市能源局发布关于征求《重庆市分布式光伏发电开发建设管理实施细则(征求意见稿)》。
其中提到,采用自发自用余电上网的,利用公共机构等建筑物及附属场地建设的一般工商业分布式光伏,年自发自用电量占发电量的比例原则上不低于30%;利用工商业厂房等建筑物及附属场地建设的一般工商业分布式光伏,年自发自用电量占发电量的比例原则上不低于40%,特殊情况需由市级能源主管部门会同电网企业确认。超出比例的上网电量,电网企业可暂不予结算;对暂不结算电量,可申请在次年可上网电量中予以补结,补结的电量计入当年可上网电量。
大型工商业分布式光伏原则上选择全部自发自用模式,特殊情况需由市级能源主管部门会同电网企业确认;我市现货市场正式连续运行后,可采用自发自用余电上网模式参与现货市场,年自发自用电量占发电量的比例原则上不低于40%。
其中,一般工商业分布式光伏可选择全部自发自用或者自发自用余电上网模式;采用自发自用余电上网的,年自发自用电量占发电量的比例不低于50%,连续三年年自发自用电量占比低于50%的项目,转为全部自发自用模式。
大型工商业分布式光伏原则上选择全部自发自用模式,待电力现货市场连续运行后,大型工商业分布式光伏可采用自发自用余电上网模式参与现货市场。
4月17日,山西省能源局发布《分布式光伏发电开发建设管理实施细则(征求意见稿)》。
其中:采用自发自用余电上网的工商业光伏,自发自用电量占年发电量的比例应在50%以上,鼓励通过储能等方式优化涉网安全与电网友好性。年自发自用电量占发电量的比例未达到要求时,调度机构可提前对项目采取限制出力等措施,使得年自发自用电量占发电量的比例达到要求。
4月17日,海南省发改委下发《关于推进分布式光伏发电高质量发展有关事项的通知》。
文件指出:一般工商业分布式光伏发电项目采用自发自用余电上网的,年自发自用电量占发电量的比例不低于50%。海南省光伏发展规划以分布式为主,对电力用户负荷发生较大变化的大型工商业分布式光伏项目,暂不调整为集中式光伏电站。
大型工商业分布式光伏原则上选择全部自发自用模式,特殊情况需由市级能源主管部门会同电网企业确认;我市现货市场正式连续运行后,可采用自发自用余电上网模式参与现货市场,年自发自用电量占发电量的比例原则上不低于40%。
文件指出,一般工商业分布式光伏可选择全部自发自用或者自发自用余电上网模式;采用自发自用余电上网的,年度上网电量占发电量的比例原则上不高于50%,超出比例的上网电量不进行结算。
分布式光伏发电项目投资主体应在满足电网安全运行的前提下,统筹考虑建设条件、电网接入点等因素,结合实际合理选择接入系统设计方案:分布式光伏并网电压等级应符合《配电网规划设计技术导则》(DL/T5729-2023)要求:8千瓦以下可接入220伏;8千瓦—400千瓦可接入380伏;400千瓦—6兆瓦可接入10千伏;6兆瓦—20兆瓦可接入35千伏;20兆瓦—50兆瓦可接入66千伏。
对于季度评估等级为红色的县区,暂停新增分布式电源接入;对于黄色的县区,已存在因分布式光伏导致部分220千伏主变反送、无法在配电网系统平衡的情况,需充分论证接入位置,不得加重反送程度;其他情况,结合政府主管部门下发的县区分布式光伏建设规模,按照“先受理先接入”原则,在达到建设规模后,暂停该季度分布式电源接入。

