
今年工作报告首提“零碳园区”,提出扎实开展国家碳达峰第二批试点,建立一批零碳园区、零碳工厂,体现了我国能源发展和应对气候变化的新方向与新举措。
2025年开年以来,全国31个省、直辖市、自治区地方两会,均已公布了2025年的经济社会发展目标和重点任务。
据21世纪经济报道不完全统计,16个省份在政府工作报告中提出发展零碳园区:
广东、福建提出“建立一批零碳园区”;
山西提出“探索创建零碳产业示范区”;
贵州提出“探索建设低碳零碳工业园区”;
内蒙古提出“推动2.0版零碳园区建设”;
重庆要“开展近零碳园区建设17个”;
海南提出“博鳌近零碳示范区减碳96.2%”
…………
零碳园区,是充分运用非化石能源开发、节能增效、新型电力系统和智慧微网建设、工艺流程再造、产业耦合和资源循环、碳捕集利用与封存(CCUS)等多种方式,推进产业园工业、能源、建筑、交通、市政等领域零碳发展,建立健全零碳管理机制,创新经济发展摆脱高碳投入的绿色低碳转型发展模式,形成应对、引领国际绿色经贸规则的有效经验,实现深度减排并以碳中和为最终目标的新型产业园。
目前没有全国统一的建设指南,不过可以参考江苏省2024年4月发布的《江苏省(近)零碳产业园建设指南(暂行)》。
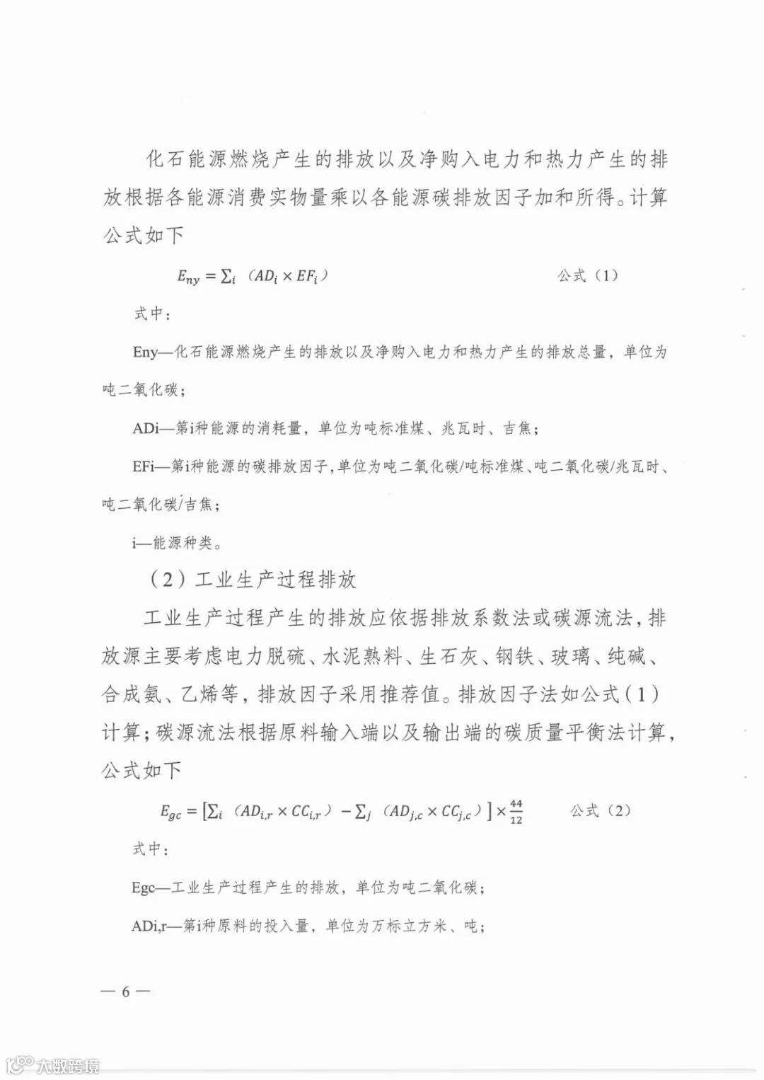
江苏省(近)零碳产业园,要求构建温室气体核算基础能力,并围绕能效水平标杆化、生产过程清洁化、能源供给零碳化、基础设施绿色化、资源利用循环化、运营管理数智化这6个方面开展零碳园区建设。
在能效水平标杆化方面,推广节能技术、装备和产品,严格新建项目节能评估,实施存量项目节能改造,协同推进重点企业节能工作和园区用能系统整体优化,推动高能耗企业能效水平全部达到行业标杆水平。
能源供给零碳化,则提出打造园区新型电力系统,加大开发利用分布式光伏、分散式风电等新能源,鼓励配置新型储能,探索绿色供冷供热新途径,推进园区微电网建设,持续推进电能替代,鼓励绿电绿证交易,推广综合能源服务等,打造高比例可再生能源消纳示范区。
强调园区运营管理数智化,加强低碳组织管理,开展园区和企业碳管理能力体系建设,推行企业碳排放核查和产品碳足迹管理,积极开展碳监测、碳资产、碳信用、碳普惠、碳金融和环境信息披露工作。





















