
3月17日,宁夏回族自治区发展改革委关于征求《宁夏回族自治区分布式光伏发电开发建设管理实施细则(征求意见稿)》意见建议的通知。
文件提出,一般工商业分布式光伏采用自发自用余电上网的,年自发自用电量占发电量的比例,依托公共机构建设的一般工商业分布式光伏不得低于30%,依托工商业厂房建设的一般工商业分布式光伏不得低于50%,超出比例的上网电量不进行结算,连续 2 年自用比例不达标强制转为全部自用。
大型工商业分布式光伏原则上选择全部自发自用模式,待宁夏电力现货市场连续运行后,大型工商业分布式光伏可采用自发自用余电上网模式参与现货市场。
文件明确,农光互补、渔光互补以及小型地面电站光伏发电项目归于集中式光伏电站管理。
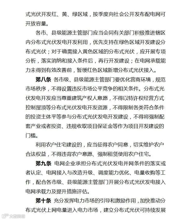
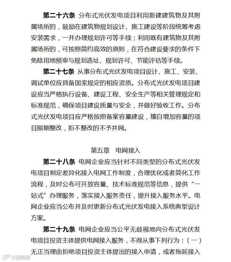
文件明确,各市、县级能源主管部门应当会同有关部门积极推进辖区内分布式光伏发电开发利用,优先支持在绿色区域开发建设分布式光伏;对于确需接入黄色区域的分布式光伏,应开展专项分析,落实消纳和接入条件后,再行开发建设;在电网承载能力未得到有效改善前,暂缓红色区域新增分布式光伏接入。
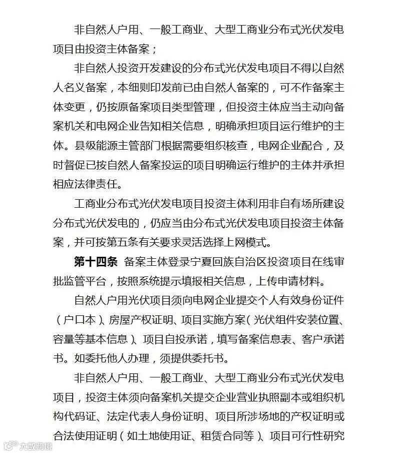
此外,文件还明确,项目投资主体可根据电力用户负荷、自身经营状况等情况,按照规定变更上网模式一次,同时进行备案变更并告知备案机关,重新开展并网申请,接入系统设计等工作。
对于国家能源局《分布式光伏发电开发建设管理办法》发布之日前已备案且于2025年5月1日前并网投产的分布式光伏发电项目,仍按原有政策执行。
自治区发展改革委关于征求《宁夏回族自治区分布式光伏发电开发建设管理实施细则(征求意见稿)》意见建议的通知(进行中)
自治区自然资源厅、生态环境厅、林草局、各市(县、区)发展改革部门、宁东经济发展局,国网宁夏电力公司,各类市场主体:
为高水平建设国家新能源综合示范区,进一步规范分布式光伏项目管理,按照《国家能源局关于印发<分布式光伏发电开发建设管理办法>的通知》(国能发新能规〔2025〕7号),结合我区分布式光伏项目开发实际,会同国网宁夏电力公司制定了《宁夏回族自治区分布式光伏发电开发建设管理实施细则》,现征求意见,请于3月20日前将修改意见反馈至nengyuan_nx@126.com,逾期视为无意见。
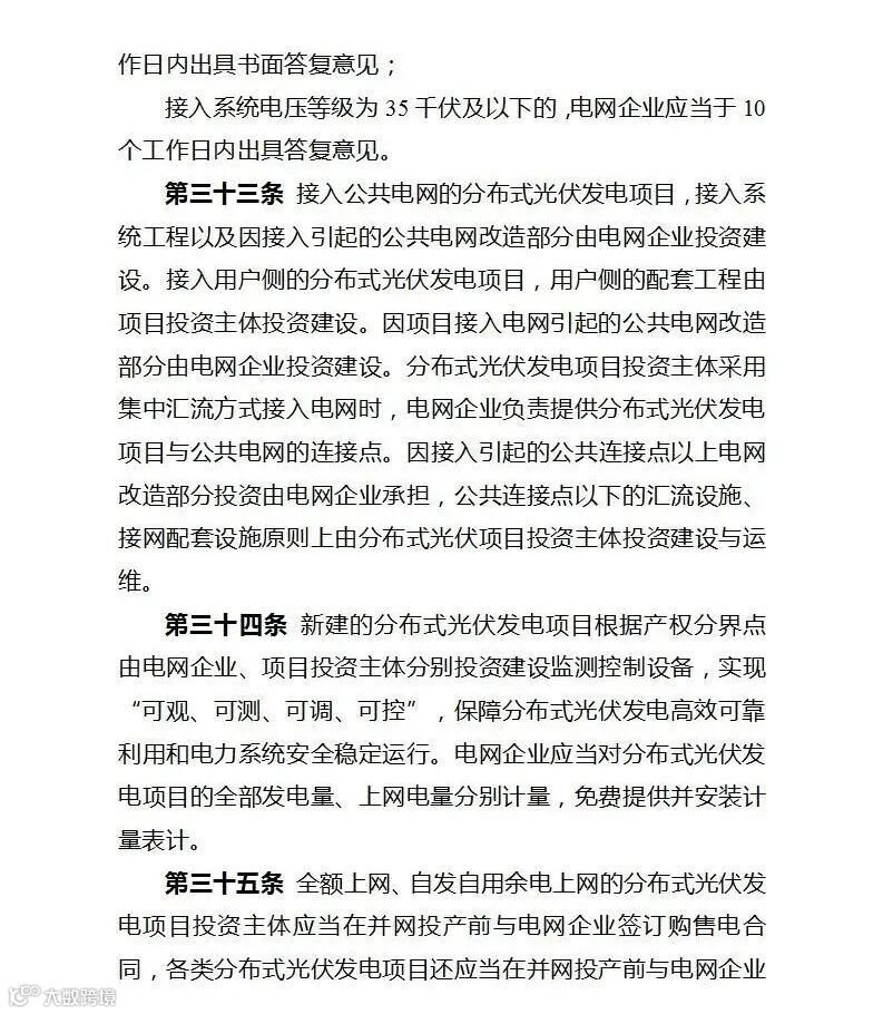
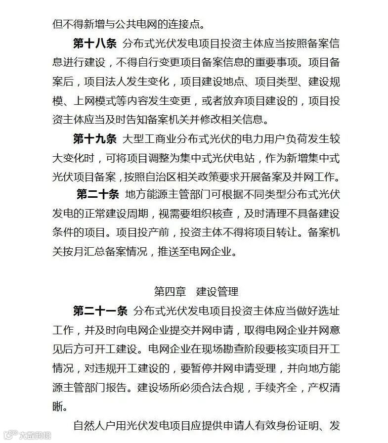
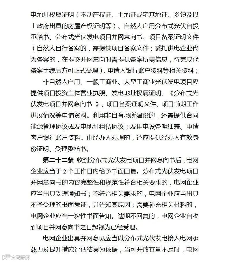
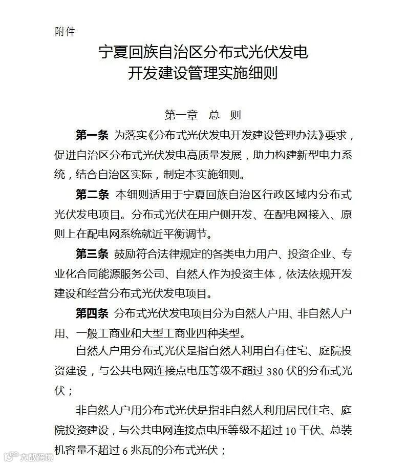
附件:宁夏回族自治区分布式光伏发电开发建设管理实施细则

