大数跨境
0
0

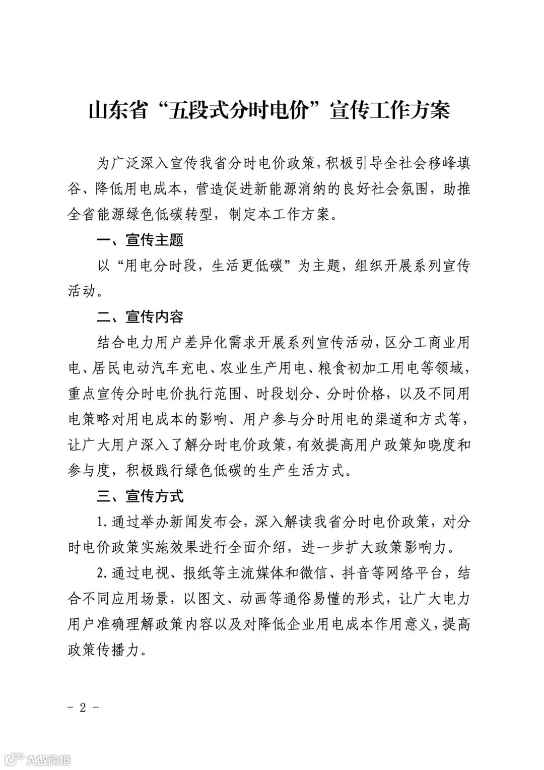
山东“五段式分时电价”实施!

山东“五段式分时电价”实施! 环力科技集团
2025-04-15
2
导读:近日,山东省发展和改革委员会、山东省能源局发布关于印发《山东省“五段式分时电价”宣传工作方案》的通知


图片
近日,山东省发展和改革委员会、山东省能源局发布关于印发《山东省“五段式分时电价宣传工作方案》的通知(鲁发改价格〔2025)247号),积极引导全社会移峰填谷、降低用电成本。
图片
那山东省的“五段式分时电价”是那五段呢?
这五段主要为:平、谷、峰、深谷和尖峰,这五个时段分布在不同月份的不同时刻。
但深谷时刻都分布在中午11:00-14:00,尖峰时刻分布在16:00-22:00这个时间段。
具体如下:
图片

分时电价执行范围

图片
工商业用户容量补偿电价、上网环节线损费用、系统运行费用,以及电网企业代理购电用户(不含国家有专门规定的电气化铁路牵引用电)代理购电价格执行分时电价政策,各类分摊损益等其他电价部分不执行分时电价政策。
注:不满1千伏代理购电用户计量装置已具备动态调整条件,自2025年1月1日起与高压工商业用户执行相同分时时段。

分时电价浮动比例

图片
高峰时段上浮70%、低谷时段下浮70%、尖峰时段上浮100%、深谷时段下浮90%。

三、分时电价执行时段

图片

1

图片

1月至2月、12月


谷时段为2:00至6:00、10:00至15:00,其中,深谷时段为11:00至14:00。
峰时段为7:00至9:00、16:00至21:00,其中,尖峰时段为16:00至19:00。
峰谷时段外其他时段为平时段。

2

图片

3月至5月


谷时段为10:00至15:00,其中,深谷时段为11:00至14:00。
峰时段为17:00至22:00,其中,尖峰时段为17:00至20:00。
峰谷时段外其他时段为平时段。

3

图片

6月


谷时段为7:00至12:00。
峰时段为16:00至23:00,其中,尖峰时段为17:00至22:00。
峰谷时段外其他时段为平时段。

4

图片

7月至8月


谷时段为1:00至6:00。
峰时段为16:00至23:00,其中,尖峰时段为17:00至22:00。
峰谷时段外其他时段为平时段。

5

图片

9月至11月


谷时段为10:00至15:00,其中,深谷时段为11:00至14:00。
峰时段为16:00至21:00,其中,尖峰时段为17:00至19:00。
峰谷时段外其他时段为平时段。

其他事项

图片
居民电动汽车充电桩、电动自行车充(换)电设施,以及农业生产用电,除低谷时段23:00-7:00外,其余峰谷时段按工商业峰谷时段执行。

图片
图片



【声明】内容源于网络
0
0
环力科技集团
太阳能发电技术服务;光伏发电设备租赁:光伏设备及元器件销售;风力发电技术服务;资源再生利用技术研发;5G通信技术服务;工程技术服务(规划管理、勘察、设计、监理除外);太阳能热发电产品销售等。
内容 5287
粉丝 0
环力科技集团 太阳能发电技术服务;光伏发电设备租赁:光伏设备及元器件销售;风力发电技术服务;资源再生利用技术研发;5G通信技术服务;工程技术服务(规划管理、勘察、设计、监理除外);太阳能热发电产品销售等。
总阅读1.4k
粉丝0
内容5.3k