
日前,淮安市工信局发布了淮安智慧城市PPP中标公告,8.899亿元建设智慧城市。

查阅了下,淮安市的情况,对照了下智慧城市建设内容后,不禁为淮安市惋惜:

百度百科 淮安市介绍
1、淮安市是人口大市,近500万人口,淮安市是经济强市,产业发达,可以高标准打造一个地级智慧城市的典范。但看了招标的技术规范和要求,感到淮安市的智慧城市定位不高,缺乏很好从顶层整体考虑,先进技术,产业、应用,体制和机制问题,还是从信息化系统给各部门提供应用角度出发考虑智慧城市的。

智慧淮安项目框架图
2、8亿元之多的智慧城市建设项目,没有考虑到智慧城市和地方重点产业的结合,没有考虑到产业数字化和数字产业化,没有考虑到智慧城市的可持续发展,没有涉及到数字经济发展,仅仅从政府付费角度去建设智慧城市。
3、以人为本不突出,欠缺围绕用户服务为中心的定位,梳理优化部门内部操作流程、办事及处置流程。聚焦群众使用频率高的办理事项,加快电子证照、电子印章和电子档案应用,推进减环节、减证明、减时间、减跑动次数。继续加大简政放权力度,简化优化办事环节,实现高效办成“一件事”。
4、若淮安这样的发展思路,智慧淮安能经得住类似武汉疫情这样突发事件的考验吗?
和上海市的智慧城市发展思路比较下呢?
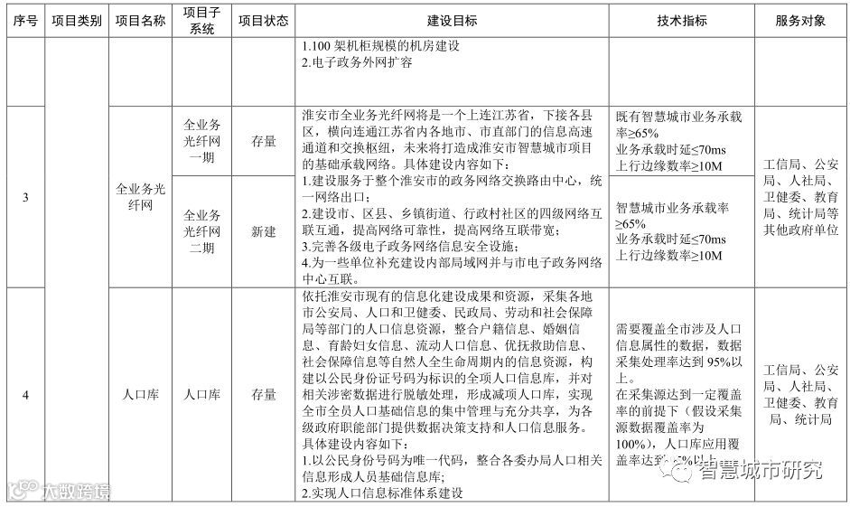
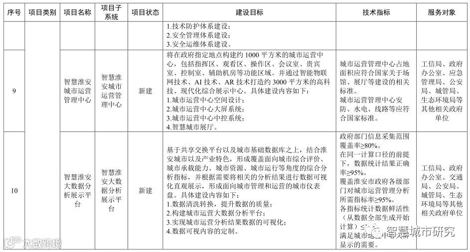
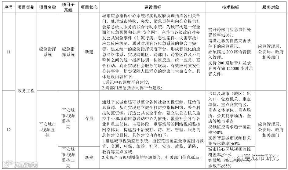
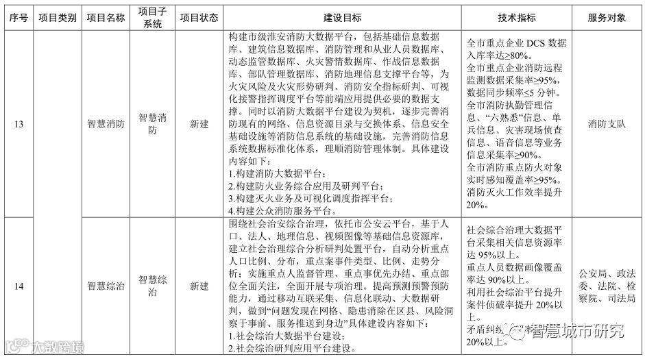
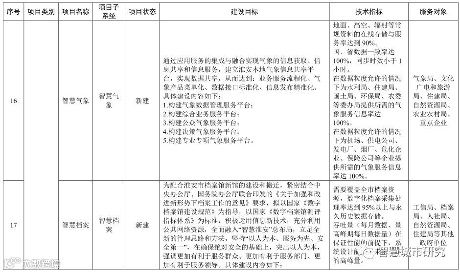
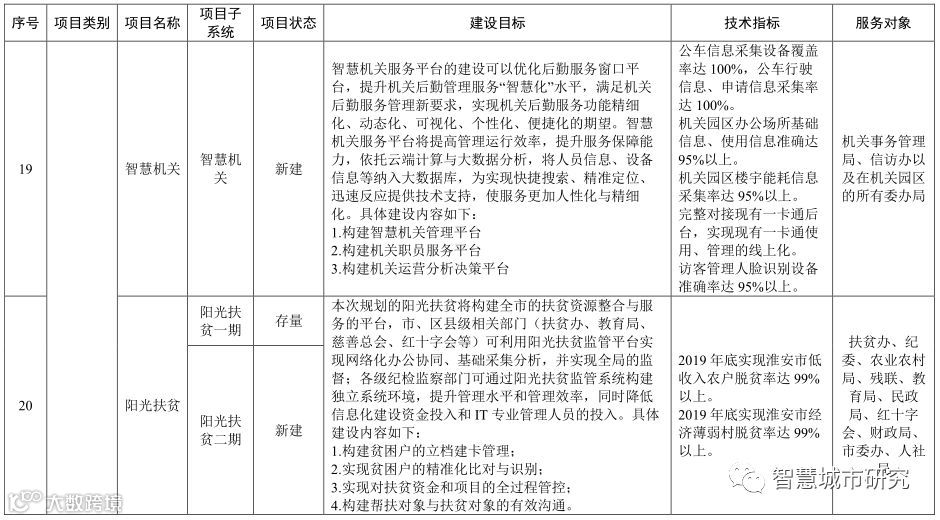
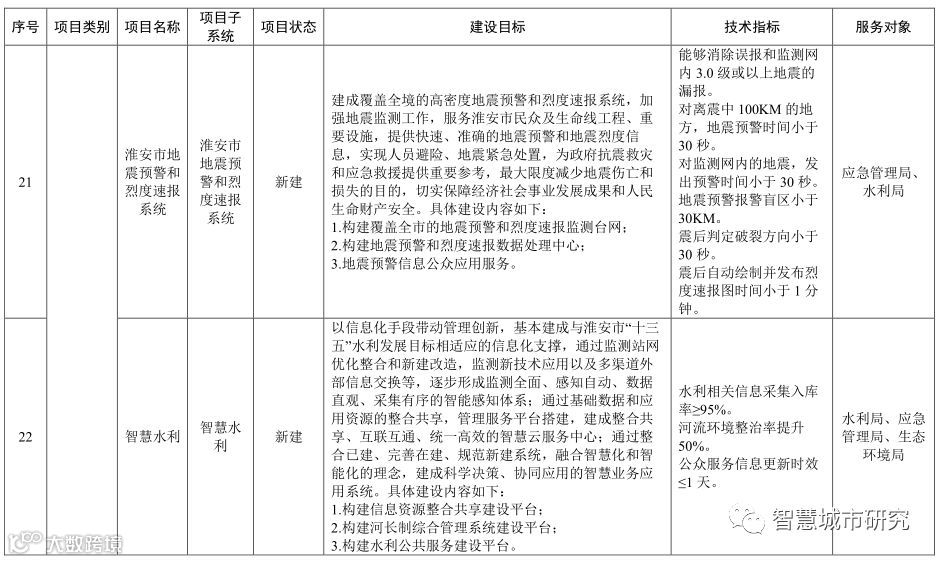
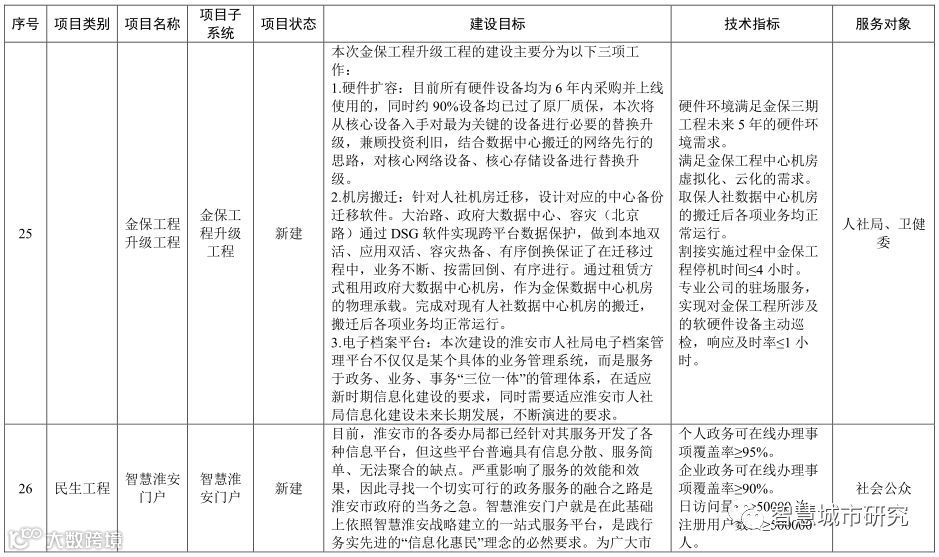
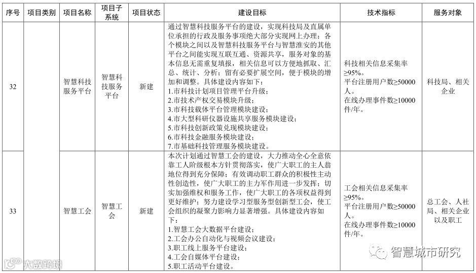
附智慧淮安PPP项目一览表:




















