
我国证券市场包括场内交易市场和场外交易市场。本文简要介绍了场外交易市场的主要组成部分——区域性股权交易市场的职责和现状,并讨论了以区域性股权交易市场为核心企业构建数字联盟带来的价值提升。核心思路是以区块链、可信计算技术作为基础,形成股权交易中心为核心企业、股权融资为核心业务的数字联盟,将投资者、证券公司、商业银行通过数据协作更紧密地结合起来,建立数字联盟共识,发挥区域性股权交易市场多层次资本市场基础的作用,培育更多优质地方企业,提供更高价值的金融服务。

一、什么是区域性股权市场
根据国务院办公厅《关于规范发展区域性股权市场的通知》、证监会《区域性股权市场监督管理试行办法》及《关于规范发展区域性股权市场的指导意见》的规范,区域性股权市场作为省级行政区域内唯一非公开发行的地方性证券交易场所,为省内中小微企业提供股权、债券转让和融资服务的私募市场,由各地方金融监管部门和证监局管理。区域性股权市场是形成多层次资本市场的塔基,地方重要的金融基础设施。通过为中小微企业提供改制辅导、融资转让、财务顾问、信息咨询、管理培训、路演宣传、培育孵化等一揽子服务,实现对挂牌公司的筛选和审核、精细化分层管理、保证中小微企业在市场中的股权融资业务健康有序进行。

二、股权交易中心的定位
股权交易中心能否能形成品牌效应?如何聚集省内更多的地方金融要素?能否为中小微企业股权转让提供更加良性的机制?都是区域性股权交易中心要思考和解决的问题。一般来说,股权交易中心的定位是:
(1)打造中小微企业培育和规范的园地。中国中小微企业通常面临融资难而发展受限的情况,如果能通过建立区域性股权交易中心,进一步将不同资质挂牌企业分层管理,将企业培育工作前置,从一定程度上可以缓解中小微企业痛点,打通其培育发展路径,将符合条件的区域性股权市场挂牌公司到新三板挂牌或者证券交易所上市,同时也是为建设多层次资本市场输送优质标的。
(2)打造中小微企业融资中心。股交所等运营机构能提供融资配套服务和改制顾问服务,有重点地将场外优质企业的A轮、B轮、C轮等私募股权融资引导至区域性股权市场规范进行,解决长期以来中小微企业股权融资需求,提高直接融资比重,同时鼓励区域性股权市场挂牌的有限责任公司增资改制为股份有限公司。
(3)完善沟通机制、信息披露制度。地方政府可以借助股交所平台披露地方扶持中小微企业政策措施,股交所可以作为中小微企业的信息获取渠道。同时,出于监管需要,股权交易中心也可以向地方金融监管部门定期报送统计数据,形成对区域性股权市场的监管。
三、股权交易中心市场概况
根据证监会2019年披露结果,目前有34家备案区域性股权市运营机构,即区域性股权交易中心。截至2018年底,全国共有挂牌企业24808家,展示企业98647家,纯托管企业6809家,累计为企业实现各类融资9063亿元。
区域性股权中心普遍存在的问题:
(1)由于区域性股权市场在发展的过程中没有建立起相应的担保机制及可信的信息披露,所以参与者主要以券商为主,各类资管产品以及长期限资金等合格投资者参与的积极性并不高。区域性股权的交易标的不具有公允性,对于合格投资者来说需要承担相应的股权债券融资风险,而股交所或者证监会派出机构没有明确处罚监督机制,不承担相应风险。
(2)区域性股权股权交易中心本身的盈利能力不强。因无财报等公开数据,根据公开报道记录“2015年前海股交中心营业收入2.06亿元,净利润323.86万元;2017年1月营业收入1502.14万元,净利润仅为25.86万元。”说明即使是整体实力位于前列的前海股交盈利能力也不强。

四、区域性股权交易中心模式变革
根据公开消息,各区域性股权交易中心都没有启动区块链、可信计算技术相关的系统建设。传统的股权交易平台结构如下:

利用可信计算技术对股权交易中心进行提升主要分为两个阶段:
第一阶段是将目前的业务核心数据上链,将纸质的材料电子化,再利用区块链不可篡改的特性,增加数据的置信度。在交易流程、估值、项目的跟踪和监控、清结算的过程中,区块链将体现出了相对于传统技术的优势(见下图)。

第二阶段是建立以股权交易中心为核心的,由股交所、银行、企业、法院、监管等共同参与的数字联盟,其中资产买方、资产买方、登记机构、监管机构各司其职,通过背后一套区块链数据管理系统,最大程度调动各方的参与积极性,并且因为分布式账本,多方共同维护同一套账本,贯穿资产的全周期流程,包括:资产(这里主要指的是股权)登记、估值、发行和交易、退出、风控、清结算、运维管理。传统的信任模式被改变,联盟成员之间形成一种新的“技术信任关系”,极大地提升联盟间的协作效率。形成的基于区域性股权交易的联盟主要包括六种角色,分别是:数据开放主体、数据应用主体、数据所有人、数据服务方、平台运营主体、平台监管和治理。数据联盟协作关系如下图:

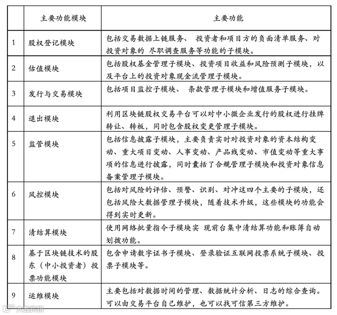
进一步来说,将股权交易平台的业务细化,形成如下的方案架构和主要功能模块:

主要功能模块的功能是:

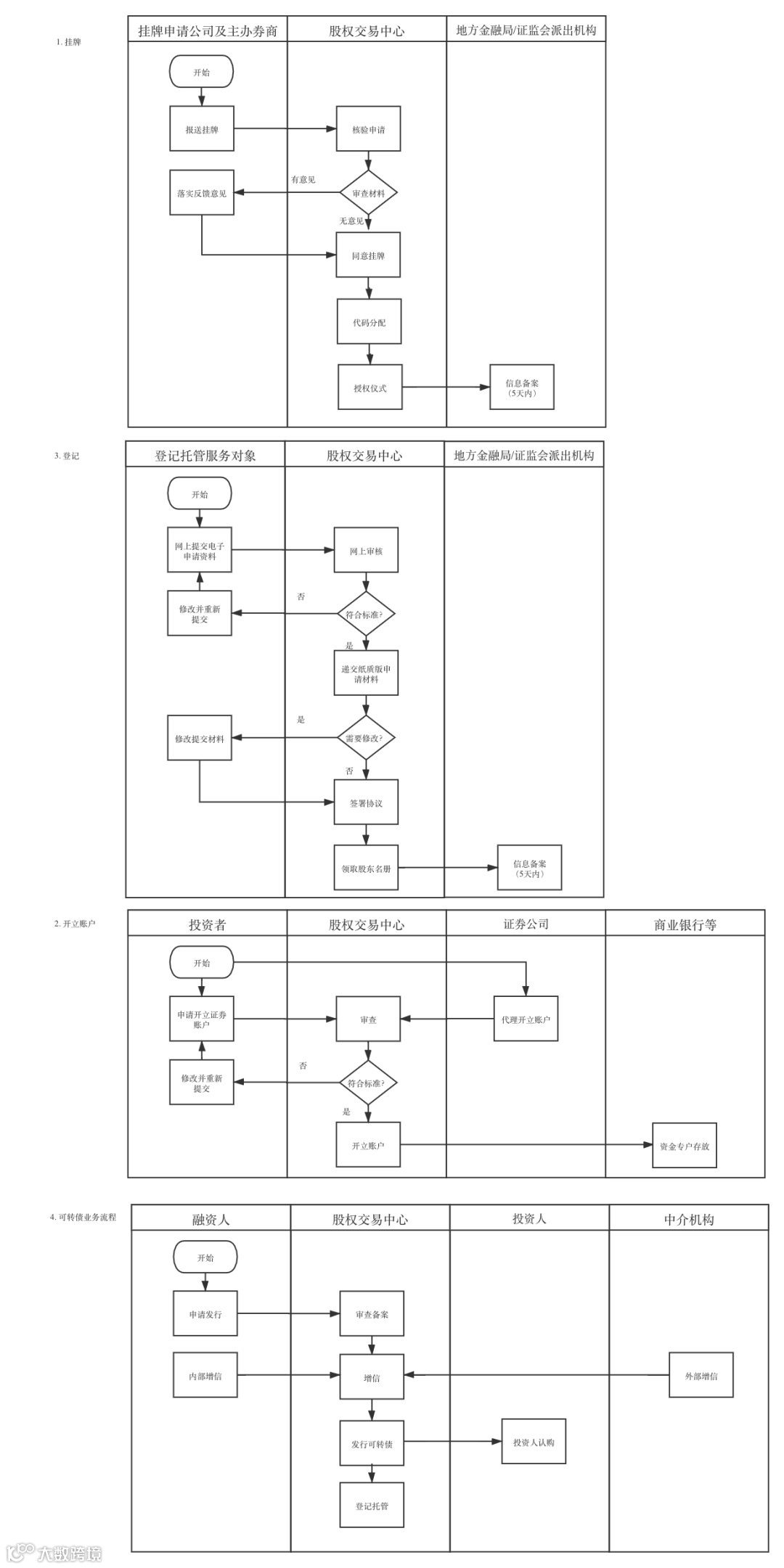
五、股权登记细节流程变化举例
以下是投资者、股权交易中心、证券公司、商业银行在开立股权账户的流程。

传统的流程中,至少包括4~6个步骤,其中都要有办事人员参与,才能启动下一个步骤。
(1)投资者通过证券公司代理开立账户
(2)证券公司提交审查申请
(3)经股权交易中心审查是否符合标准
(4)通知商业银行开立资金专户存放
通过构建数字联盟之后,投资者、股权交易中心、证券公司、商业银行之间将部署计算节点,首先实现全部流程线上化,不需要办事人员参与线下的活动。其次开立股权账户流程中,投资者的开立申请将形成任务列表,在股权交易中心、证券公司、商业银行计算节点可以看到流程进度,经过申请授权,都可以看到此任务相关信息,大大缩短了办事流程,节约了时间和人工成本。
数字联盟的形成可以降低信任成本、提高交互效率,适用于区域股权交易市场等金融基础设施。在股权资产流转的全生命周期中,将核心数据上链,业务数据用可信计算保护,保证记录的完整性和真实性,再通过构建数字联盟,建立起区域股权交易中心及合作方之间的数据信息流通机制。未来,数字联盟也可以根据联盟中实际产生的数据开放更多服务,帮助提升区域股权交易市场建立更加清晰的商业模式,提供更高附加值的金融服务。


