随着新一代信息技术的高速发展、创新引领与加速融合,“十四五”期间,城市大数据决策者、设计者、建设者将比以往更加关注城市大数据发展现状。本报告:
1、报告选取了国家中心城市、国家区域中心城市、大数据试点示范城市以及全国主要经济圈的17 个代表城市作为研究对象,包括北京、上海、深圳、广州、杭州、贵阳、南京、武汉、重庆、成都、郑州、福州、天津、西安、沈阳、长沙、呼和浩特。
2、报告通过对以上17 个重点城市的大数据发展水平进行评估与分析,期望能为推动我国及城市大数据发展提供一定参考。
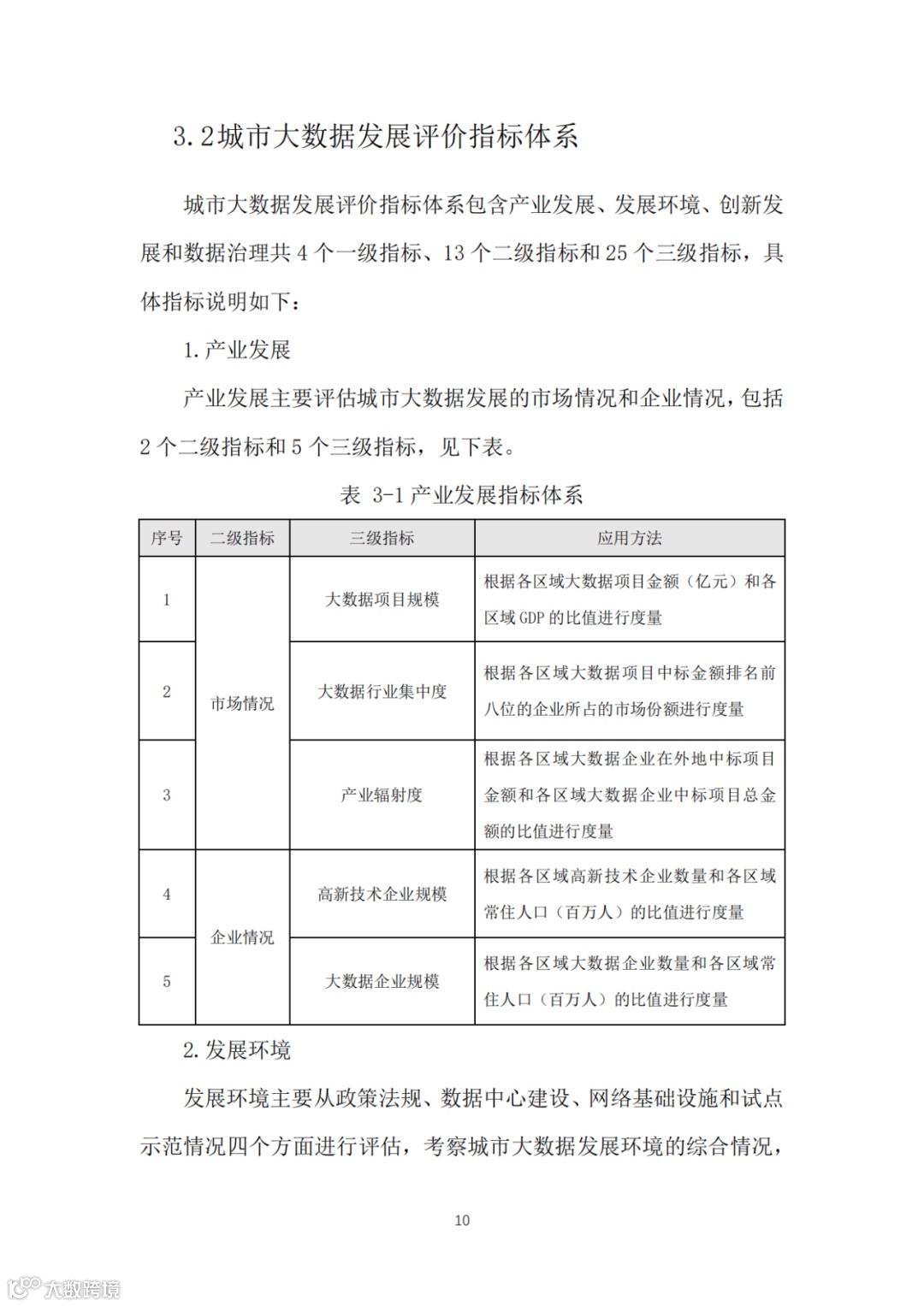
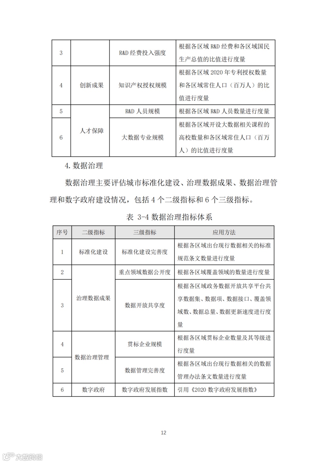
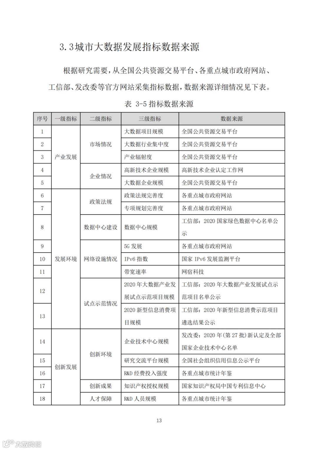
3、报告以数据可获得性、客观性、公平性、可信性为基本原则,通过主成分分析法确定了覆盖产业发展、发展环境、创新发展和数据治理4 个一级指标、13 个二级指标、25 个三级指标的城市大数据发展指数评价体系。力求以严谨、扎实、全面的科学研究为大数据发展提供强有力的智力支持,这是我们团队决意承担并实施这一项目的觉悟之所系。
以下为电子四院发布的重点城市大数据发展指数报告2021,供行业参考。
回复本订阅号“城市大数据指数0727”,可下载本文献。





























































