什么是绿证?
01
绿证是指可再生能源绿色电力证书,是可再生能源绿色电力的“电子身份证”,是对可再生能源发电项目所发绿色电力颁发的具有独特标识代码的电子证书,1个绿证单位对应1000千瓦时可再生能源电量。绿证作为可再生能源电力消费唯一凭证,用于可再生能源电力消费量核算、可再生能源电力消费认证等,其中:可交易绿证除用作可再生能源电力消费凭证外,还可通过参与绿证绿电交易等方式在发电企业和用户间有偿转让。
1、完善支持绿色发展政策的创新举措;
2、认定可再生能源电量环境价值的唯一证明;
3、认定可再生能源电力生产、消费的唯一凭证;
4、核算用户可再生能源电力消费量的基本凭证;
5、促进可再生能源电力消费、保障可再生能源电力消纳的有力抓手。
绿证的需求方以外向型企业、出口型企业以及对绿色电力消费有要求的大型央企国企、跨国企业等为主。购买绿证是企业践行碳达峰、碳中和目标及能源消耗双控的要求,同时,对出口型企业而言,也是应对高额碳关税的有力举措。
·2017年
我国试行绿证核发和自愿认购制度,国家对享受补贴的陆上风电和集中式光伏发电项目上网电量核发绿证,明确用户可通过购买绿证作为消费绿电的凭证。
·2020年起
实施可再生能源电力消纳保障机制,明确各承担消纳责任的市场主体可通过购买绿证完成消纳责任权重。
·2021年
启动电力交易机构开展绿电交易。
·2022年
明确可再生能源消费不纳入能源消耗总量和强度控制,绿电消费政策体系更加完善。
·2023年7月
中央全面深化改革委员会第二次会议审议通过了《关于推动能耗双控逐步转向碳排放双控的意见》,作为对前序政策的升级,标志着在能耗双控政策体系完善后,已经初步具备了转向碳排放双控的工作基础。可再生能源在能耗强度方面的限制有望解除,有利于进一步释放绿证绿电的市场潜力。
·2023年8月
《关于做好可再生能源绿色电力证书全覆盖工作 促进可再生能源电力消费的通知》发布,放宽了绿证核发的门槛,对全国风电(含分散式风电和海上风电)、太阳能发电(含分布式光伏发电和光热发电)、常规水电、生物质发电、地热能发电、海洋能发电等已建档立卡的可再生能源发电项目所生产的全部电量核发绿证,实现了绿证核发的全覆盖。
1、绿证由谁核发?
绿证由国家能源局进行核发
2、绿证发给谁?
将可再生能源绿色电力证书(绿证)核发范围从陆上风电和集中式光伏发电项目扩展到所有已建档立卡的可再生能源发电项目,实现绿证核发全覆盖。核发范围如下图所示:

图片来源:国家能源局
对存量常规水电项目,暂不核发可交易绿证,相应的绿证随电量直接无偿划转。
3、核发数据来源
绿证核发原则上以电网企业、电力交易机构提供的数据为基础,同时通过发电企业或项目业主提供的数据进行校核。对自发自用等电网企业、电力交易机构无法提供电量信息的情况,由相应发电企业或项目业主提供绿证核发所需信息。
1、交易平台
绿证依托中国绿色电力证书交易平台,以及北京电力交易中心、广州电力交易中心开展交易,适时拓展至国家认可的其他交易平台,绿证交易信息应实时同步至核发机构。
2、交易次数
现阶段可交易绿证仅可交易一次。
3、交易主体
绿证的卖方为在交易平台上自愿注册账户,并发布绿证出售信息的可再生能源发电企业。
绿证的买方主要包含四类:各级政府机关、企事业单位、社会机构和个人。
目前,国家并未限制个体购买绿证,但绿证一经出售就不可再进行交易,个体购买绿证一般是作为抵消其个人电力能源排放量的证明,目前只具有公益属性。
4、交易方式
绿证交易包括双边协商、挂牌、集中竞价三种方式。
·对双边协商交易 由买卖双方自主协商绿证交易数量和价格,并签订一次性划转协议,通过绿证交易平台完成绿证交割。
·对挂牌交易 卖方将绿证数量和价格相关信息在绿证交易平台挂牌,买方通过摘牌的方式完成绿证交易。
·对集中竞价交易 买卖双方通过绿证交易平台在截止时间前申报交易意向信息,以市场出清的方式确定绿证成交数量和价格。
5、交易收益
一方面,对不再享受中央财政补贴的项目(包括平价(低价)项目、自愿放弃中央财政补贴、中央财政补贴已到期项目以及2023年1月1日及以后新投产的完全市场化常规水电项目),绿证收益归发电企业或项目业主所有,交易方式不限。
另一方面,对享受中央财政补贴的项目,按照国家相关规定,属于国家保障性收购的,绿证收益等额冲抵中央财政补贴或归国家所有;属于市场化交易的,绿证收益在中央财政补贴发放时等额扣减。同时,对享受中央财政补贴的项目创造条件尽快采用集中竞价的方式进行交易。
此外,为防止绿证炒作,《通知》明确现阶段绿证仅可交易一次,交易完成后各交易平台需实时将相关信息同步至核发机构。
6、交易价格
在绿证认购平台中,绿证项目类别主要分为补贴绿证和无补贴绿证两种类型。补贴绿证核发范围主要是陆上风电和集中式光伏发电,认购价格不高于补贴价格。不过,补贴绿证在多地处于相对紧缺状态,市场供应主要以无补贴绿证为主。
根据绿证认购平台-统计数据版块显示,目前,风电、光伏的无补贴绿证的交易价格集中在30~50元/张。2023年1~7月的平均交易价格为42.4元/张。
无补贴绿证1~7月的交易价格(来源于绿证认购平台)

1、权威性
明确国家能源局负责绿证相关管理工作,通过统筹各方面形成合力,进一步提升绿证的权威性,推动绿证在引领绿色电力消费、促进可再生能源发展、实现双碳目标中发挥更大作用。
2、唯一性
明确绿证是我国可再生能源电量环境属性的唯一证明也是认定可再生能源电力生产、消费的唯一凭证。绿证对应电量不得重复申领电力领域其他同属性凭证。
3、通用性
明确绿证支撑绿色电力交易、认定绿色电力消费、核算可再生能源电力消费量等基础性作用同时推动绿证与国内碳市场、国际绿色消费和碳减排体系做好衔接。
在2017 年“132 号文件”中,绿证的应用场景仅限于为消费绿色电力提供证明。本次《通知》则对绿证支撑绿色电力交易、核算可再生能源消费、认证绿色电力消费,以及衔接碳市场、推动绿证国际互认提出了具体要求,极大地拓展了绿证应用场景,为绿证市场需求提供支撑。
1、支撑绿色电力交易
绿电交易作为“证电合一”的特殊绿证交易形式,通过在交易合同或双边协商约定中明确的绿证价格体现绿色环境价值。电力用户通过绿证单独交易和绿电交易获得的绿证是一样的,都代表完成了绿色电力消费。
2、核算可再生能源消费
目前,国家发展改革委、国家能源局联合印发《关于2023年可再生能源电力消纳责任权重及有关事项的通知》,明确各承担消纳责任的市场主体权重完成情况以自身持有的绿证为主要核算方式。
3、认证绿证绿色电力消费
以绿证作为电力用户绿色电力消费和绿电属性标识认证的唯一凭证,通过两年内的绿证开展绿色电力消费认证,建立基于绿证的绿色电力消费认证标准、制度和标识体系。
4、衔接碳市场
研究推进绿证与全国碳排放权交易机制、温室气体自愿减排交易机制的衔接协调,推动将绿证纳入碳市场相关核算体系。
5、推动绿证国际互认
我国可再生能源电量原则上只能申领核发国内绿证。在不影响国家自主贡献目标实现的前提下,积极推动国际组织的绿色消费、碳减排体系与国内绿证衔接。加强绿证核发、计量、交易等国际标准研究制定。
国家能源局新能源司副司长王大鹏表示,绿电消费既可通过单独购买绿证以“证电分离”方式实现,也可通过同步购买可再生能源电力及相应绿证以“证电合一”方式实现。
发电项目发了绿电,核发机构会根据上网电量直接核发绿证,核发绿证通过绿证的交易平台可以开展交易。绿电消费需求的用户、企业可以通过绿证交易平台开展交易,购买绿证,证明自己消费了绿色电力。
王大鹏表示,下一步,国家能源局将抓好《通知》的落地实施,一是加快编制绿证核发和交易规则,二是指导相关的交易机构完善绿证交易细则。
国家能源局还将抓紧组织对2022年全部可再生能源电量核发绿证,激发绿色电力消费活力,推动全社会绿色电力消费水平不断提升。
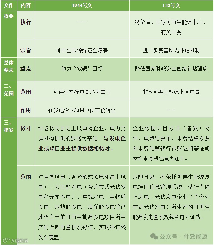
《关于做好可再生能源绿色电力证书全覆盖工作促进可再生能源电力消费的通知(发改能源〔2023〕1044号)》与《关于试行可再生能源绿色电力证书核发及自愿认购交易制度的通知(发改能源〔2017〕132号)》相比有什么具体变化?小编进行了综合整理,详情见下表。

图片来源:国家能源局

资料来源:能源日参
编辑:阿远
校对:Zian
【商务合作】联系电话:010-67878550

