成己为人 成人达己
向美而生 向善而行
本土化 实战派 赋能型 重效果
绩效管理操作手册
领导者知道如何通过他人去完成任务:充分利用大家的努力,提高每个人的能力,协同他们的能力达成目标。如果你做好了这些工作,就能取得成果。这就是我所说的卓越执行。
——拉姆.查兰《CEO说》
绩效管理是先进的管理理念和工具,是提高团队执行力的主要方法,也是人力资源管理开发体系的核心环节。德鲁克在1954年就提出了目标管理的概念,取得成功的中外企业几乎都推行规范的绩效管理体系。
绩效管理不是管理人员的额外工作,是其应尽的管理职责。推行绩效管理是对管理行为的规范化、系统化,是公司变管理细节为管理规范,变管理规范为管理习惯的重要手段。
一、绩效管理概念
(一)绩效管理是什么?
绩效管理是指团队管理者与下级就阶段性工作目标以及如何实现目标、实现程度进行互相沟通、达成共识,并通过定期跟踪、反馈、考评,对下级进行辅导和激励,提高员工工作能力,从而实现员工和公司预定绩效目标的管理方法。
绩效管理既强调结果,也关注员工在工作中体现出来的价值观与行为表现。
绩效管理不是一种只由上级对下级进行考核的方法,它尤其强调沟通、反馈、辅导、评估的过程及通过这样的过程促进员工能力的提高。
(二)为什么要做绩效管理?
01
战略传导:不是我想干什么,要看公司要什么
员工在工作中很容易按照岗位说明书各司其职、按部就班,忽视把自己的工作和公司、部门的整体目标关联起来。绩效管理把公司的战略目标层层分解落实到每个部门(公司)、全体员工,使公司战略目标成为每个员工共同努力的方向。
02
工作聚焦:不被琐事迷双眼,紧盯关键求发展
员工的精力会被各种日常工作、突发事件所消耗,导致那些对公司发展很重要而看起来似乎不紧急的工作被忽视,日复一日、久而久之就会发生重要目标丢失的情况。通过设置不超过6项、精简明确的绩效目标会促使员工把主要精力或者拿出额外精力聚焦于实现重要的工作目标。
03
进度预警:经常对照查进度,感觉不行赶紧追
比坏消息更糟糕的是迟到的坏消息。工作目标落空的消息总是在成为既成事实、无法挽回之后出现。绩效管理会通过定期跟进的方式,及时发现问题,及时纠正偏差,防止工作局面发展到难以收拾才被重视。
04
自我驱动:围绕目标自己干,不等领导催我干
很多员工习惯于等待领导布置工作,在领导的驱动下被动的工作,催一催、动一动,不催不动。绩效管理通过自我设置有挑战性的目标,即使领导不下指令也有活儿干,在实现目标的过程中自我激励、自我约束,变要我干为我要干,从上级驱动转变为目标驱动。
05
规范授权、沟通、辅导:职责之内放手干,
定期沟通不跑偏
如果缺乏明确的权责划分,大事小事都要请示汇报,或者只布置不检查,只检查不指导,就会导致工作效率低下。
绩效管理通过明确岗位职责和绩效目标,把实现目标的日常过程交给员工自己掌控,实现授权管理;通过定期跟进工作、给予反馈、提供辅导,促进团队管理者与员工的定期交流,形成制度化的员工沟通渠道。
06
压力传导:团队压力一起担,不让领导一人扛
公司的经营压力常常集中在总经理头上,部门的压力集中在经理头上。上级天天忙得晕头转向,下属天天无所事事。绩效管理会将工作目标层层分解到每个部门、每个员工头上,并通过强制排序的方式模拟市场竞争环境,将经营压力传导到每个员工。
07
塑造文化:不凭感觉评价人,绩效结果选贤能
很多企业的奖金分配、干部选拔都凭印象、凭感觉,看态度、看苦劳,善于表现的员工受到肯定,埋头苦干的员工被忽视。绩效考评对照目标看结果,修正主观心理因素的影响,把绩效结果作为企业价值分配和人事决策的基础,按结果奖励、按能力提拔,有助于形成风清气正的企业文化。
(三)谁来做绩效管理?
01
员工
每一位公司员工对自己的绩效目标和职业发展负责。员工有义务并且有权利与其上级就工作目标设定、绩效实现程度、个人发展计划等问题进行讨论,并获得来自团队管理者的反馈和辅导。
每一位新员工入司后,应当参加绩效管理方面的培训,并通过人力资源部组织的绩效管理方法和程序的闭卷考试。
02
团队管理者
每一位团队管理者要想成为优秀的管理者,都要学习绩效管理的方法和程序,理解绩效管理过程中可能出现的问题,有责任辅导其下属设定工作目标并进行绩效辅导和绩效考评,对下属的能力提升与职业发展提供帮助。
03
团队管理者的上级
团队管理者上级应监督团队管理者的绩效管理工作并提供必要的帮助,审核团队管理者对下属的绩效考评结果,对团队管理者绩效管理中的不公正行为提出批评和改正意见。
(四)绩效管理的基本流程是什么?
绩效管理的基本流程包括战略共享、制定目标、检查反馈、跟进辅导、考核评价、结果应用六个环节。
01
战略共享
在公司中宣传解读公司的战略目标和年度计划、预算,让全体骨干和员工理解公司的发展方向和目标,使公司的目标成为可实现的部门(公司)目标和个人目标。
02
制定目标
每个管理者和员工根据自己的岗位职责,制定与其所在部门(公司)的目标、相邻部门(公司)的目标、整个公司目标相联系、整合、统一的个人绩效目标。
03
检查反馈
上级通过平时沟通、定期例会、正式书面报告等形式定期对下属工作进度和质量进行检查,反馈自己的意见,及时纠正偏离工作目标的行为。
04
跟进辅导
团队管理者对下属工作过程中的关键环节、重点事项以及出现的偏差、遇到的问题进行及时跟进和辅导,确保下属高质量的完成工作。
05
考核评价
团队管理者定期对下属的工作对照绩效目标逐项进行考核,并结合完成工作的外部环境、与标杆企业的对比等进行综合评价,肯定成绩、指出不足。
06
结果应用
根据绩效考评结果,对员工予以奖励、调整薪酬,予以岗位的调整,针对性的进行培训发展。
二、如何进行绩效管理
制定良好的绩效目标就取得了工作成功的一半。员工进行绩效管理的第一步是设立绩效目标,包括工作目标和价值观与个人发展目标。
(一)工作目标设置
1、填写工作目标时应按照OAR(Objectives—Action plans—key Results)的方式填写。
(1)先确定绩效目标:以定性的方式描述要做什么
(2)再思考行动计划:具体怎么做,有哪些具体举措
(3)最后是关键结果指标:以什么标准来衡量是否实现了目标
这样可以使员工和团队管理者可以从行动和结果两方面对实现目标的过程进行有效地监控追踪,也可以在外部环境发生不可控因素下酌情评价员工的绩效,避免简单的“成为英雄败为寇”式的评价结果。
2、工作目标的设置主要来自四个方面的内容:
(1)由公司战略规划/经营计划分解到本部门、本岗位的工作任务
(2)岗位说明书规定的本岗位应承担的主要工作职责
(3)市场变化等因素导致的内外部客户对本岗位的需求
(4)上年绩效考评要求应改进的地方
3、工作目标的设置按照自上而下分解战略目标、自下而上设立绩效目标、双向沟通确认的程序进行。
4、绩效目标的设置应注意区分员工的岗位层级、工作性质和工作内容进行设置。高级岗位侧重工作结果,中级岗位侧重工作措施和目标,初级岗位侧重工作行为和按照工作标准完成任务。
5、工作目标的设置应遵循六大原则:
(1)战略导向原则:一切围绕公司战略
各层级的绩效目标应该从公司的战略目标出发,根据公司战略目标落实到本部门的具体要求制定。
(2)客户导向原则:为客户创造价值
要从为客户提供增值服务、创造客户价值的角度来设置绩效目标和行动计划,与客户价值背道而驰、没有商业价值的绩效目标不应当存在。
(3)聚焦重点原则:抓重点,要事不过6项
绩效目标应该体现主要的、突出的、能够体现推动部门和公司进步的工作成果,而不是琐屑的日常工作,也不是对岗位说明书上工作任务的简单罗列。建议不超过6项目标。每项绩效目标的结果衡量指标不超过4项。
这不意味着没有列入绩效目标的日常工作就不需要做、不需要做好。那些可以通过不高于20%的权重或扣分的方式来考评。
(4)对标标杆原则:向行业领跑者学习
绩效目标应在研究行业内标杆企业的基础上设置,行业里的标杆公司在做什么?是怎么做的?做到什么程度了?是不是值得我们学习和追赶?通过回答这些问题,在绩效目标、行动计划、关键结果中予以对标。
(5)责权一致原则:不是你的事情别承诺
绩效目标应在本部门(公司)和本人可控制或发生主要影响的职责范围内,对于提高本岗位的绩效有密切关系。
(6)由易到难原则:从看得见的目标开始衡量
优先选择便于衡量、容易控制的指标,优先考虑结果性目标,其次是关键行为目标,最后才是技能与价值观目标。
6、关键结果指标的设置应遵循SMART原则:
(1)Specific具体的:应该是具体而非抽象的。
(2)Measurable可衡量性:具有数量、质量、成本、客户满意度等方面的明确界定。无法量化的可以以里程碑事件、具体行为为界定方式。
(3)Aligned一致性:每个员工的关键结果目标应与公司的整体目标、所在部门(公司)的工作目标保持一致。
(4)Realistic可实现的:结果目标应具有挑战性、鼓舞人心,同时是通过努力可以实现的、合理的,而不是无法实现的。
(5)Timebound有时间限制的:应当有完成的时限标准。阶段性工作应明确完成工作的最后截止日期,多频次工作应明确每次完成的时间段。
7、设置关键结果指标应当使用准确的描述性语言,多使用行为动词+量词的描述形式。
如:增加销售收入100万元、取得100名客户的订单、减少成本20万元等。避免使用虚义动词的描述方式,如理解、熟悉等,以免因无法考评或双方对该动词的理解不一致而造成考评的困难。
绩效目标本身就是一份完整的业绩计划,可以准确描述业绩目标及衡量标准,不得使用诸如“按照计划完成任务”、“按照预算进度完成目标”等需要引述额外文件资料作为参考的描述方式。
8、下列目标属于无效目标
包括:太容易实现的目标,最终得分总是在90分以上;目标只占整个工作很小一部分,难以构成整个工作的目标;难以证明或衡量是否达到的目标;绩效是团队努力的结果,没有界定清楚自己对于团队的贡献形式、内容的目标;反映个人技能成长而非业绩成果的目标。
9、各经营部门(公司)负责人的目标可以参考平衡记分卡的四个主要方面来设置。
10、职能部门主要负责人的目标一般包括部门重要职责落实及本阶段主要工作措施(不超过四项)、管理创新与流程优化、队伍建设、客户满意度四个方面。
设置目标应注意经营目标与管理目标、过程目标与结果目标、当期目标与长期目标之间的平衡。只有财务目标,没有管理目标的绩效目标是不完整的绩效目标,会导致组织片面追求当期业绩,忽视长远的管理改善。
在绩效目标的基础上可以设置奋斗目标。以绩效目标为考评的依据,以奋斗目标作为在绩效目标奖励之外另行奖励的依据,可以针对奋斗目标设置特殊的激励方案。
绩效考评周期内工作内容有所调整的,如属于岗位变化或职责变化较大,需重新制订绩效目标;如属于调整部分职责,不影响主体目标部分,则无须重新制订绩效目标,只要在考评时加以说明即可。
(二)价值观与个人发展目标设置
员工价值观与个人发展目标由公司统一确定指标项,其中个人发展部分根据员工岗位需要、按照“缺什么补什么”的原则由团队管理者与员工共同确定具体的培养发展措施。比如可采取在岗自学、工作岗位轮换、参加公司内部或外部专业机构提供的培训等方式,但不局限于上述方式。
(三)权重设置
权重表示一项工作在整个工作绩效中的重要程度和优先程度,不是占用时间越多(如大量的日常事务)所占权重越高,而是对部门(公司)的价值越大,所占权重越高。低于5%的不应被列入关键目标。工作目标部分不低于70%;价值观与个人发展目标部分总权重不高于30%。
(四)目标审核
绩效管理目标是公司和团队管理者对员工的工作期望和要求。以上内容在设定完毕后,员工应提交团队管理者审核,团队管理者有权将其退回员工修改,双方应通过沟通达成一致。审核目标的过程中应对如下问题进行思考和沟通:
1、这些目标是否是公司或部门所期望的?
2、员工是否具有完成这些目标的权限、能力和资源?
3、完成这些目标需要哪些部门(公司)/个人的支持?
4、上述目标的轻重缓急、优先次序、权重分配是否合理?
5、工作目标是否描述清楚,考核标准和完成时间是否可以考核?
6、设置的目标对应的行动计划是否可行?是否可以按期进行跟进?
(五)检查反馈
绩效目标设定完毕之后,进入目标实施阶段。团队管理者与员工之间应当保持经常性、不定期、形式多样的沟通,包括部门例会、微信周报、非正式谈话、侧面了解等,及时检查员工的工作进度,并给与反馈。
公司对各部门(公司)的检查反馈不低于每季度一次,部门经理对员工的检查反馈不低于每月一次,项目性工作建议做到每周一次。可以通过周例会的形式口头通报如下表内容,异地分散工作的员工需要提交书面的汇报。
绩效反馈应当是基于事实,量化的、有章可循的、有据可查的。在反馈的基础上应当指出可能的结果/后果,并提出表扬/建设性的建议。
团队管理者应当意识到:上司在对员工激励方面是最具有影响力的。所以,团队管理者应该对员工完成的每一件工作予以简要的评价。对于员工展示出的良好表现,如进度超前、成本节约、质量超出预期、创造性的开展工作等,需要给与及时、正面的反馈和褒扬,反馈的形式可以是口头、微信,突出的表现可以在部门、公司范围内予以正式表扬。
当员工的工作进度有差距、质量低于衡量标准、缺乏工作主动性,团队管理者需要真诚和直接的批评,明确“我不满意”,使员工猛然警醒,对自己的工作有正确的自我察觉,并及时纠偏,分析原因,采取补救措施。而不是含含糊糊、回避矛盾、放任自由。
(六)跟进辅导
绩效管理不是简单的考核和排序,而是一种持续性的辅导、提升行为。团队管理者是下属员工的当然辅导员,就员工完成工作所需的资源提供支持,对其所需的技能进行必要的培训,帮助下属成长和发展。
团队管理者应当指导员工理清复杂的问题,学会分辨工作中的优先事项、通过把工作分解实施,落到实处。关注员工工作中的关键环节、重点事项,对容易发生偏差的环节、需要得到帮助的事项适度参与、给与辅导。
辅导的基本步骤:
第一步给员工讲解基本原理和要求,说明不同做法的优劣;
第二步为员工示范如何做,并就容易发生差错的地方进行重点提示;
第三步带领员工一起做一遍;
第四步让员工独立做,团队管理者进行观察指导,对做得好的地方给予肯定,对做得不对的予以纠正,直到符合要求。
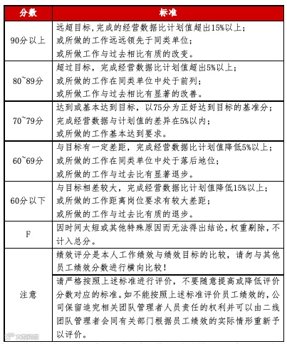
(七)绩效评估
1、评分标准:为计算方便,绩效管理积分卡中工作目标和个人发展各栏目一律按百分制打分,每一项工作目标都按100分计算,加权计算总分。
请严格按照上述标准进行评价,不要随意提高或降低评价分数对应的标准。如不能按照上述标准评价员工绩效的,公司保留追究相关团队管理者人员责任的权利并可以由二线团队管理者会同有关部门根据员工绩效的实际情形重新予以评价。
2、团队管理者评价:团队管理者审视员工填写的自评和述职总结并进行评价,如对员工自评有不同意见应当填写。如未填写不同意见,视为同意员工的述职报告。评价完毕,在与部门(公司)负责人沟通后,再与员工面谈,确认结果后,方可将报告提交人力资源部。
团队管理者必须坚持公开、公正、公平的原则对员工进行评价。评价完毕必须按照上述规定与被考评人沟通结果。
3、考评灰度:考核是基于实际结果与绩效目标的对比,评价要考虑与自己过去比较的进步/退步、考虑与同行比较的优势/不足、考虑外部环境的复杂/简单等等。考评是考核和评价的综合,是结果和过程的综合,要避免只看结果不看过程,避免简单的非黑即白、也要避免所谓严丝合缝。
4、管理者评语:团队管理者评价完毕应填写评语,就该员工与上年同期/工作目标比较表现、趋势,强项/进步表现、需要改进之处,下一考评阶段的改进建议等提出书面意见。
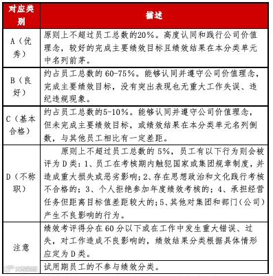
(八)绩效分类
企业必须时刻保持向前冲锋的状态,才能在残酷的行业竞争中生存发展。绩效分类就是为了促进整个组织的持续进步。
绩效分类从工作目标、价值观与个人发展两个维度进行。
要促使组织像羊群一样整体快速向前移动,最好的做法不是让头羊跑得更快,也不是一只一只的去赶每一只羊,而是鞭策落在最后的那些羊,促使他们加速往前移动。
“
你可能会错失几个明星或者出现几次大的失误,但是你造就一支全明星团队的可能性却大大提高。这就是如何建立一个伟大组织的全部秘密。
——杰克· 韦尔奇
团队管理者与各部门(公司)领导协商提出分类意见提交人力资源部进行备案。
参与强制分布的员工人数少于5人时,“小数点后四舍五入”,超过5人(含)时,“小数点后七舍八入”。
分类更多的是在绩效评分的基础上对在同一分类单元内员工绩效水平、价值观、发展潜力等的横向综合比较,当评价主体为同一团队管理者时,分类结果与评价分数联系密切,可以按照分数来排序分类。当评价主体不是同一团队管理者时,可在更高一级团队管理者或部门(公司)领导那里进行分类,分类结果与评价分数可能会不太一致,这是正常的现象。
分类应当注意在同一层级范围内进行比较,使分类在各层级员工中合理分布。从部门负责人到助理的各层级员工中都可能出现A类和D类。
特别提示:一年内在多个部门(公司)任职时,任职不满三个月的部分不予考核,任职超过三个月的应在离开原岗位时进行绩效考核,每一岗位上的考核报告均应记入业绩档案。年度考核在所在部门(公司)考核,但要听取原任职部门(公司)意见并体现原任岗位工作业绩。如在新部门(公司)任职不满三个月,则回原部门(公司)参加考核。
新入司员工在试用期内,应届毕业生在见习期内,不实施目标考核,试用期满填写试用期内主要工作内容及团队管理者评价作为考核结果和转正依据。要保证试用期间新员工受到充分关注与绩效辅导。试用期满后制订工作目标,参加考核。年度考核时,试用期满或见习期满的参与考核。
(九)结果运用
01岗位与晋升
被评为年度C、D类的员工次年不得晋升岗位。对于因为新入职、个人技能原因、外部不可控因素造成业绩不合格和因为个人态度、价值观与行为表现原因造成业绩不合格而被评为D类的员工应当区别对待,分别给予降级、降职、终止合同或辞退的处理。连续2年绩效为C或为D可由部门(公司)建议进入人才蓄水池或人才退出程序。期间已经降级的可以不再降级。连续两年被评为A类的员工应晋升岗位或职等。期间已经晋升过的,不再重复晋升。
02激励与薪酬
员工的年度收入与当年的绩效评价结果挂钩。应将员工当年的绩效结果记入业绩档案并作为核定当年奖金、调整次年薪酬的依据。
被评为A类的员工应当获得绩效奖金系数1.5倍以上的奖金,在次年获得超过本部门平均水平的薪酬调整。
被评为C类的员工将根据具体情况在当年失去部分或全部的奖金,最高奖金系数不高于0.8,在次年只能获得低于本部门(公司)平均水平的薪酬调整或不得调升薪酬收入。
被评为D类的员工当年无任何奖金,并根据具体情况在次年予以降薪。
03员工发展
绩效评价结果可以为员工发展提供基础信息。团队管理者可以通过对绩效的分析发现员工需要改进的方面以及擅长的方面,并根据实际情况安排相应的发展措施。绩效评价结果也可以帮助员工分析自己的优势与劣势,确定自己的职业发展计划。
04改进计划
员工在绩效评估后应针对不足项目在下一考评周期的工作目标中提出改进计划。员工被评为D类时应提出专门的改进计划,在三个月内予以改进,仍然不能胜任岗位的应予降职或建议辞退,如降职后没有合适岗位的应建议辞退。
三、员工绩效面谈
(一)谈话目的
在员工绩效管理过程中,在制订绩效目标过程中、绩效考评之后,都应当进行正式面谈,对绩效目标、绩效考评结果进行正式沟通。
通过面谈/讨论,我们可以审视某一时期制定的目标或对实际的结果进行沟通。其目的是讨论员工的绩效,评估其职业能力,分析其优势与劣势,并评估工作环境对实现工作目标的支持程度,对员工的职业发展予以指导。讨论的内容并非员工每一天所做的工作和每一项能力,而是通过具体事例重点分析员工工作中那些可以带来变革和进步的行为和员工在职业发展过程中迫切需要的能力。
(二)面谈准备
团队管理者和员工双方都要在面谈前熟悉员工绩效管理与职业发展的有关程序,了解需要回顾/计划的内容,做好进行一次开诚布公和充分交流的面谈的准备。面谈通常发生在绩效评价或制定工作目标之后。
1、对员工的提示:可能要思考如下问题,请您根据不同谈话目的准备相应内容
(1)分析现在所做的工作:承担的责任和扮演的角色,以及需要的技能,思考该考评区间承担责任和扮演角色、所需技能方面可能的不足。
(2)从客户、团队成员、同事和下属那里获得有关工作信息反馈,关注自身与合作伙伴在过去阶段的合作情况。
(3)回顾设定的工作目标,检查每项目标的完成情况和程度并打分。列举从事这项工作中所经历的成功与失败,分析其背后的原因是什么,以供交流。
(4)审视自己在工作中的价值观与行为表现并打分,发现自己在工作中体现公司价值观或违反公司价值观的行为,以供交流。
(5)预先评估强项与弱项。
(6)努力描绘自己对未来工作的希望和愿景。从客户、下属那里获取关于未来他们的需求计划和有关信息并做出相应计划。
(7)考虑下一阶段的工作目标。
(8)准备并打印出一份自评完的报告/下年计划草稿以备讨论时使用,注意熟悉工作内容与项目目标。
2、对团队管理者的提示:可能要思考如下问题,请您根据不同谈话目的准备相应内容
(1)预先计划面谈程序和时间表,以便在团队中工作的所有员工知道程序是如何进行的。
(2)提前1周通知员工做好准备。
(3)预留足够的时间面谈,一般在1个小时以内;准备一个安静的地方,以免电话和来客的打扰。
(4)分析从公司到你所在单元的战略,考虑它们如何在每一位员工的工作目标中得到体现。
(5)分析员工现在所做的工作、承担的责任和扮演的角色,以及需要的技能。
(6)回顾设定的工作目标,检查每项目标的完成情况和程度并打分。
(7)审视员工在工作中的价值观与行为表现,回顾突出的表现并打分。
(8)熟悉现行的职业路径和在所在领域的发展方向,以便指导该员工选择合适的职业发展路径。
(9)在对该员工过去阶段的评估和对未来的计划中,可以向客户和他的下属了解情况,为评估提供足够的反馈。
(10)回顾上次面谈的情况,提出的主要意见是否获得采纳/改进。
(11)考虑该员工的下一阶段工作目标。
(12)如果这位员工是一位新员工,或者他的工作目标一直不明确,那么有必要打印一份绩效管理报告草稿,为他演示如何填写绩效计划。
(三)面谈中
1、对员工的提示:
(1)离开或关闭通讯工具;
(2)注意做好记录。
(3)提出对资源和支持的要求。
2、对团队管理者的提示:
(1)离开或关闭通讯工具,集中注意力讨论你们的议题,认真聆听员工的看法和意见,鼓励员工参与,把关注点转移到你谈话的对象身上。
(2)营造一个和谐的气氛,保持平和的态度,不得使用威胁性语言,应该给予建设性的建议。
(3)用一份打印版本的绩效管理报告作为讨论的提示手册。
(4)关注员工的长处,提出对员工的希望。
联系电话
18612322864|13718596888
ID CSC2020year
长按二维码关注我们并后台留言

