云南瑞丽
2021年7月18日,云南瑞丽市新冠肺炎疫情防控工作指挥部发布通报,根据国家和省关于应对新冠肺炎疫情分区分级防控工作要求,经疫情防控专家组评估,自2021年7月18日20时起,将瑞丽市弄岛镇雷允村委会雷允村民小组调整为中风险地区。
云南陇川
据陇川县新冠肺炎疫情防控工作指挥部通报:7月17日0时至24时,陇川县新增本土新冠肺炎确诊病例1例,累计确诊病例5例,其中:普通型2例,轻型3例。上述5人近期均居住在章凤镇迭撒村委会拉影村民小组(属抵边村民小组),系在陇川县重点区域全员核酸检测中发现,即用负压救护车转运至定点医院隔离诊治。目前正按照一人一方案进行规范治疗,患者病情平稳。
根据国家和省关于应对新冠肺炎疫情分区分级防控工作要求,经疫情防控专家组评估,自2021年7月18日20时起,将陇川县章凤镇迭撒村拉影村民小组调整为中风险地区,其他区域仍为低风险地区。
在接到病例报告后,陇川县强化社区网格排查和边境管控工作,卫健和疾控等相关部门密切协作,全面组织开展流调溯源工作。截至7月18日12时,累计排查出密接、次密接、重点人员1777人,累计转运隔离密接、次密接、重点人员1495人,转运隔离工作持续开展。
同时,从7月14日起对主城区和重点区域人群全面实行居家隔离,做到“车不动、人不出、店关停”。居家隔离期间,居民日常生活物资采购采取线上网购及保供企业配送两种方式,由保供点工作人员、社区网格员和管控突击队等负责完成居民需求收集、代购、送达工作,切实保障隔离群众生活。目前,全县大米、面粉、食用油、肉制品等各类生活物资和医疗物资储备充足、价格平稳。此外,陇川县开通市民热线畅通群众诉求反映渠道,5部热线电话24小时在线,做好政策解释、问题解决和心理疏导等工作。
目前,全县疫情防控工作有序推进,社会秩序平稳。
接种新冠疫苗
是每一个公民应尽的责任和义务。
但是有部分人员因身体等原因,
不适宜接种。
最近,有不少小伙伴问
“新冠疫苗接种禁忌证明”
怎么开?
去哪里开?
南昌疾控进行了最新解答!
关于出具“接种新冠疫苗禁忌证明”
有关事宜的说明
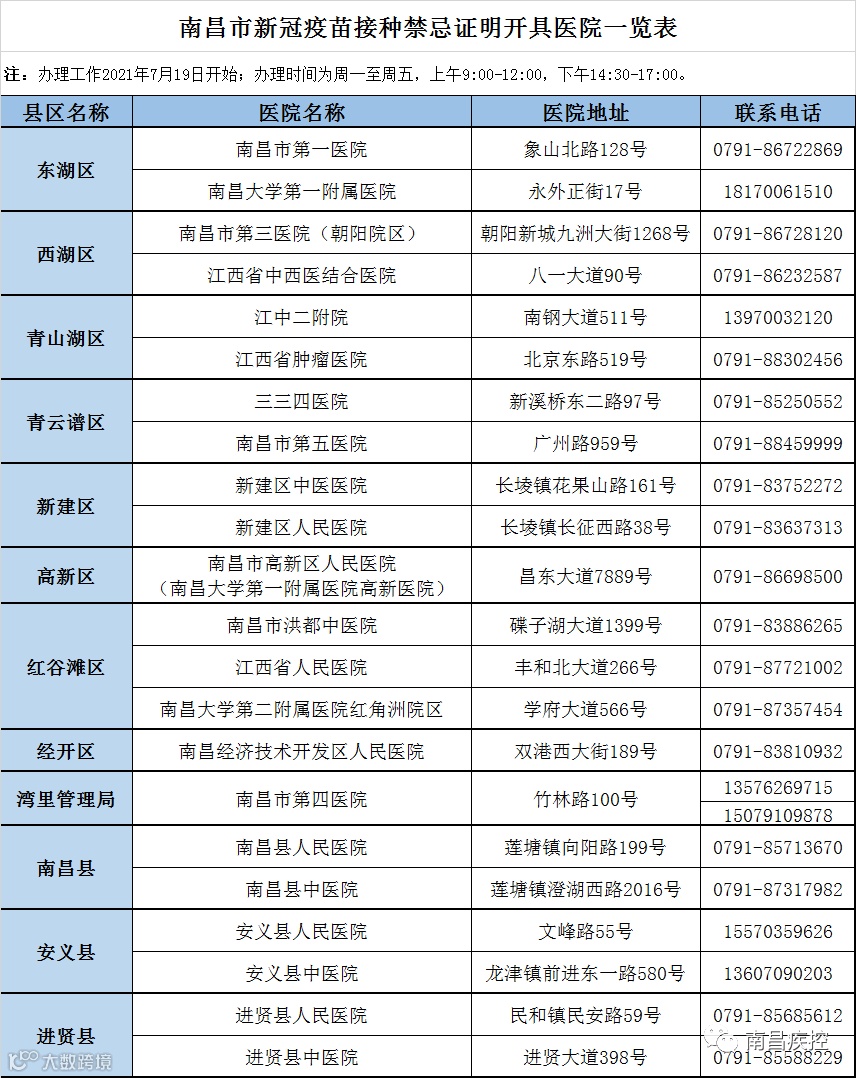
开具“新冠疫苗接种禁忌证明”时须带好本人身份证、以往就医的病历、出院小结、疾病证明等资料。

(可直接点击上图,放大查看!)
来源:江西发布综合云南发布、新华社、人民日报、南昌疾控
编辑:徐麟
云上密码提醒您
当前疫情复杂
即使打完疫苗也别急着摘口罩

在江西省国家密码管理局、江西省信息中心、江西省商用密码应用协会等指导下,在线为您解读密码法律法规、普及密码行业知识、提供密码改造咨询服务
公众号技术支持:云上(江西)密码服务科技有限公司

