这里有一项重要通知!!!
这里有一项重要通知!!!
这里有一项重要通知!!!
浙江省科学技术厅关于认定浙江农林大学科欣科技有限公司等23家孵化器为省级科技企业孵化器的通知
发布时间:2016-11-23
浙科发高〔2016〕204号
各市、县(市、区)科技局(委),有关科技企业孵化器:
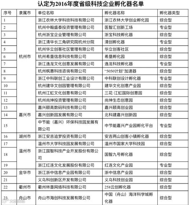
根据《浙江省省级科技企业孵化器认定和管理办法(试行)》(浙科发高〔2009〕178号),经研究,决定认定浙江农林大学科欣科技有限公司等23家孵化器为省级科技企业孵化器。
希望你们按照省级科技企业孵化器建设和发展的要求,进一步提升公共技术服务和孵化能力,打造成为培育科技型中小企业和高新技术企业的基地和摇篮,为加快科技成果转化、培养创新创业人才和发展高新技术产业做出更大贡献。
🎉🎉🎉省级科技企业孵化器名单如下:
👏祝贺嘉兴颐高创业园认定为省级科技企业孵化器单位,也祝贺其他22家孵化器!
【公众账号】:嘉兴颐高广场
【项目地址】:嘉兴市中环西路500号
【联系电话】:0573-82617083


