12188元!10月5日 北欧双峡湾8日游!
第二人半价
-
境外旅行责任险;
-
欧洲国家邀请和签证费; -
行程中所标明的欧洲星级标准酒店及早餐; -
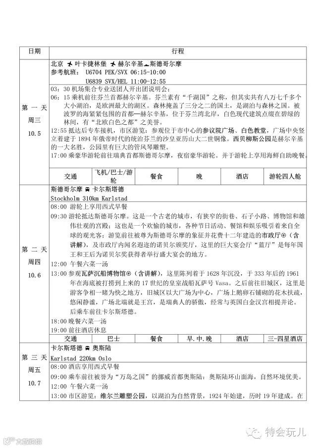
全程每日午、晚餐以中式餐食为主(用餐标准为6菜一汤),如遇退餐10欧元/每人每餐; -
全程提供豪华巴士(车行按人数而定),专业司机; -
欧洲境内中文陪同; -
行程中带{的景点含门票费; -
国际间往返机票(经济舱)及欧洲境内段机票(含机场税)。

