-
天津直飞甲米; -
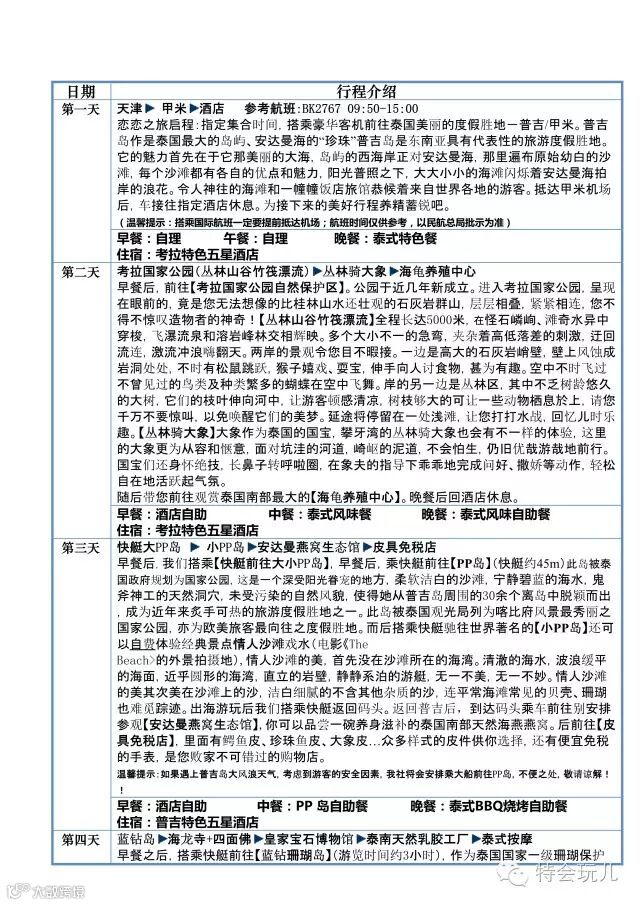
考拉国家公园自然保护区、丛林山谷竹筏漂流、丛林骑大象、快艇前往大小PP岛、情人沙滩、海龙寺+四面佛。
-
行程表内所列的景点、全程旅游观光巴士、中文导游; -
行程表所列用餐(如遇飞机上用餐则不另安排); -
当地酒店标准间住宿(两人一房); -
行程表内所列机票及全程机场税、燃油附加费;
-
护照费用,签证费240元(落地签通关小费40元/人); -
酒店房间内的迷你吧餐饮、电话、传真、洗衣、付费电视、行李搬运、等费用; -
个人消费及私人费用:如电话、饮料、烟酒等;服务项目未提及的一切费用:例如展会、缆车、自费、因违返当地法律法规涉及的罚款等; -
机场候机、转机的休息室或餐费等; -
自身疾病或意外伤害引起的医疗救助、用车、住宿、陪同、翻译等费用及相关的人身及财产损失。请您自行投保旅游人身意外伤害保险; -
旅游费用不包含旅游者因违约、自身过错、违反当地法律法规、自由活动期间内的行为引起的人身和财产损失; -
因不可抗力产生的额外费用; -
行李超重费用; -
单人房差; -
依据当地风俗向服务人员支付的小费等(由您酌情自行支付)。

