-
不一样的日韩之行! -
赠送岸上游览; -
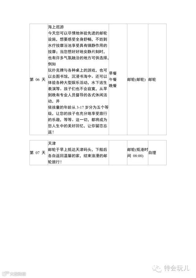
邮轮上提供的所有免费餐食,邮轮上派对,主题晚会,表演,游戏,比赛等活动。
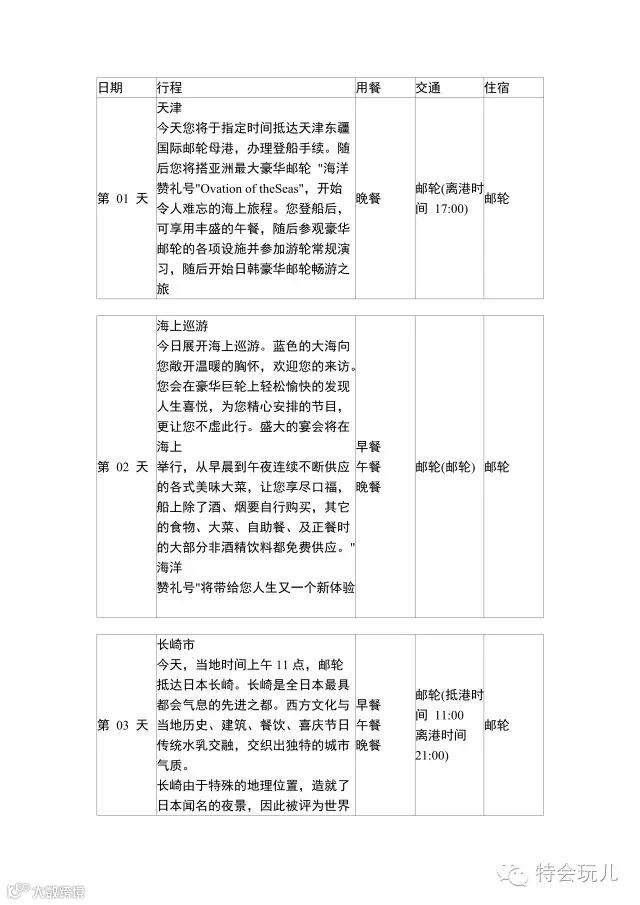
海洋赞礼号邮轮6 晚住宿;
-
邮轮上提供的所有免费餐食,邮轮上派对,主题晚会,表演,游戏,比赛等活动(特别注明收费的除外); -
邮轮上提供的所有免费娱乐设施; -
邮轮停靠港口港务费及税金; -
领队服务费、出入境服务费 ; -
旅行社责任险; -
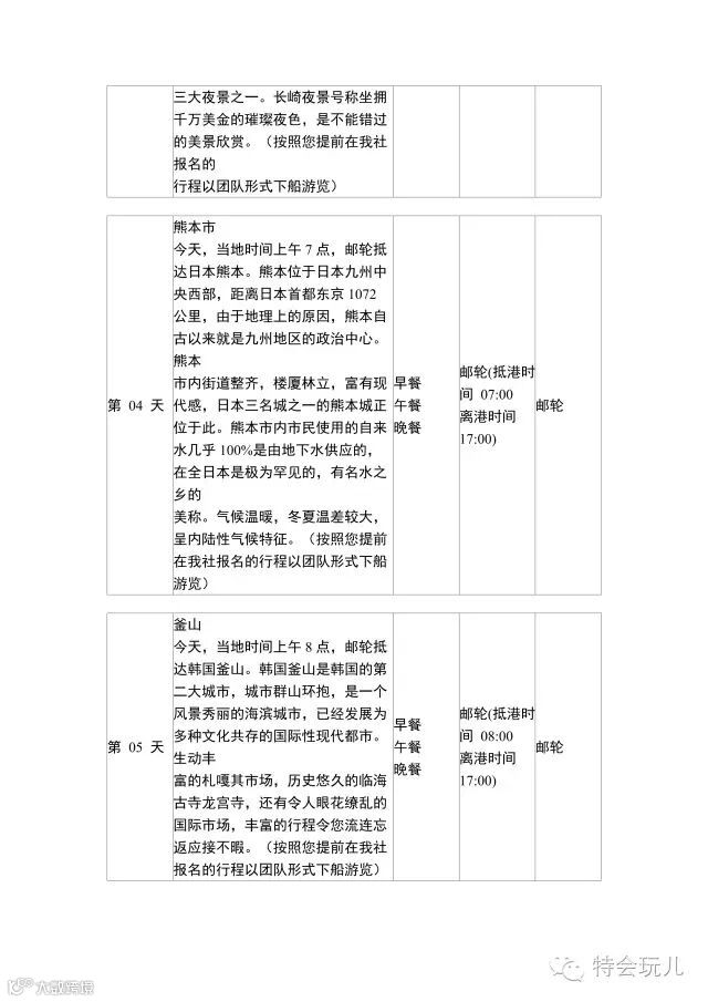
长崎/熊本/釜山三站赠送岸上游览(此为增送项目,团队客人需跟随旅游 团统一游览,不得脱团,如不参加岸上观光费用不退。)。

