搜索
首页
大数快讯
大数活动
服务超市
文章专题
出海平台
流量密码
出海蓝图
产业赛道
物流仓储
跨境支付
选品策略
实操手册
报告
跨企查
百科
导航
知识体系
工具箱
更多
找货源
跨境招聘
DeepSeek
首页
>
¥1988元 〔兰卡威6日自由行〕9月15日
>
0
0
¥1988元 〔兰卡威6日自由行〕9月15日
特hui玩儿
2016-09-09
2
导读:¥1988元 〔兰卡威6日自由行〕9月15日
1988元!9月15日
兰卡威6日自由行!
兰卡威
推荐理由
全天自由
活动
,睡到自然醒;
可自由选择参加各类活动。
费用说明
包含:
接送:机场酒店拼车接送
服务
;
机票:
北京
-兰卡威经济舱往返机票含税;
酒店:4晚酒店住宿及早餐。
不含:
护照费用;
马来西亚签证费用;
客人境外个人性质的消费、单房差、一日游等费用。
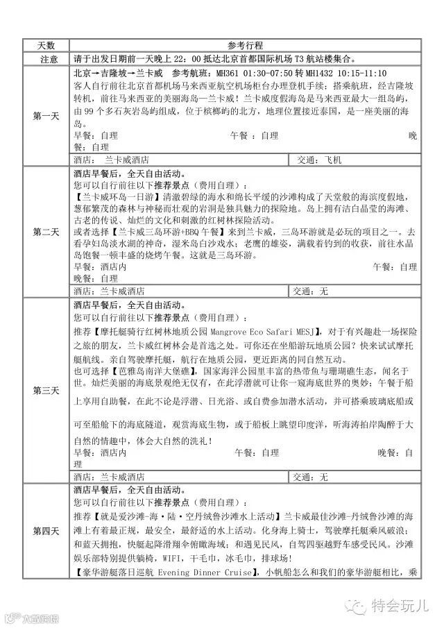
参考行程
咨询地址: 北京市西城区西直门南小街国英一号4楼0423号环境国旅车公庄门市
咨询热线:
400-818-4088
【声明】内容源于网络
0
0
特hui玩儿
此平台提供的信息只做展示,不实际接待,具体接团事项由环境在线(北京)国际旅行社有限公司接待
内容
5828
粉丝
0
关注
在线咨询
特hui玩儿
此平台提供的信息只做展示,不实际接待,具体接团事项由环境在线(北京)国际旅行社有限公司接待
总阅读
4.0k
粉丝
0
内容
5.8k
在线咨询
关注