-
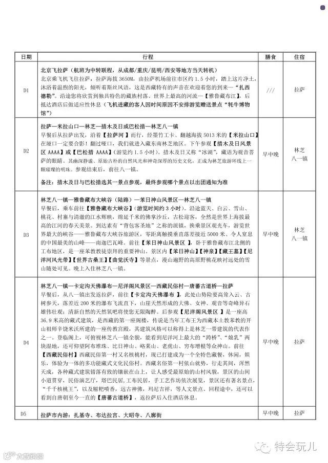
推荐理由:这是西藏最精华的代表线路,是藏传佛教和自然风光最完美的结合。全程一车一导; -
舒适体验:拉萨升级挂三星、享受VIP服务; -
独家推荐:4A级景区—西藏牦牛博物馆、西藏唯一财神庙—扎基寺; -
行程合理:林芝2晚3天,海拔由低到高,让您平稳度过高原期; -
线路加游:西藏圣湖纳木错+羊卓雍措; -
超值赠送:价值2500元大礼包 (1)价值380元卡定沟天佛瀑布+价值280元尼洋阁风景区 (2)价值680元—AAAAA雅鲁藏布江大峡谷 (3)价值580元—“冰湖”措木及日或巴松措 (4)价值580元—AAAA原生宗教神山—苯日神山 -
特别赠送:西藏民俗村—品酥油、青稞酒、藏式小点 ; -
爱心赠送:西藏特色小礼品+集体照+矿泉水+意外险。
交通标准:北京飞拉萨、拉萨飞北京机票(航班为中转联程,从成都/重庆/昆明/西安等地方当天转机),以出团通知为准,如需指定航班请补差价,如已出票客人取消按航空公司退票规定执行;
-
住宿标准:拉萨挂三星、林芝八一镇双人标准间;酒店均含早餐; 全程不提供自然单间,产生单房差由客人自理,酒店加床为钢丝床; -
用餐标准:全程7早12正餐,正餐餐标20元/人正餐(10人一桌,8菜一汤,不含酒水),以川菜为主,如有忌口者可自备食物,由于客人原因旅游期间没有用餐,餐费概不退还。行程中赠送项目如客人自愿放弃,费用不退,赠送项目不可折现金; -
景点门票:布达拉宫、大昭寺、羊卓雍湖、纳木措、措木及日或巴松措、车游大峡谷、苯日神山、卡定沟、尼洋阁; -
用车标准:当地旅游车,车型根据人数而定,保证每人每正座,若客人自行放弃当日行程,车费不予退还; -
导游标准:普通话导游服务。
-
单房差; -
个人消费; -
行李超重费用以及一切因不可抗力原因所产生的费用。

