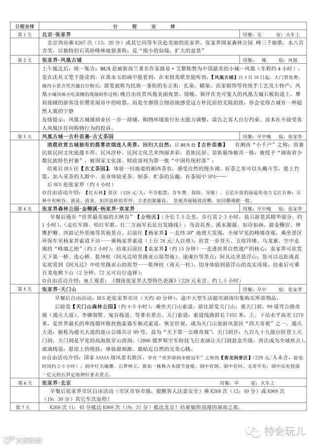
-
北京-张家界往返 火车硬卧; -
景点首道大门票(赠送景点或项目遇特殊原因无法履行,我社有权更改成其它景点或取消,但不做任何退款处理,敬请谅解。); -
全程住宿为旅游酒店 双人标准间,酒店为定时热水,定时空调;因环保要求,不免费提供一次性洗漱用品;请客人自带; -
4早6正,正餐(不含酒水、10人1桌8菜1 汤、(4荤4素一汤)、若客人自动放弃用餐,费用均不退;不足十人一桌按标准团餐餐标安排,菜量种类相应减少,但维持餐标不变;餐饮风味及用餐条件与北京有一定的差异,敬请谅解; -
湖南当地空调旅游用车,保证每人一个正座,景区内为环保车;备注:张家界景区游览用车有套团现象,但不影响客人用车; -
持国家旅游局颁发的国证优秀导游服务。
-
个人消费(如酒店内洗衣、电话、行李搬运费及行程中未提到的其他服务); -
景区缆车(杨家界缆车上行76;百龙电梯上行72;天门山扶梯35;天门山顶小缆车25); -
单房差(如产生自然单间请补差价)。

