-
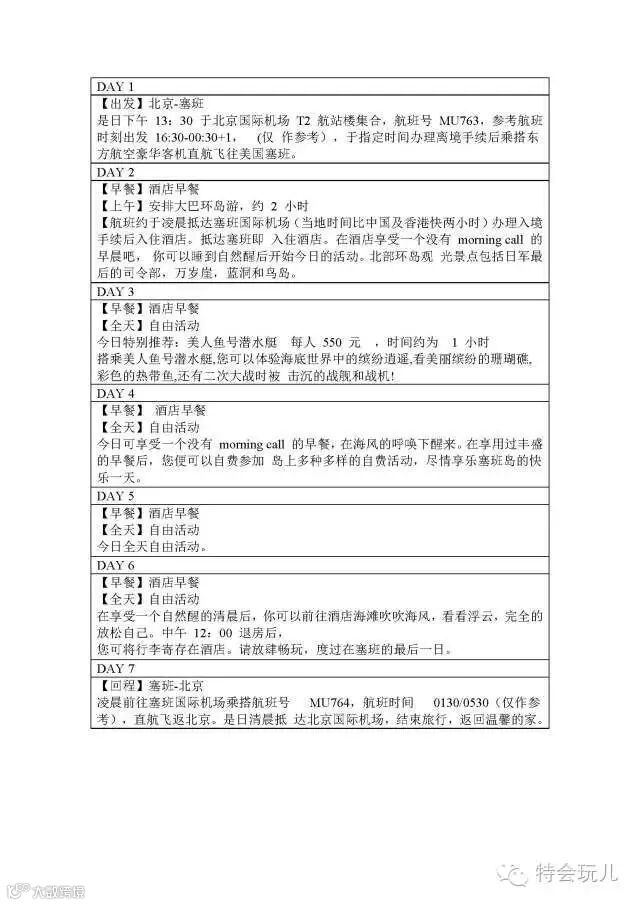
行程中含塞班住宿5晚; -
北京至塞班国际往返经济舱机票; -
塞班机场往来接送空调巴士; -
含早餐; -
行程安排塞班大巴北部环岛观光游; -
所有报名参加特会玩儿旅游线路,均免费赠送旅游者人身意外险。
-
护照费用、签证费; -
酒店内电话、传真、洗熨、收费电视、饮料等费用,酒店行李搬运等费用; -
个人境外消费; -
旅游费用不包括旅游者因违约、自身过错、自由活动期间内行为或自身疾病引起的人身和财产损失; -
人力不可抗拒因素造成的一切损失。

