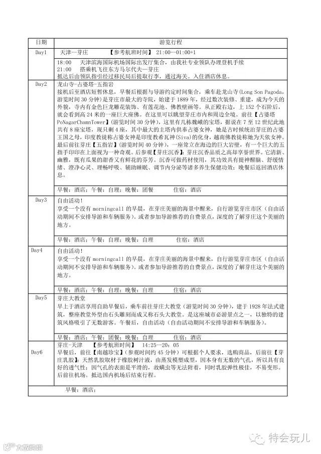
-
越航直飞,不转机; -
大巴接送; -
两天自由活动。
-
行程内当地酒店基本房型(大床或双床)(单男单女请自补房差); -
行程内所列餐食5早2正(早餐为酒店安排越式及西式自助餐,不因任何原因退早餐费用。餐费40元/人/餐,十人一桌、八菜一汤),部分特殊餐厅十人一桌、六菜一汤,特色餐除外。行程所含正餐如客人放弃餐费不退; -
行程中所列景点,所有项目不参加均不退费用; -
当地空调旅游车(每人一正座,当地多为现代、丰田、福特等车型,25座及以下车型无行李箱); -
当地中文导游服务费、越南翻译服务费; -
网络:大部分酒店WIFI覆盖,可免费使用,如遇特殊酒店,WIFI需支付费用,由游客自理; -
所有报名参加特会玩儿旅游线路,均免费赠送人身意外伤害保险。
-
越南签证费,此费用需在出发前,与团费一起支付; -
自由活动期间餐费及交通费等私人费用,行程中未提及的其它费用,以及一切个人消费费用; -
因台风、交通延误或政治原因等一切不可抗拒因素导致行程变更所引致的额外费用(按旅游法执行); -
按照国际惯例,转机及候机的用餐自理; -
航空公司的机票及燃油附加费临时加价以及境外大型会议或当地旅游旺季之类引起的酒店的临时加价及汇率升幅; -
行李超重; -
单房差,因出现单男单女或者客人要求一人一间,需要支付房差; -
越南当地过关小费。

