关注“特会玩儿”特价产品随你挑!
2588元!12月3日
芽庄4晚6日游!
芽庄
推荐理由
费用说明
包含:
行程内当地酒店基础房型两人间(单男单女请自补房差);
行程内所列餐食5早2正(早餐酒店安排越南及西式自助餐,团体午晚餐,正餐40元/人/餐,十人一桌、八菜
一汤),部分特殊餐厅十人一桌、六菜一汤,特色餐除外。酒店所含早餐如不用餐,餐费无法退还;
行程内所列参观景点的第一大门票;
空调旅游车(当地多为现代、丰田、福特等车型,29座及以下车型无行李箱);
当地中文导游服务费、越南翻译服务费;
网络:大部分酒店WIFI覆盖,可免费使用,如遇特殊酒店,WIFI需支付费用,由游客自理;
所有报名参加特会玩儿旅游线路,均免费赠送旅游者人身意外险。
不含:
越南签证费,此费用需在出发前,与团费一起支付;
私人性质的消费(如交通费,洗衣,电话,酒水,购物等);
因罢工、台风、交通延误或政治原因导致变更等一切不可抗拒因素所引致的额外费用(按旅游法执行);
按照国际惯例,转机及候机的用餐自理;
航空公司的机票及燃油附加费临时加价以及境外大型会议或当地旅游旺季之类引起的酒店的临时加价及汇率升幅;
行李超重;
单房差,因出现单男单女或者客人要求一人一间,需要支付房差;
因越南当地所有资源为提前采购,且已预付全款,临时脱团请签署离团安全协议书并支付脱团费用600元/人/天;
越南当地过关小费。
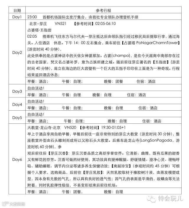
参考行程
咨询地址: 北京市西城区西直门南小街国英一号4楼0423号环境国旅车公庄门市
咨询热线: 010-58562400-602
新浪微博: @特会玩儿2016
WeChat: tehuiwan2016

