关注“特会玩儿”特价产品随你挑!
5288元!12月28日
德法意瑞13日游!
德法
意瑞
推荐理由
费用说明
包含:
当地三-四星级酒店(双人间 / 西式早餐);
境外旅游巴士及外籍司机;(根据团队人数)
中式午晚餐(五菜一汤);10人一桌;
行程中所列景点门票;
ADS团队旅游签证费用;
旅行社责任险;
所有报名参加特会玩儿旅游线路,均免费赠送旅游者人身意外险。
不含:
收取每人小费共150欧元(因境外目的地有小费文化,客人需要给予境外司机及酒店服务、餐厅服务人员礼节性小费。此费用将由导游或领队在境外代收代。);
护照费用;
酒店内电话、传真、洗熨、收费电视、饮料等费用;
服务项目未提到的其他一切费用,例如特种门票(夜总会、博览会、缆车等);
洗衣,理发,电话,饮料,烟酒,付费电视,行李搬运等私人费用;
签证相关的例如未成年人公证,认证等相关费用;
旅游费用不包括旅游者因违约、自身过错、自由活动期间内行为或自身疾病引起的人身和财产损失。
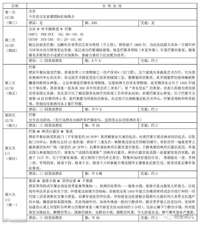
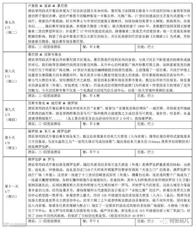
参考行程
咨询地址: 北京市西城区西直门南小街国英一号4楼0423号环境国旅车公庄门市
咨询热线: 010-58562400-602
新浪微博: @特会玩儿2016
WeChat: tehuiwan2016

