关注“特会玩儿”特价产品随你挑!
3588元!12月6日
日本5晚6日游!
日本
推荐理由
费用说明
包含:
春秋航空天津-大阪往返国际机票团队经济舱费用,含机场建设税;
日本三星标准酒店(因旺季酒店紧张,个别日期酒店可能会安排3-4人间的房间);
日本旅游巴士费用及日本司机服务(根据实际收客人数,适当调整车型);
日本司导及领队服务费;
行程内所列用餐,日式定食;
行程中所列景点门票;
ADS团队旅游签证费用;
所有报名参加特会玩儿旅游线路,均免费赠送旅游者人身意外险。
不含:
护照费用;
洗衣,理发,电话,传真,饮料,烟酒,洗熨、付费电视,行李搬运等境外个人消费费用;
旅游者因违约、自身过错、自由活动期间内行为或自身疾病引起的人身和财产损失;
服务包含项目未提到的其它一切费用。
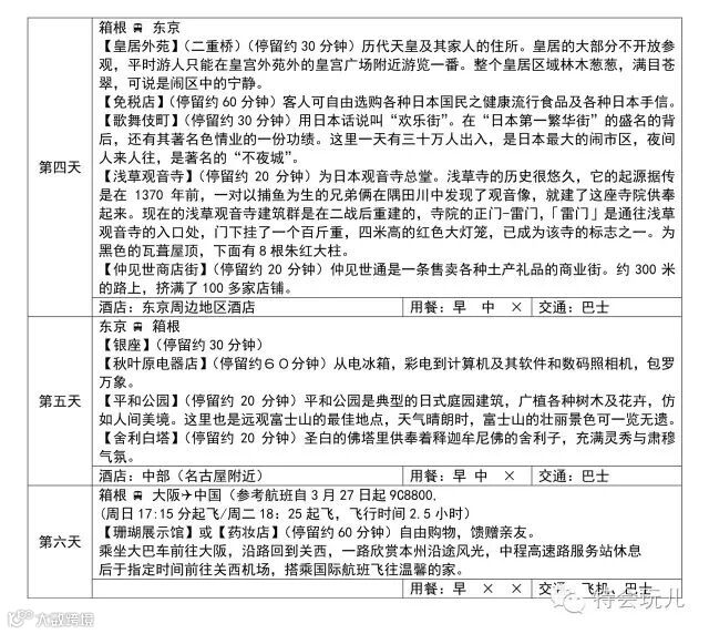
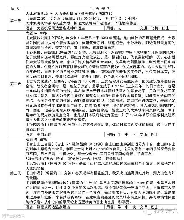
参考行程
咨询地址: 北京市西城区西直门南小街国英一号4楼0423号环境国旅车公庄门市
咨询热线: 010-58562400-602
新浪微博: @特会玩儿2016
WeChat: tehuiwan2016

