关注“特会玩儿”特价产品随你挑!
6788元!
12月18/25日!
1月1/15/22日!
俄罗斯极光5晚7日游!
俄罗斯
推荐理由
费用说明
包含:
国际段往返机票,团队经济舱,含税;(不可退换及更改,飞行时间以当日实际所用时间为准。);
俄罗斯当地三星和四星酒店双人标准间(团队报价按2人入住1间房核算,如出现单男单女,则尽量安排与其他同性别团友拼房;若客人无需安排或旅行社无法安排,请补齐单房差以享用单人房间);
境外空调旅游巴士,及外籍司机;(根据团队人数);
莫斯科:专业中文领队兼导游;圣彼得堡:专业中文领队及导游;
中式午晚餐(正餐八菜一汤);十人一桌;
莫斯科/圣彼得堡之间软卧火车(四人包厢,可能与外国人同包);
行程中所列景点首道门票即:列宁号核动力破冰船,摩尔曼斯克州立博物馆;
俄式桑拿,滑雪,猎人餐厅,驯鹿场,小木屋烧烤(提供烧烤场地,食材境外领队带领客人采购,晚餐大家动手一起烧烤等待极光);
俄罗斯免签名单费用、是否准予出入境,是有关部门的权力,如因游客自身原因,不准出入境而影响行程的,团队费用损失由游客自行承担;
旅行社责任险;
俄罗斯境外治疗险;
所有报名参加特会玩儿旅游线路,均免费赠送旅游者人身意外险。
不含:
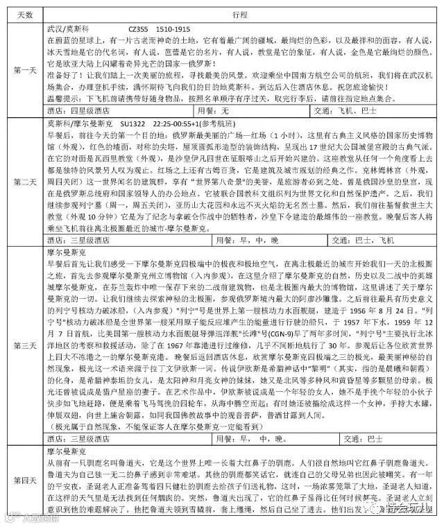
参考行程
咨询地址: 北京市西城区西直门南小街国英一号4楼0423号环境国旅车公庄门市
咨询热线: 010-58562400-602
新浪微博: @特会玩儿2016
WeChat: tehuiwan2016

