关注“特会玩儿”特价产品随你挑!
6288元!2月19/21/28日
奥捷匈斯波德国11日游!
奥捷匈斯波
德国
推荐理由
费用说明
包含:
北京起止全程团队经济舱机票及机场税,团队机票不允许改名、退票、改票、改期,如果游客因个人原因临时放弃机票的,机票费用均不予退还;(不含航空公司临时新增的燃油附加费);
北京 / 欧洲往返国际机票,团队经济舱,含机场建设税;
当地三-四星级酒店(双人间 / 西式早餐);
境外旅游巴士及外籍司机;
专业中文领队兼导游;
中式午晚餐(五菜一汤);8-10人一桌;
行程中所列景点▲首道门票;
ADS团队旅游签证费用;
旅行社责任险;
旅游境外救援保险;
所有报名参加特会玩儿旅游线路,均免费赠送旅游者人身意外险。
不含:
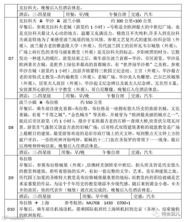
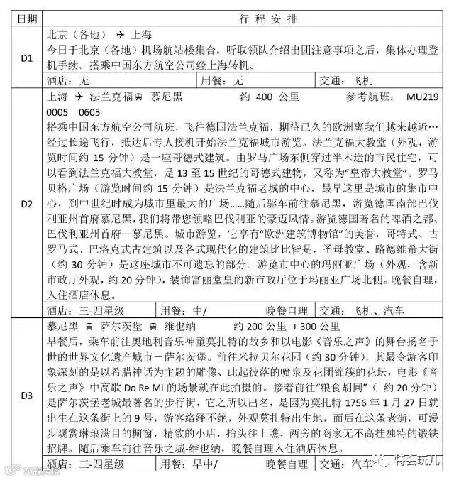
参考行程
咨询地址: 北京市西城区西直门南小街国英一号4楼0423号环境国旅车公庄门市
咨询热线: 400-900-1909
新浪微博: @特会玩儿2016
WeChat: tehuiwan2016

