关注“特会玩儿”特价产品随你挑!
3288元!12月23日
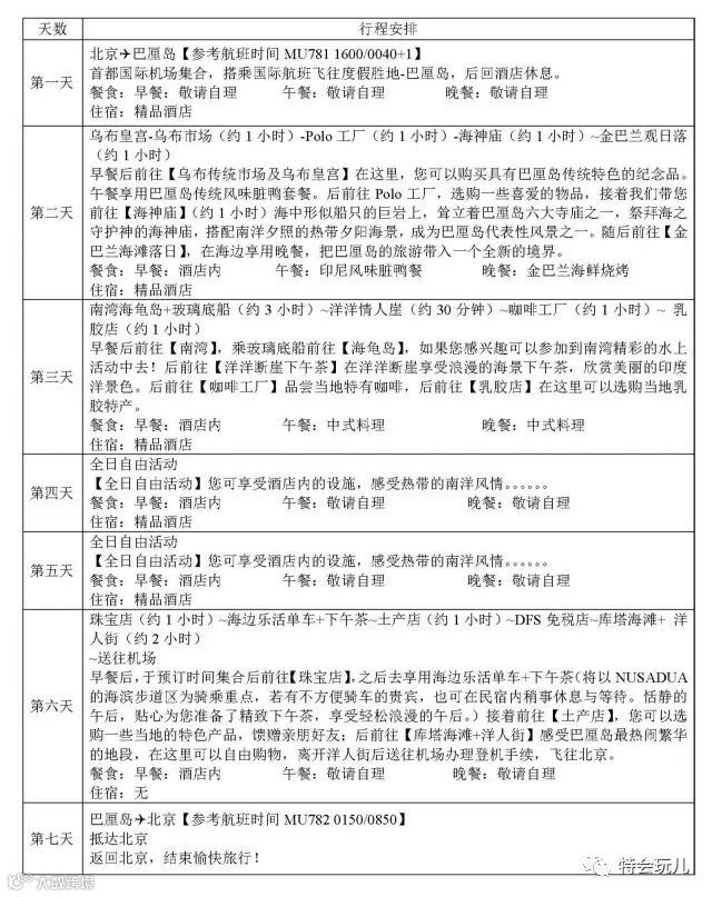
巴厘岛5晚7日游!
巴厘岛
推荐理由
东航直飞;
海神庙-巴厘岛最著名的寺庙之一;
南湾、海龟岛玻璃底船1次海上玩个够;
洋洋断崖下午茶;
金巴兰海滩观日落,包含海鲜烧烤;
2天自由活动。
费用说明
包含:
北京/巴厘岛往返国际机票团队经济舱,含机票燃油附加费及北京出港机场建设费;
巴厘岛当地精品酒店标准间住宿,含酒店内早餐;
境外空调旅游巴士及外籍司机(根据团队人数调配使用巴士规格);
行程中所列正餐(5早4正,不含酒水);
行程中所列景点首道门票;
旅行社责任险;
所有报名参加特会玩儿旅游线路,均免费赠送旅游者人身意外险。
不含:
护照费用;
印度尼西亚落地签证费,签证时长:境外最长停留30天(备注:从2015年6月12日起印尼对中国大陆公民实行免签政策);
境外导服费 人民币200/人,孩子价格同成人,此费用将在境外收取;
境外酒店单房差及加床费用;
自由活动期间餐食及交通费;
中国境内机场(车站)接送;
行李物品托管或超重费;
个人费用包括:酒店内电话、传真、洗烫、收费电视、饮料、行李搬运等费用;
旅游费用中未提到的一切其他费用(例如行程以外景点、个人违约、过错、自由活动期间内行为或自身疾病引起的人身和财产的损失、医疗费、交通延阻、罢工极其人力不可抗力因素引致的额外费用)。
参考行程
咨询地址: 北京市西城区西直门南小街国英一号4楼0423号环境国旅车公庄门市
咨询热线: 010-58562400-602
新浪微博: @特会玩儿2016
WeChat: tehuiwan2016

