关注“特会玩儿”特价产品随你挑!
4288元!12月24日
塞班自由行5晚7日游!
塞班
推荐理由
行程中含塞班住宿5晚;
塞班机场往来接送空调巴士;
入住凯悦酒店赠送1顿凯悦酒店自助餐;
入住肯辛顿酒店每日赠送正餐1顿。
费用说明
包含:
行程中含塞班住宿5晚;
塞班机场往来接送空调巴士;
入住凯悦酒店赠送1顿凯悦酒店自助餐;
入住肯辛顿酒店每日赠送正餐1顿。
所有报名参加特会玩儿旅游线路,均免费赠送旅游者人身意外险。
不含:
单房差或加床;
早餐;
中国境内机场(车站)接送;
行李物品托管或超重费;
个人费用.(包括:酒店内电话、传真、洗熨、收费电视、饮料等费用、洗衣,理发,电话,饮料,烟酒,付费电视);
行李搬运等私人费用;签证相关的例如未成年人公证,认证等相关费用 ) ;
根据实际情况列明是否有当地政府收取的税金或调节基金;
自由活动期间的餐食费和交通费;
因交通延误、取消等意外事件或战争、罢工、自然灾害等不可抗拒力导致的额外费用;
因旅游者违约、自身过错、自身疾病导致的人身财产损失而额外支付的费用 ;
护照费用;签证相关的例如未成年人公证,认证等相关费用;
“旅游费用包含”内容以外的所有费用。
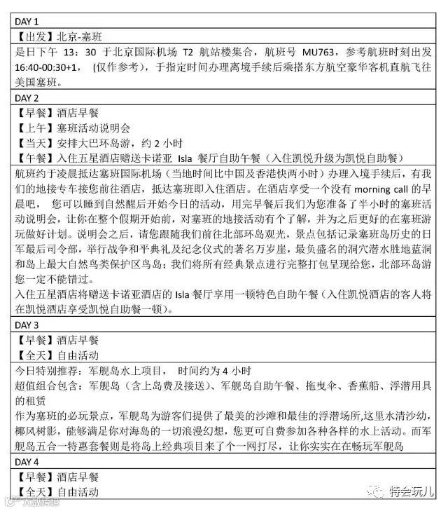
参考行程
咨询地址: 北京市西城区西直门南小街国英一号4楼0423号环境国旅车公庄门市
咨询热线: 010-58562400-602
新浪微博: @特会玩儿2016
WeChat: tehuiwan2016

