关注“特会玩儿”特价产品随你挑!
2288元!3月9/10日
三亚5日游!
三亚
推荐理由
费用说明
包含:
地接指定GPS安全监控系统,VIP空调旅游巴士,保证每人1正座(海南正规26座以下旅游车均无行李箱);
全程入住指定酒店,其中4晚舒适经济酒店;
报价包含景点首道门票(不含景区内设自费项目,另有约定除外);
全程含5正4早,早餐五点一粥、正餐十菜一汤、正餐标20元/人/餐;
旅行社责任险(最高保额20万元/人);
优秀持证专业导游,幽默风趣耐心解说、贴心细致管家式服务;
所有报名参加特会玩儿旅游线路,均免费赠送旅游者人身意外险。
不含:
航空意外险(建议自行购买);
单房差或加床;
中国境内机场(车站)接送;
行李物品托管或超重费;
个人费用.(包括:酒店内电话、传真、洗熨、收费电视、饮料等费用、洗衣,理发,电话,饮料,烟酒,付费电视);
根据实际情况列明是否有当地政府收取的税金或调节基金;
自由活动期间的餐食费和交通费;
因交通延误、取消等意外事件或战争、罢工、自然灾害等不可抗拒力导致的额外费用;
因旅游者违约、自身过错、自身疾病导致的人身财产损失而额外支付的费用 ;
“旅游费用包含”内容以外的所有费用。
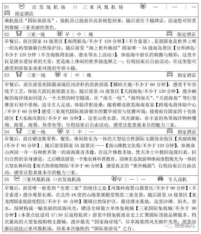
参考行程
咨询地址: 北京市西城区西直门南小街国英一号4楼0423号环境国旅车公庄门市
咨询热线: 400-900-1909
新浪微博: @特会玩儿2016
WeChat: tehuiwan2016

