关注“特会玩儿”特价产品随你挑!
6888元!3月11日
斯里兰卡+马尔代夫8晚11日游!
兰卡
马代
推荐理由
斯里兰卡航空,空客330机型,航班安全又舒适;
兰卡段早晚餐酒店自助,午餐自助式兰卡餐,期间特别为您安排一次中国围桌餐缓解对兰卡餐的“厌倦”;
全程四星体验;
兰卡段全程中国籍驻地领队陪同,不仅给您翻译讲解旅游景点,还能充当您的私人随行翻译:不管您是想买东西砍价,找超市买特色小吃,还是不会使用酒店的wifi, 他,她都会随时出现在您的面前;
僧伽罗文化之——巨石王朝狮子岩;
佛教文化之——佛牙寺;
殖民地文化之——科伦坡、加勒。
费用说明
包含:
行程所显示的航班经济舱位机票及税金;
全程生态型特色酒店,让您感受旅途的舒适;
行程所列餐食,早晚餐为酒店自助餐;
当地金龙或同等级空调车;
中英文导游服务;
斯里兰卡电子签证;
中英文导游服务小费400元/人;
所有报名参加特会玩儿旅游线路,均免费赠送旅游者人身意外险。
不含:
当地个人消费及其他服务费;
酒店单人房差;
中国境内机场(车站)接送;
行李物品托管或超重费;
个人费用.(包括:酒店内电话、传真、洗熨、收费电视、饮料等费用、洗衣,理发,电话,饮料,烟酒,付费电视);
行李搬运等私人费用;签证相关的例如未成年人公证,认证等相关费用 ) ;
根据实际情况列明是否有当地政府收取的税金或调节基金;
自由活动期间的餐食费和交通费;
因交通延误、取消等意外事件或战争、罢工、自然灾害等不可抗拒力导致的额外费用;
因旅游者违约、自身过错、自身疾病导致的人身财产损失而额外支付的费用 ;
护照费用;签证相关的例如未成年人公证,认证等相关费用;
“旅游费用包含”内容以外的所有费用。
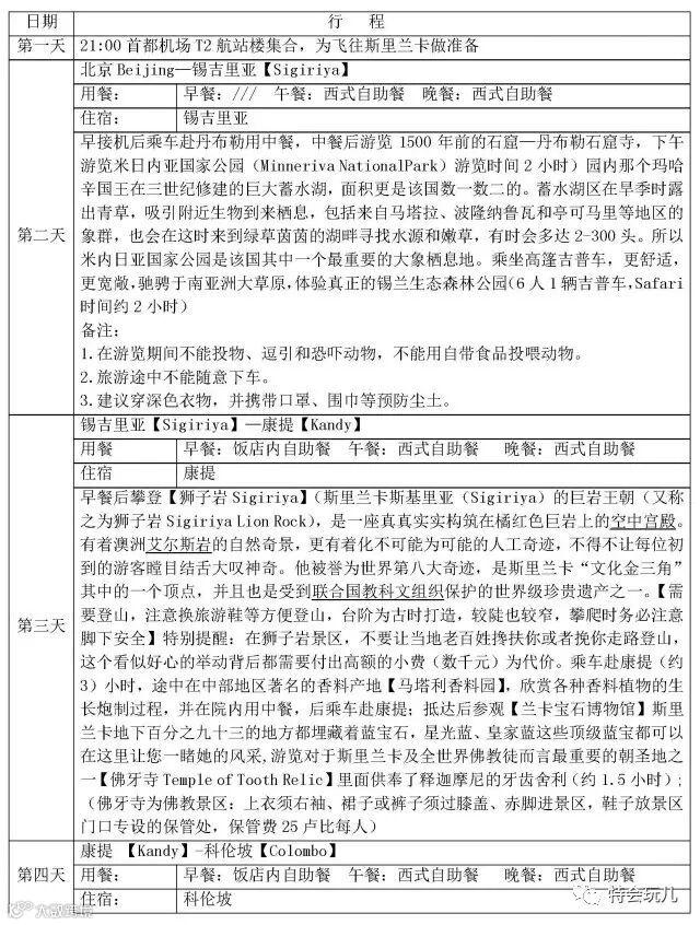
参考行程
咨询地址: 北京市西城区西直门南小街国英一号4楼0423号环境国旅车公庄门市
咨询热线: 400-900-1909
新浪微博: @特会玩儿2016
WeChat: tehuiwan2016

