关注“特会玩儿”特价产品随你挑!
5388元!4月24日 5月8日
土耳其7晚10日游!
土耳其
推荐理由
北京起止,双点进出,不走回头路;
当地5星酒店+棉花堡土式温泉酒店+爱琴海海边酒店+伊斯坦布尔1晚住宿;
车载wifi随时用,途中与亲朋好友一同分享土耳其美景;
洞穴瓦罐餐+土耳其披萨+伊斯坦布尔的旋转烤肉或烤鱼;
伊斯坦布尔老城区(蓝色清真寺+托普卡普老皇宫)游览,深入游览伊斯坦布尔。
费用说明
包含:
北京/土耳其往返国际机票,团队经济舱,含机场建设税;
当地五星级酒店(双人标准间 / 早餐);
境外旅游巴士(每人1正座)及外籍司机;(根据团队人数,例:通常为19人安排27座车,25人安排46座车,如遇突发情况我社可能调整,当地用车全程有WIFI可能会信号不好,希望您谅解。);
境外导游服务(由于土耳其国家旅游局规定,不允许外籍人士作为导游带团,故我社安排当地英文持证导游+领队兼中文翻译或当地持证中文导游+领队,保证同等服务质量,望周知!);
酒店自助早晚餐或中餐、(中餐:六菜一汤,10人一桌,如人数减少,则会根据实际人数做适当调整)或当地餐;(用餐时间在飞机或船上以机船餐为准,不再另补,如因自身原因放弃用餐,则餐费不退);
行程中所列入内参观景点首道门票;(如因自身原因放弃参观,景点门票费不退);
旅行社责任险;
所有报名参加特会玩儿旅游线路,均免费赠送旅游者人身意外险。
不含:
护照费用;
境外司导及领队服务费800元/人,由领队机场现收;
不含签证费500元/人,由领队机场现收;
签证相关的例如未成年人公证,认证等相关费用;
依照旅游业现行业规定,本公司有权依据最终出团人数,调整分房情况。客人报名时为单男或单女,分房时如产生自然单间,单间差请客人自理!单间差3000元/人;
酒店内电话、传真、洗熨、收费电视、饮料等费用;
洗衣,理发,电话,饮料,烟酒,付费电视,行李搬运等私人费用;
转候机/火车/船只时用餐;
行李在航班托运期间的造成损坏的经济损失和责任;
因气候或飞机、车辆、船只等交通工具发生故障导致时间延误或行程更改引起的经济损失和责任;
因个人原因滞留产生的一切费用;
行程列明以外的景点或活动所引起的任何费用;
旅游费用不包括旅游者因违约、自身过错、自由活动期间内行为或自身疾病引起的人身和财产损失;
服务项目未提到的其他一切费用,例如特种门票(缆车等);
当地国家景点门票外另收的租耳机费用。
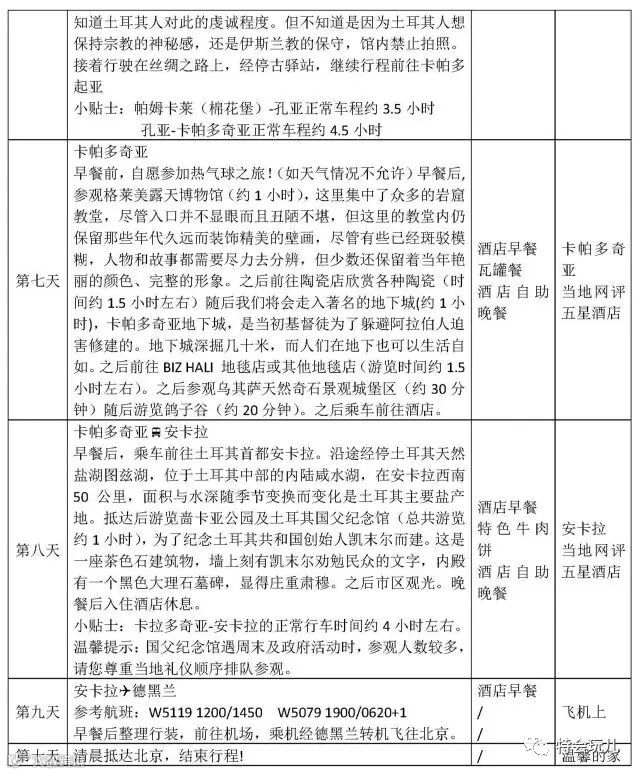
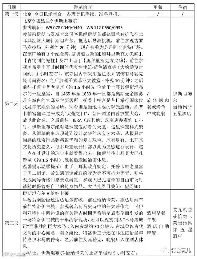
参考行程
咨询地址: 北京市西城区西直门南小街国英一号4楼0423号环境国旅车公庄门市
咨询热线: 400-900-1909
新浪微博: @特会玩儿2016
WeChat: tehuiwan2016

