关注“特会玩儿”特价产品随你挑!
29988元!5月23日
英国+西葡22日游!
英国
西葡
推荐理由
温莎古堡、爱丁堡古堡;
游览牛津;
斯特拉福德小镇游览;
天涯海角莫赫悬崖;
安道尔公国;
西班牙古城遗产托莱多;
特色美食西班牙海鲜饭。
费用说明
包含:
中国至欧洲往返机票(团队经济舱);
当地三-四星级酒店(双人间/英式/西式早餐);
中式午晚餐(五菜一汤)及行程所示特色餐;
境外旅游巴士及专业司机;
行程中所列景点门票,司机及导游服务费;
ADS团队旅游签证费;
所有报名参加特会玩儿旅游线路,均免费赠送旅游者人身意外险。
不含:
护照费;
签证相关费用:例如未成年人公证,认证等;
酒店内一切私人消费,包括行李搬运费用;
服务项目未提到的其他一切费用;
游客因自身过错、自由活动期间造成的人身和财产损失。
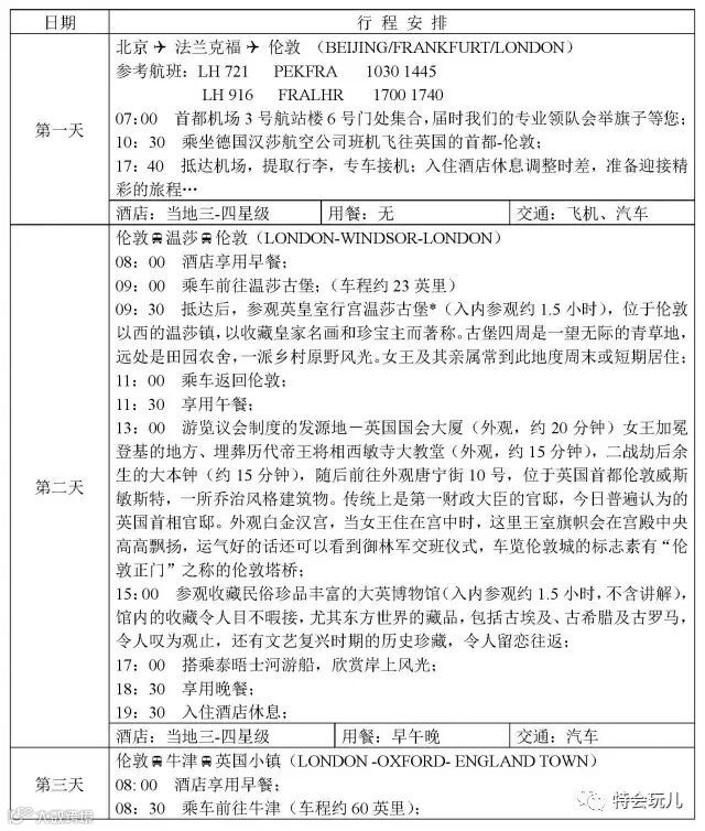
参考行程
咨询地址: 北京市西城区西直门南小街国英一号4楼0423号环境国旅车公庄门市
咨询热线: 400-900-1909
新浪微博: @特会玩儿2016
WeChat: tehuiwan2016

