关注“特会玩儿”特价产品随你挑!
2588元!4月26日
普新马8晚10日游!
普新马
推荐理由
珊瑚岛、国际人妖歌舞表演、大小PP岛、帝王岛、海龙寺;
珊瑚岛特色餐、利园餐厅、PP岛特色餐、彩宴赏、龙虾宫、水都餐厅;
圣淘沙、鱼尾狮公园、花芭山;
三宝井、荷兰红屋+葡萄牙古城门+圣保罗教堂、太子城、双峰塔、云顶;
普吉四晚海边四星酒店。
费用说明
包含:
全程机票为团队经济舱,含机场建设费;
早餐为西式自助早餐或者中式团队餐,如客人因自身原因放弃用餐,餐费不退;
午餐为中式7菜一汤,晚餐为中式7菜一汤;桌餐一般为10-12人一桌(自助餐除外);
行程中未列及餐食的,以飞机餐为准,飞机餐食标准以各航空公司规定为准;
根据国际航班团队搭乘相关规定,团队通常须提前3-3.5小时到机场办理登机手续,因此国际段航班在当地时间下午15点前(含15点),晚间21点前(含21点)起飞的,行程均不含午餐或晚餐;
清真餐请于出票前向旅行社说明,国际段航班可提供清真餐饮,内陆航班及当地餐饮则很难特殊为您安排,敬请谅解;
行程中酒店为泰国酒店评定标准为:普吉岛当地5星级酒店;泰国为度假旅游胜地;为方便带小孩子的家庭旅行,当地酒店也会有大小床现象,不便之处,敬请谅解;
全程委派中文全陪及境外各地优秀导游服务;
所有报名参加特会玩儿旅游线路,均免费赠送旅游者人身意外险。
不含:
泰国签证费;
护照费;
老人附加费,60岁以上(含60岁)300元;
计划外行程费用;
境外消费税(G.S.T.);
单间差泰一地全程:需在报名时事前说明,成团后再要求单住只能按新开一间房算:交两个单间差。只有在团队人数(含领队)是单数,才有可能补单间差,住单间。如全团人数是双数,只能交两个单间差,才能住单间;
个人消费。
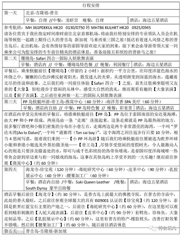
参考行程
咨询地址: 北京市西城区西直门南小街国英一号4楼0423号环境国旅车公庄门市
咨询热线: 400-900-1909
新浪微博: @特会玩儿2016
WeChat: tehuiwan2016

