关注“特会玩儿”特价产品随你挑!
1088元!5月12/19日
长白山双卧3晚4日游!
长白山
推荐理由
1:全程一车一导,明星导游带团,0购物0强消;
3:品东北特色农家菜,小鸡炖蘑菇,东北美食享不停;
4:赠送特色能量小食品;当地每人每天1瓶矿泉水;
5:贴心的细节提示,详细的景点距离、所需车程统统披露,让您早作安排;
6:所有报名参加特会玩儿旅游线路,均免费赠送旅游者人身意外险。
费用说明
包含:
1:酒店双人标间;
2:1早餐2正餐(早餐为酒店含早,不占床位无早餐,正餐餐标20元/人,正餐八菜一汤,不含酒水,十人一桌,不足十人,菜量种类相对减少,但标准不变)。旅游定点餐厅,景区资源有限,餐饮质量请不要给予超高的期望值;
3:当地空调旅游车;
4:行程中所列景点第一道大门票【乌拉古城主题公园(赠送)、长白山大门票+环保车】;
5:当地中文导游服务;
6:北京-吉林(长春)火车往返硬卧 、敦化-吉林(长春)城际二等座;
7:所有报名参加特会玩儿旅游线路,均免费赠送旅游者人身意外险。
不含:
1:航空意外险;
2:自选自费项目;
3:单房差或加床;
4:中国境内机场(车站)接送;
5:行李物品托管或超重费;
6:个人费用、包括:酒店内电话、传真、洗熨、收费电视、饮料等费用;洗衣,理发,电话,饮料,烟酒,付费电视,行李搬运等私人费用;签证相关的例如未成年人公证,认证等相关费用;
7:根据实际情况列明是否有当地政府收取的税金或调节基金等;
8:自由活动期间的餐食费和交通费;
9:因交通延误、取消等意外事件或战争、罢工、自然灾害等不可抗拒力导致的额外费用;
10:因旅游者违约、自身过错、自身疾病导致的人身财产损失而额外支付的费用;
11:“旅游费用包含”内容以外的所有费用;
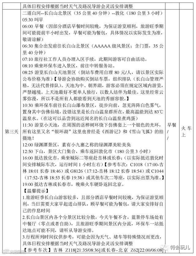
参考行程
咨询地址: 北京市西城区西直门南小街国英一号4楼0423号环境国旅车公庄门市
咨询热线: 400-900-1909
新浪微博: @特会玩儿2016
WeChat: tehuiwan2016

