关注“特会玩儿”特价产品随你挑!
4288元!4月12日
北海道5日游!
北海道
推荐理由
费用说明
包含:
全程国际机票费用、燃油附加税;
全程日本当地5星级酒店标准间住宿;
全程旅游巴士(含保险);
全程中文导游;
酒店内自助早餐,行程中所列的午晚正餐;
ADS团队签证费用;
行程所列景点门票费用;
全程小费共计250元/人;
所有报名参加特会玩儿旅游线路,均免费赠送旅游者人身意外险。
不含:
个人护照办理费用;
航空保险费、行李保险费、超重行李费;
酒店客房、行李员、餐馆等其它自愿支付小费;
各项私人额外费用如:洗衣、长途电话、酒水等消费;
行程外任何观光项目及自费活动(包括这些活动期间的用车、导游和司机服务等费用);
单人间房差:600元/人/晚*4晚;
因私人原因、交通延阻、罢工、台风或其它不可抗力因素而产生的额外费用。
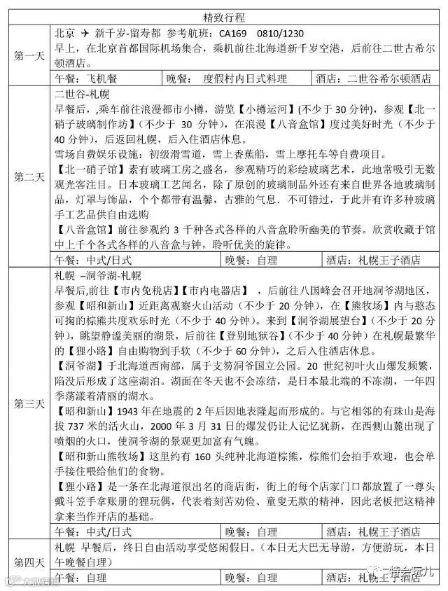
参考行程
咨询地址: 北京市西城区西直门南小街国英一号4楼0423号环境国旅车公庄门市
咨询热线: 400-900-1909
新浪微博: @特会玩儿2016
WeChat: tehuiwan2016

