关注“特会玩儿”特价产品随你挑!
2888元!4月5日
巴厘岛5晚7日游!
巴厘岛
推荐理由
全程国际四星酒店;
体验巴厘岛特色漂流;
情人崖下午茶、乌布田园下午茶、芳香精油按摩;
南湾水上中心、玻璃底船、海龟岛;
乌布皇宫、乌布传统市场;
活虾火锅、金巴兰椰香海鲜烧烤、印尼特色餐。
费用说明
包含:
北京/巴厘岛国际段往返机票,团队经济舱,含机场建设税,含离境税;
全程四晚优选精品酒店住宿(1/2双人标准间 / 早餐);
境外旅游巴士及外籍司机;(根据团队人数,通常为12-45座);
专业中文领队及当地中文导游服务;
行程中所列中式午晚餐或自助餐(中式午/晚餐八菜一汤)10人一桌;
行程中所列景点门票;
旅行社责任险;
司导服务费200元/人;
赠送阿勇漂流、赠送田园下午茶+情人崖下午,赠送精油SPA 1小时;
所有报名参加特会玩儿旅游线路,均免费赠送旅游者人身意外险。
不含:
护照费用;
酒店内电话、传真、洗熨、收费电视、饮料等费用;
服务项目未提到的其他一切费用;
洗衣,理发,电话,饮料,烟酒,付费电视,行李搬运等私人费用;
旅游费用不包括旅游者因违约、自身过错、自由活动期间内行为或自身疾病引起的人身和财产损失;
依据当地风俗向服务人员支付的小费等(由您酌情自行支付)。
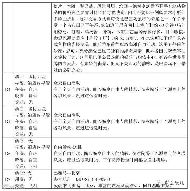
参考行程
咨询地址: 北京市西城区西直门南小街国英一号4楼0423号环境国旅车公庄门市
咨询热线: 400-900-1909
新浪微博: @特会玩儿2016
WeChat: tehuiwan2016

