关注“特会玩儿”特价产品随你挑!
内舱四人间1788元/人
内舱双人间1888元/人
内舱三人间1888元/人
海景双人间1988元/人
海景三人间1988元/人
海景四人间1988元/人
4月9日歌诗达游轮福冈5晚6日游!
福冈
推荐理由
在豪华外甲板上的游泳池里,享受戏水畅游的无限乐趣开心火锅;
观赏高潮跌起的精彩娱乐表演与音乐节目;
海上巡游。
费用说明
包含:
船票费用;
境行程中标明之餐食(船上用餐);
港务费以及邮轮燃油费领队服务费及日本团队名单表费用;
福冈岸上观光;
所有报名参加特会玩儿旅游线路,均免费赠送旅游者人身意外险。
不含:
邮轮服务费价格:普通房间每人每晚13.5美元,4岁—12岁儿童每人每晚6.75美金,4岁以下儿童免收套房每人每晚16.5美元,4岁—12岁儿童每人每晚8.25美金,4岁以下儿童免收;
个人消费及包含费用以外的费用(如:电话、付费电视、洗衣、酒吧及餐厅酒水等旅游费用包含之外的);
旅游者因违约、自身过错、自由活动期间内行为或自身疾病引起的人身和财产损失;
燃油附加费、杂费中燃油税费因国际油价上涨所致的额外费用;
岸上游为赠送项目,如不参加,不退还岸上观光费用,需要办理日本个人旅游签证,需另付800元/人。
“旅游费用包含”内容以外的所有费用。
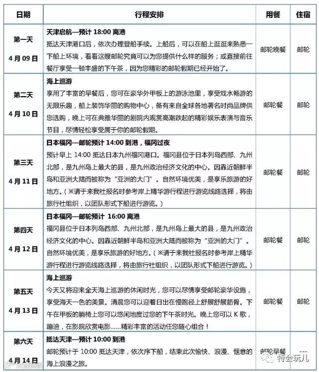
参考行程
咨询地址: 北京市西城区西直门南小街国英一号4楼0423号环境国旅车公庄门市
咨询热线: 400-900-1909
新浪微博: @特会玩儿2016
WeChat: tehuiwan2016

