
又是精彩的一周
近期开平有哪些精彩新闻呢?
快往下看
▼▼▼
近日,教育部颁布《校外培训行政处罚暂行办法》(教育部令第53号)。《办法》将于2023年10月15日起实施。《办法》对校外培训行政处罚立规定则,旨在加强校外培训监管,使校外培训成为学校教育的有益补充。
来跟小编一起看具体内容——
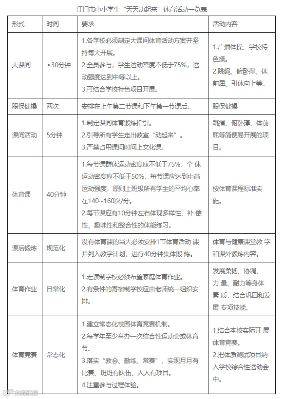
为进一步提高学生专项运动技能,促进学生身心健康、全面发展,结合我市实际,近日,市教育局印发了《江门市中小学学生“天天动起来”体育活动实施方案》(简称《方案》),在新学期落地全市各中小学,探索发展校园体育的多种路径。

《方案》的主要目标是到2030年,全市学生体质健康测试优秀率28%及以上、优良率60%及以上,多样化、现代化、高质量的学校体育体系基本形成;肥胖率、近视率以及心理异常的检出率逐年下降,全市中小学学生身体素质和综合素养明显提升。

9月8日晚上,开平市2023年教师节庆祝暨表彰大会在市人民会堂举行,表彰一批躬耕教坛、为全市教育事业做出突出贡献的先进集体和先进个人,激励广大教育工作者奋发进取、再创佳绩,不断开创开平教育事业高质量发展新局面。
获奖名单
开平市高中教学管理奖学校(5所)
特等奖:风采华侨中学
开平市义务教育阶段考核评价一等奖学校
初中考核评价一等奖(5所)
金山中学、风采实验学校(初中部)、世界谭氏中学、港口中学、百合中学
小学考核评价一等奖(16所)
开平市中小学师德标兵、师德先进个人、优秀班主任、优秀教师
开平市中小学师德标兵(10人)
刘 宏(开平一中)
周兴俊(机电学校)
黄淑玲(开平七中)
谈健安(风采实验学校)
梁伟聪(长沙幕村小学)
梁江龙(长沙澄江小学)
劳达超(沙塘学校)
黄艺明(百合中心小学)
简锡均(港口初级中学)
曹绮娜(三埠长沙幼儿园)
开平市中小学师德先进个人(38人)
张小倩(开平一中)
黎耀之(开平二中)
梁林沛(开平四中)
司徒彩秋(开平五中)
梁蝶英(开平六中)
邹俊文(开平八中)
李中烘(开侨中学)
赵立文(开侨中学)
张秀彤(风采中学)
谭国进(风采华侨中学)
刘 纹(教伦中学)
蔡炎芳(忠源纪念中学)
曾海涛(长师中学)
张秋玲(金山中学)
林惠匀(苍江中学)
周艺鹏(世界谭氏中学)
叶颖莹(吴汉良理工学校)
罗美英(开平开放大学)
蒲顺辉(特殊教育学校)
刘红彩(三埠春华小学)
严伟娟(三埠祥龙学校)
赵锦田(三埠新安小学)
梁妙兰(长师附属小学)
关晓峰(月山初级中学)
梁艳华(水口镇第三小学)
张媚娇(长沙侨园路小学)
劳携贝(苍城镇中心小学)
梁伙萍(龙胜初级中学)
梁礼彩(大沙镇中心小学)
李清忠(马冈镇中心小学)
甄润嫦(塘口镇宝树中学)
谭宝珠(赤坎镇江南小学)
周焯坚(蚬冈学校)
张美慈(赤水镇中心小学)
杨继友(东河初级中学)
黄惠敏(新荻初级中学)
林晓莲(翠山湖实验学校)
卢初住(碧桂园学校)
开平市中小学优秀班主任(50人)
颜 翔(开平一中)
雷红梅(开平一中)
吴慧芬(开平二中)
林君才(机电学校)
魏小红(机电学校)
梁巧花(开平四中)
谭健超(开平五中)
谢巧娴(开平六中)
黄飞航(开平七中)
余曼娜(开平八中)
崔芸菱(开侨中学)
卢 芬(开侨中学)
梁珮榕(风采中学)
湛培楚(风采华侨中学)
黄 东(教伦中学)
陈志军(忠源纪念中学)
义超平(长师中学)
陈祥娥(长师中学)
梁华好(金山中学)
彭格林(苍江中学)
周春燕(世界谭氏中学)
凌 群(吴汉良理工学校)
梁红丽(吴汉良理工学校)
谢玉珠(风采实验学校)
凌细勇(风采实验学校)
彭媛媛(开平开放大学)
黄珍好(三埠港口小学)
关惠玲(三埠培育小学)
张蕙莹(长师附属小学)
冯修英(月山镇大岗小学)
许多好(水口镇庆扬中学)
何晓霞(水口镇第一小学)
黄晶蕊(长沙实验学校)
关小宝(长沙澄江小学)
欧鸿坚(沙塘学校)
谢丽琼(苍城镇中心小学)
冯秀雁(龙胜镇张桥小学)
李秀云(大沙初级中学)
黄惠爱(马冈镇公安小学)
杨春旋(塘口镇冈陵小学)
谭淑群(赤坎镇中心小学)
黄宝莹(百合初级中学)
司徒日新(蚬冈学校)
甄锦莲(金鸡初级中学)
张丹清(赤水镇东山小学)
周悦兰(东河初级中学)
甘顺意(港口初级中学)
黎惠容(新荻初级中学)
陈小琴(翠山湖实验学校)
胡嘉莉(碧桂园学校)
开平市中小学优秀教师(309人)
开平市委党校:曾怡瑄
三埠(41名)
梁翠芬(春华小学)、劳碧翠(春华小学)、张金枝(春华小学)、周春丽(东河小学)、梁彩玲(东河小学)、何碧容(港口小学)、黄 婷(港口小学)、梁嘉敏(港口小学)、梁试琴(港口小学)、刘秋萍(港口小学)、陆远鸿(港口小学)、梁朋飞(簕联小学)、谢娟嫦(簕联小学)、陈瑞洪(培育小学)、殷玉霞(培育小学)、黄银桂(迳头小学)、甄新芳(迳头小学)、李春梅(西郊小学)、冯美琼(西郊小学)、邹红霞(西郊小学)、劳幼凤(西郊小学)、周美仲(西郊小学)、张惠清(西郊小学)、李春雁(祥龙学校)、梁桂枝(祥龙学校)、郑义英(祥龙学校)、何月霞(祥龙学校)、胡柳彬(达德小学)、冼惠琼(达德小学)、胡 恩(新安小学)、吴美霞(新安小学)、谭绮文(思始小学)、关玉婵(思始小学)、余瑞意(中山小学)、张惠连(新安小学)、胡颖琳(长师附属小学)、黄紫蓝(长师附属小学)、林翠玉(长师附属小学)、杨土喜(长师附属小学)、张晓雪(长师附属小学)、朱穗恩(长师附属小学)
月山(11名)
潘银珠(月山中学)、许艳红(月山中学)、余荣杰(月山中学)、邓日相(月山中学)、何银桂(博健小学)、伍永强(中心小学)、李国端(中心小学)、黄朗青(中心小学)、区惠娇(中心小学)、邓雪美(水井小学)、吴耀荣(水井小学)
水口(32名)
张凤玲(沙冈中学)、唐暮娟(沙冈中学)、徐妙仪(沙冈中学)、黎玉玲(沙冈中学)、李惠娟(沙冈中学)、冯达照(庆扬中学)、黄美嫦(庆扬中学)、梁美银(庆扬中学)、余美杏(庆扬中学)、彭发贵(庆扬中学)、梁彩婷(水口三小)、关雪云(水口三小)、谭锦翠(第三小学唐良分教点)、谢笑匀(沙冈小学)、劳翠平(沙冈小学)、冯春珠(沙冈小学自强点)、麦梅珍(沙冈小学自强分教点)、谭振东(龙塘小学)、张巧明(龙塘小学)、蓝丽萍(龙塘小学)、张美丽(泮村小学)、杨惠珍(泮村小学)、张静文(致和小学)、方绮娜(致和小学)、何兆亮(致和小学新风分教点)、冯杜森(水口一小)、周艳琼(水口一小)、许梅芳(水口一小)、陈惠芬(水口一小)、梁少盈(第一小学大福分教点)、梁惠英(第一小学分教点)、梁佩移(红花小学)
长沙(34名)
方小燕(澄江小学)、关佩茵(澄江小学)、梁丽清(澄江小学)、戚兰芳(澄江小学)、司徒碧翠(澄江小学)、吴秋鸣(实验学校)、张绮连(实验学校)、林小斌(实验学校)、吴宝笑(杜澄小学)、何丽芳(宝源小学)、黄敏莉(宝源小学)、司徒丽君(宝源小学)、邱美玲(宝源小学)、梁京李(宝源小学)、谢青莲(梁金山小学)、黄丽芬(梁金山小学)、钟竹青(梁金山小学)、司徒惠文(梁金山小学)、马艳玲(梁金山小学)、杨小琴(梁金山小学)、余效敏(侨园路小学)、周伟倩(侨园路小学)、司徒振飞(育英小学)、张丽兴(幕村小学)、谢瑞萍(幕村小学)、蒋云英(幕村小学)、陈彩兰(谭宏帙纪念小学)、关雪珊(谭宏帙纪念小学)、苏佩华(谭宏帙纪念小学)、吴博文(谭宏帙纪念小学)、吴静红(谭宏帙纪念小学)、杨绮萍(谭宏帙纪念小学)、胡巧梨(谭宏帙纪念小学)、林华醒(谭宏帙纪念小学)
沙塘(5名)
杨如仙(沙塘学校)、梁秀丽(沙塘学校)、谭秀兰(沙塘学校)、杨荣波(节推小学)、冯运雄(沙塘学校)
苍城(4名)
关雪连(中心小学)、余文仓(中心小学)、梅少怀(中心小学)、劳丽翠(中心小学)
龙胜(6名)
黄文明(龙胜中学)、叶小英(龙胜中学)、冯朝享(龙胜小学)、李雪云(龙胜小学)、陈如有(张桥小学)、张活健(白村小学)
大沙(4名)
吴水清(希望学校)、欧志霞(联星小学)、李耀庭(大沙中学)、吴晓华(中心小学)
马冈(3名)
潘志平(登山小学)、欧洁妍(中心小学)、古素芳(中心小学)
塘口(3名)
谢雯花(裡讴小学)、杨伟诗(裡讴小学)、杨伟洪(文林小学)
赤坎(3名)
关超敏(中心小学)、麦妙莲(中心小学)、欧春花(五龙学校)
百合(4名)
周巧柳(百合中学)、周仕康(爱莲小学)、周瑞坤(中心小学)、胡美秀(忠源纪念小学)
蚬冈(2名)
周贺赞(蚬冈学校)、司徒秋霞(蚬冈学校)
金鸡(3名)
胡楚杰(中心小学)、伍翠玉(中心小学)、李仲文(金鸡中学)
赤水(3名)
谭光平(中心小学)、陈红丽(东山小学)、张雪琴(中心小学)
幼儿园(6名)
杨军红(长沙幼儿园)、梁银令(祥龙幼儿园)、甄长匀(祥龙幼儿园)、谭美珍(新昌幼儿园)、罗润芳(小苹果幼儿园)、李洁怡(苍城镇东郊幼儿园)
教育局(4名)
黄晓明、黄国山、胡镜波、关敏仔
教师发展中心(2名)
张增彦、关晓燕

