关于对《养老机构认知障碍友好环境设置导则》等2项国家标准和《住宅与养老机构适老建筑产品配置要求》等5项行业标准公开征求意见的通知
各有关单位及个人:
根据民政标准制修订计划,民政部养老服务司组织起草了《养老机构认知障碍友好环境设置导则(征求意见稿)》等2项国家标准和《住宅与养老机构适老建筑产品配置要求(征求意见稿)》等5项行业标准,现面向社会公开征求意见。请填写附件15《意见反馈表》,于2023年11月18日前反馈至邮箱flbwhmsc@163.com或传真010-63561131。
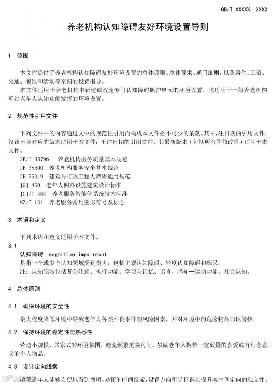
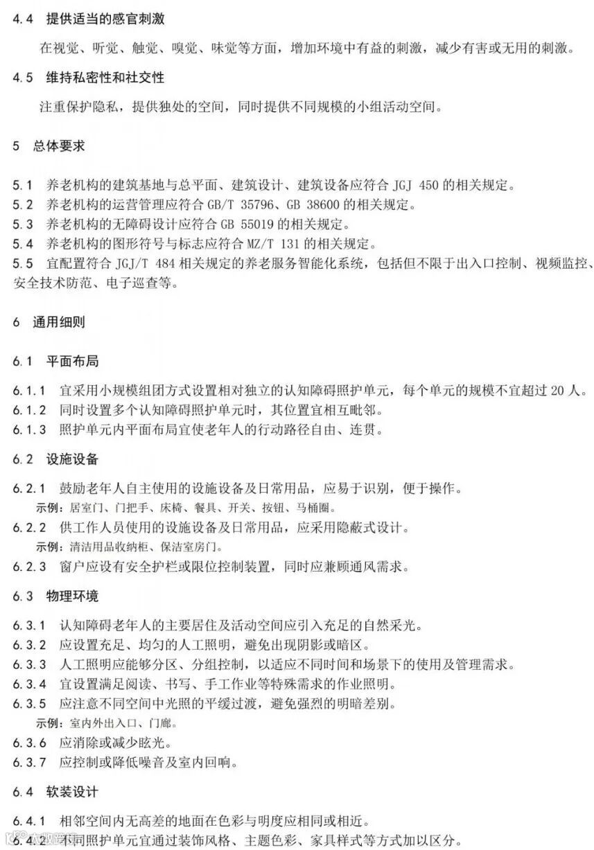
1.养老机构认知障碍友好环境设置导则(征求意见稿)
https://www.mca.gov.cn/n154/n180/c1662004999979994700/part/16861.docx
https://www.mca.gov.cn/n154/n180/c1662004999979994700/part/16862.doc
https://www.mca.gov.cn/n154/n180/c1662004999979994700/part/16863.doc
https://www.mca.gov.cn/n154/n180/c1662004999979994700/part/16864.doc
5.住宅与养老机构适老建筑产品配置要求(征求意见稿)
https://www.mca.gov.cn/n154/n180/c1662004999979994700/part/16865.docx
6.住宅与养老机构适老建筑产品配置要求(征求意见稿)编制说明
https://www.mca.gov.cn/n154/n180/c1662004999979994700/part/16866.doc
7.养老机构文娱服务安全规范(征求意见稿)
https://www.mca.gov.cn/n154/n180/c1662004999979994700/part/16867.docx
8.养老机构文娱服务安全规范(征求意见稿)编制说明
https://www.mca.gov.cn/n154/n180/c1662004999979994700/part/16868.doc
9.养老机构智能化服务基本规范(征求意见稿)
https://www.mca.gov.cn/n154/n180/c1662004999979994700/part/16869.docx
10.养老机构智能化服务基本规范(征求意见稿)编制说明
https://www.mca.gov.cn/n154/n180/c1662004999979994700/part/16877.doc
11.老年人探访关爱服务规范(征求意见稿)
https://www.mca.gov.cn/n154/n180/c1662004999979994700/part/16871.doc
12.老年人探访关爱服务规范(征求意见稿)编制说明
https://www.mca.gov.cn/n154/n180/c1662004999979994700/part/16872.doc
13.养老机构委托服务规范(征求意见稿)
https://www.mca.gov.cn/n154/n180/c1662004999979994700/part/16873.docx
14.养老机构委托服务规范(征求意见稿)编制说明
https://www.mca.gov.cn/n154/n180/c1662004999979994700/part/16874.doc
https://www.mca.gov.cn/n154/n180/c1662004999979994700/part/16875.doc
2023年9月18
来源:民政部
审核:田盛元
编辑:魏江林、李程



